
要想学好物理,就要先掌握基础知识。特别是新初二、新初三刚开学的阶段,一定要把基础知识记下来,这样才不至于在新课的学习中慌慌张张。
这次小编分享的是初中物理的各类基础知识汇编,同学们可以收藏起来,作为初中阶段物理学习的一个索引,当需要梳理思路的时候拿出来看一看。
(因格式问题,表格中m3即为立方米,103即为10的三次方,上标显示和其他字大小相同,请同学们注意)
几个定义量的物理意义
常用物理量及其度量
重要的物理公式
重要的推导公式及其适用条件
常用估算量及常数


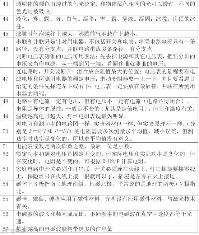
常见的隐含条件及其内容
物理设备及其工作原理
相关物理量及其影响因素
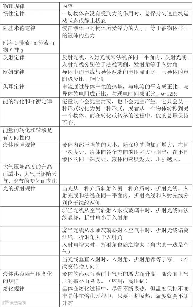
重要的物理规律及其内容
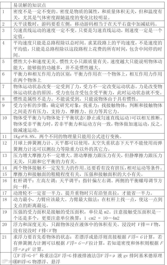
容易被理解错误的知识点
物质的整体分类
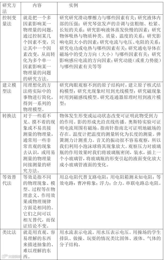
常用物理研究方法及其内容
物理学家及其重要成就


