
▼
对于物理这门学科来说,预习阶段,必须把基本公式全面牢固掌握住了,但是还有不少学生没有完全掌握,没有充分理解公式,不会灵活运用。
在这里我想提醒各位考生,要想在考试中取的好成绩就必学明白物理最基础的公式,明白并不是背熟,而是要明白它的来源,掌握公式各个物理量的含义,最重要的一点就是吃透公式所适用的条件。
只有完全掌握才能把物理的基础打好,才能在后期的学习考试中取得漂亮的成绩。
力学公式:

求浮力四法:


机械效率各种求法:

电学基本公式:

电学分配规律:

电学重要公式:

电学推导公式:

比热容与热值公式:

光的反射与折射规律:

凸透镜成像规律:

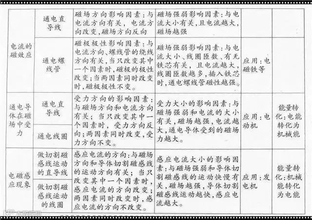
电与磁:

常用常量:


赞是一种鼓励 分享是最好的支持
放 到 你 圈 子 里,朋 友 们 会 感 激 您


