
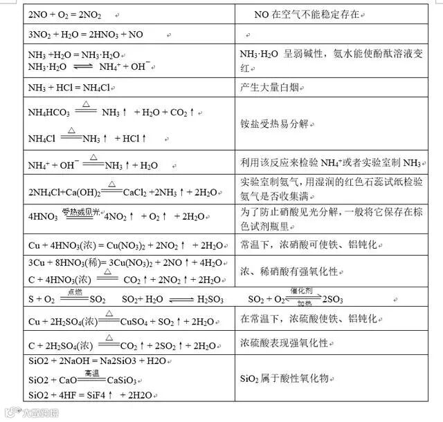
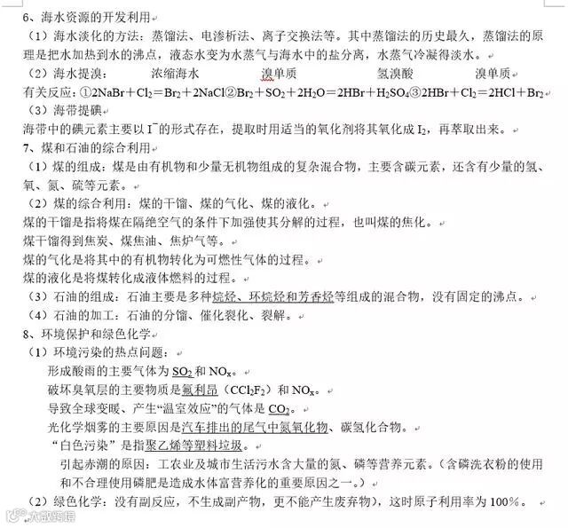
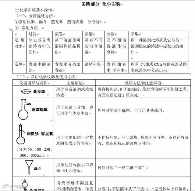
高中化学的复习,关键是要复习好基础知识。期末的试题年年都有变化,不变的是考察的基础考点知识。孩子务必将学到的基础知识按照内在的规律相互联系,从高中化学的整体框架上进行知识点的检测复习。
要让孩子把散乱的考点凝聚成知识网络,由粗到细,由浅到深,一一吃透。打铁还需自身硬!期末考试只不过是对孩子基础考点的检验。要提高成绩,孩子务必记牢基础知识考点!














赞是一种鼓励 分享是最好的支持
放 到 你 的 朋 友 圈 里,朋 友 们 会 感 激 您

长春漖育帮
高中化学的复习,关键是要复习好基础知识。期末的试题年年都有变化,不变的是考察的基础考点知识。孩子务必将学到的基础知识按照内在的规律相互联系,从高中化学的整体框架上进行知识点的检测复习。
要让孩子把散乱的考点凝聚成知识网络,由粗到细,由浅到深,一一吃透。打铁还需自身硬!期末考试只不过是对孩子基础考点的检验。要提高成绩,孩子务必记牢基础知识考点!














赞是一种鼓励 分享是最好的支持
放 到 你 的 朋 友 圈 里,朋 友 们 会 感 激 您
