搜索
首页
大数快讯
大数活动
服务超市
文章专题
出海平台
流量密码
出海蓝图
产业赛道
物流仓储
跨境支付
选品策略
实操手册
报告
跨企查
百科
导航
知识体系
工具箱
更多
找货源
跨境招聘
DeepSeek
首页
>
初中数学最值问题,挑战压轴题不难!
>
0
0
初中数学最值问题,挑战压轴题不难!
长春漖育帮
2019-04-16
0
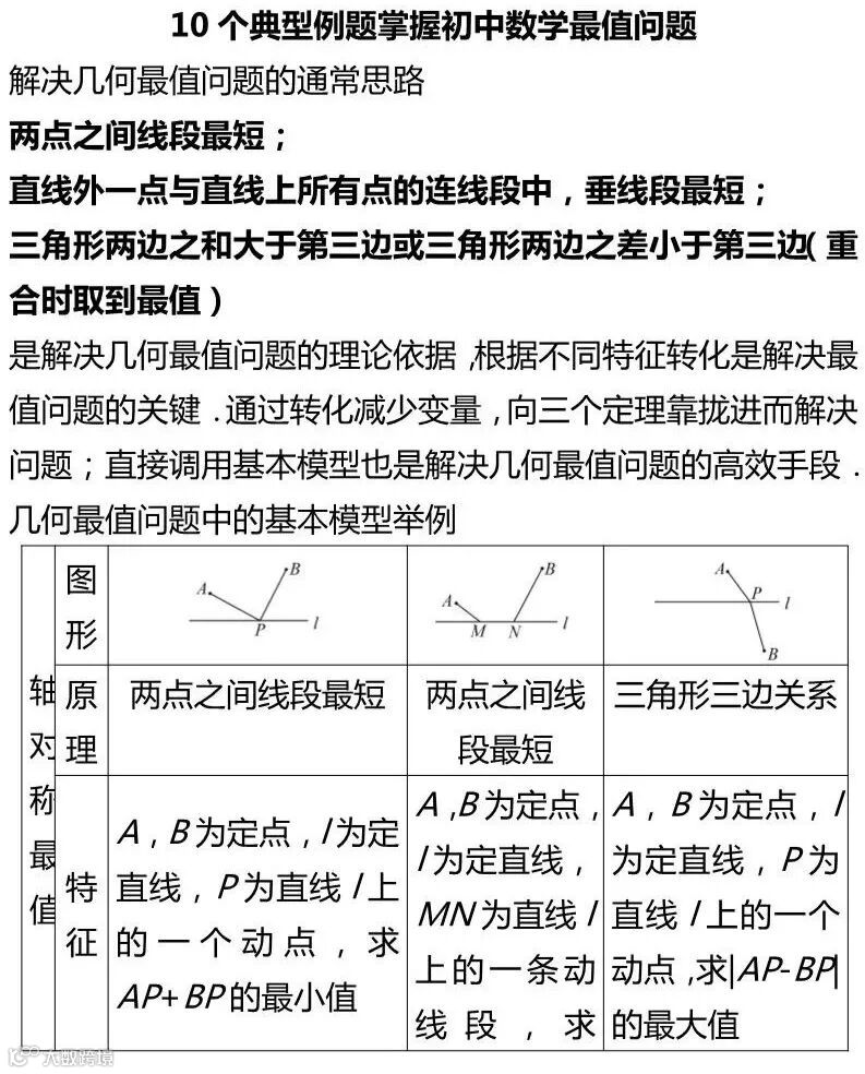
下面这些数学知识点的思维导图,将初中重要的知识点都整理出来了,相信一定能帮助童鞋们提升数学成绩!
声明:此文来源于网络,由
长春
教帮编辑整理发布,欢迎大家收藏及转发到朋友圈,本次转载重在分享,如涉及
版权
问题,请及时联系删除!
初三生最需要的各科复习提分攻略,错过可惜!
师大、吉大系5所长春名校退公后究竟咋招生?
初三“一模”来袭,考生该如何应对和复习?
《刘校中考报考系列讲座》第14讲——如何克服考前焦虑恐慌心理
2019年中考数学检验答案的6个方法
2019中考的家长请注意:
抓紧加帮主进中考群,长春教育帮早已开始为新1届中考家长送
福利
了!十年报考专家全程语音报考讲座并随时指导!还有各高中学校校长亲自解答您最关心的升学问题哦!
赞
是一种鼓励
分享
是最好的支持
放 到 您 的 朋 友 圈 里,朋 友 们 会 感 激 您
【声明】内容源于网络
0
0
长春漖育帮
致力于服务长春本地中学生,主要服务群体是初三学生及家长,重点发布学习方法指导类文章,中学生家长教育孩子类文章,中考政策信息发布,中考成绩查询,中考报考1对1免费指导等
内容
5052
粉丝
0
关注
在线咨询
长春漖育帮
致力于服务长春本地中学生,主要服务群体是初三学生及家长,重点发布学习方法指导类文章,中学生家长教育孩子类文章,中考政策信息发布,中考成绩查询,中考报考1对1免费指导等
总阅读
5.9k
粉丝
0
内容
5.1k
在线咨询
关注