搜索
首页
大数快讯
大数活动
服务超市
文章专题
出海平台
流量密码
出海蓝图
产业赛道
物流仓储
跨境支付
选品策略
实操手册
报告
跨企查
百科
导航
知识体系
工具箱
更多
找货源
跨境招聘
DeepSeek
首页
>
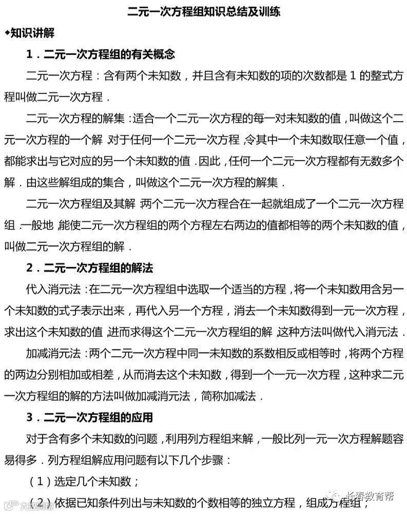
干货丨二元一次方程组知识点总结及练习题,建议收藏!!
>
0
0
干货丨二元一次方程组知识点总结及练习题,建议收藏!!
长春漖育帮
2019-05-06
0
声明:此文来源于网络,由
长春
教帮编辑整理发布,欢迎大家收藏及转发到朋友圈,本次转载重在分享,如涉及
版权
问题,请及时联系删除!
2017年、2018年中考喜报!!!
春困难熬!这样睡10分钟顶两小时!转给辛苦学习的孩子
初中三年,如何少走弯路?过来人经验,孩子家长都要看!
偏科现象严重?等初三再治真的晚了!送你纠正偏科五部曲,助你攻克弱科!
17岁的人间寒冷,我要去天堂寻找爱和宽容
2019中考的家长请注意:
抓紧加帮主进中考群,长春教育帮早已开始为新1届中考家长送
福利
了!十年报考专家全程语音报考讲座并随时指导!还有各高中学校校长亲自解答您最关心的升学问题哦!
赞
是一种鼓励
分享
是最好的支持
放 到 您 的 朋 友 圈 里,朋 友 们 会 感 激 您
【声明】内容源于网络
0
0
长春漖育帮
致力于服务长春本地中学生,主要服务群体是初三学生及家长,重点发布学习方法指导类文章,中学生家长教育孩子类文章,中考政策信息发布,中考成绩查询,中考报考1对1免费指导等
内容
5050
粉丝
0
关注
在线咨询
长春漖育帮
致力于服务长春本地中学生,主要服务群体是初三学生及家长,重点发布学习方法指导类文章,中学生家长教育孩子类文章,中考政策信息发布,中考成绩查询,中考报考1对1免费指导等
总阅读
2.0k
粉丝
0
内容
5.0k
在线咨询
关注