搜索
首页
大数快讯
大数活动
服务超市
文章专题
出海平台
流量密码
出海蓝图
产业赛道
物流仓储
跨境支付
选品策略
实操手册
报告
跨企查
百科
导航
知识体系
工具箱
更多
找货源
跨境招聘
DeepSeek
首页
>
物理“电压 ,电阻”知识点整理
>
0
0
物理“电压 ,电阻”知识点整理
长春漖育帮
2019-11-26
1
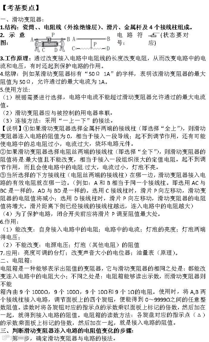
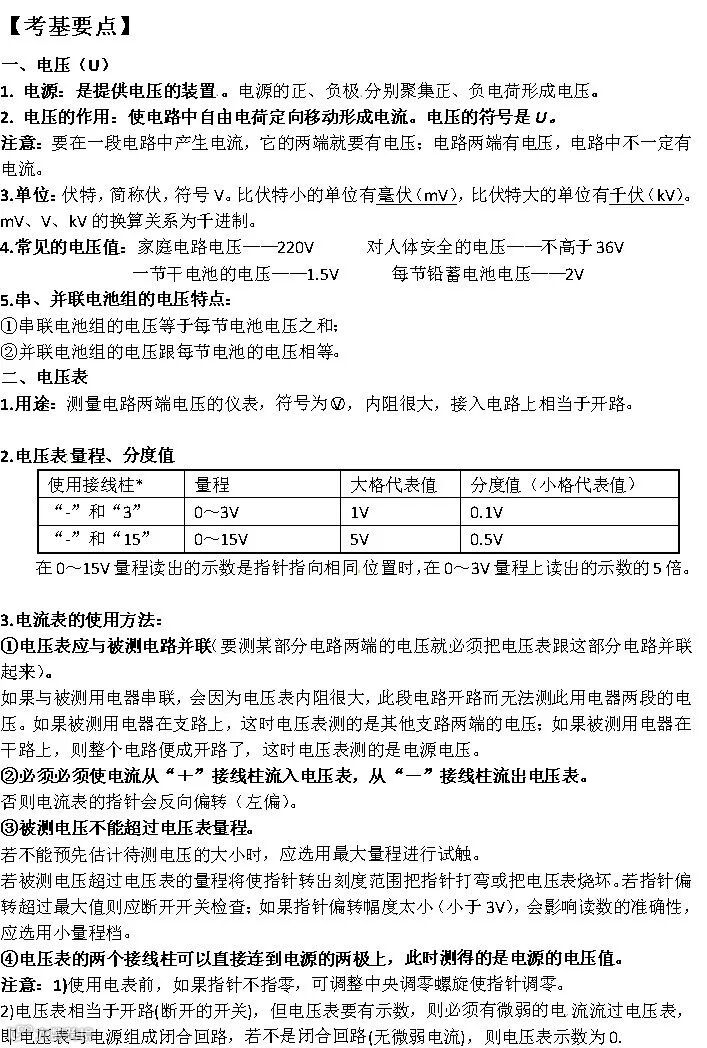
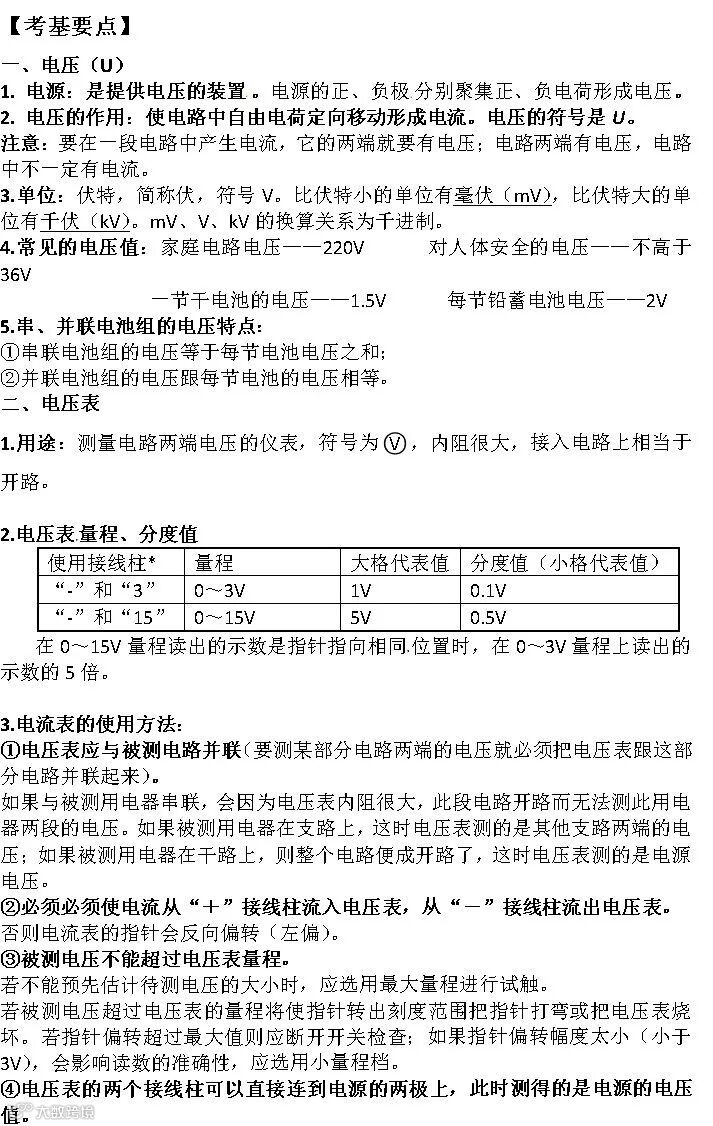
导读:电压、电阻知识点整理
声明:此文来源于网络,由
长春
教帮编辑整理发布,欢迎大家收藏及转发到朋友圈,本次转载重在分享,如涉及
版权
问题,请及时联系删除!
化学5大类总结和77个常用公式
“惩戒”学生有标准,家长们可以放心了
2020放假新安排!五一竟然休……
中考报考不了解?看看那些被家长坑的娃!
学习三分钟热度?初三学生怎么办?
长春有哪些小、初、高一体化的学校?
这位高中校长下决心,“硬杠”减负真的要来了?
备注
“家长进群”
帮帮带您进2020中考报考学习群
在看
点这里呦
【声明】内容源于网络
0
0
长春漖育帮
致力于服务长春本地中学生,主要服务群体是初三学生及家长,重点发布学习方法指导类文章,中学生家长教育孩子类文章,中考政策信息发布,中考成绩查询,中考报考1对1免费指导等
内容
5050
粉丝
0
关注
在线咨询
长春漖育帮
致力于服务长春本地中学生,主要服务群体是初三学生及家长,重点发布学习方法指导类文章,中学生家长教育孩子类文章,中考政策信息发布,中考成绩查询,中考报考1对1免费指导等
总阅读
4.4k
粉丝
0
内容
5.0k
在线咨询
关注