
第一部分
无机化工题实际上是考查考生运用化学反应原理及相关知识来解决工业生产中实际问题的能力。
解此类型题目的基本步骤是:
①从题干中获取有用信息,了解生产的产品
②分析流程中的每一步骤,从几个方面了解流程:A.反应物是什么;B.发生了什么反应;C.该反应造成了什么后果,对制造产品有什么作用。抓住一个关键点:一切反应或操作都是为获得产品而服务。
③从问题中获取信息,帮助解题。了解流程后着手答题。对反应条件的分析可从以下几个方面着手: 对反应速率有何影响?对平衡转化率有何影响?对综合生产效益有何影响?如原料成本,原料来源是否广泛、是否可再生,能源成本,对设备的要求,环境保护(从绿色化学方面作答)。
原材料:矿样(明矾石、孔雀石、蛇纹石、大理石、锂辉石、黄铜矿、锰矿、高岭土,烧渣),合金(含铁废铜),药片(补血剂),海水(污水)
灼烧(煅烧):原料的预处理,不易转化的物质转化为容易提取的物质:如海带中提取碘
酸:溶解、去氧化物(膜)、调节pH促进水解(沉淀)
碱:去油污,去铝片氧化膜,溶解铝、二氧化硅,调节pH促进水解(沉淀)
氧化剂:氧化某物质,转化为易于被除去(沉淀)的离子
氧化物:调节pH促进水解(沉淀)
控制pH值:促进某离子水解,使其沉淀,利于过滤分离
煮沸:促进水解,聚沉后利于过滤分离;除去溶解在溶液中的气体,如氧气 趁热过滤:减少结晶损失;提高纯度
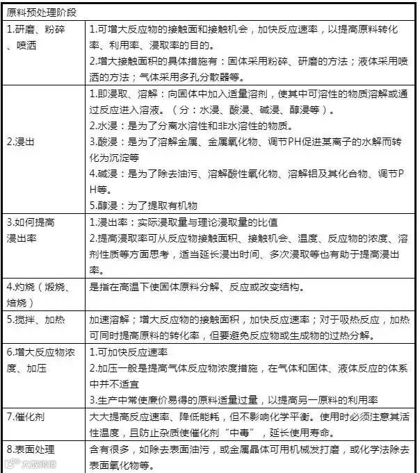
(一)原料的预处理
①粉碎、研磨:减小固体的颗粒度,增大固体与液体或气体间的接触面积,加快反应速率。(研磨适用于有机物的提取,如苹果中维生素C的测定等)
②水浸:与水接触反应或溶解。
③酸浸:通常用酸溶,如用硫酸、盐酸、浓硫酸等,与酸接触反应或溶解,使可溶性金属离子进入溶液,不溶物通过过滤除去。近年来,在高考题出现了“浸出”操作。在化工生产题中,矿物原料“浸出”的任务是选择适当的溶剂,使矿物原料中的有用组分或有害杂质选择性地溶解,使其转入溶液中,达到有用组分与有害杂质或与脉石组分相分离的目的。
④灼烧:除去可燃性杂质或使原料初步转化,如从海带中提取碘时的灼烧就是为了除去可燃性杂质,将有机碘转化为碘盐。
⑤灼烧、焙烧、煅烧:改变结构和组成,使一些物质能溶解;并使一些杂质在高温下氧化、分解,如煅烧高岭土和石灰石。
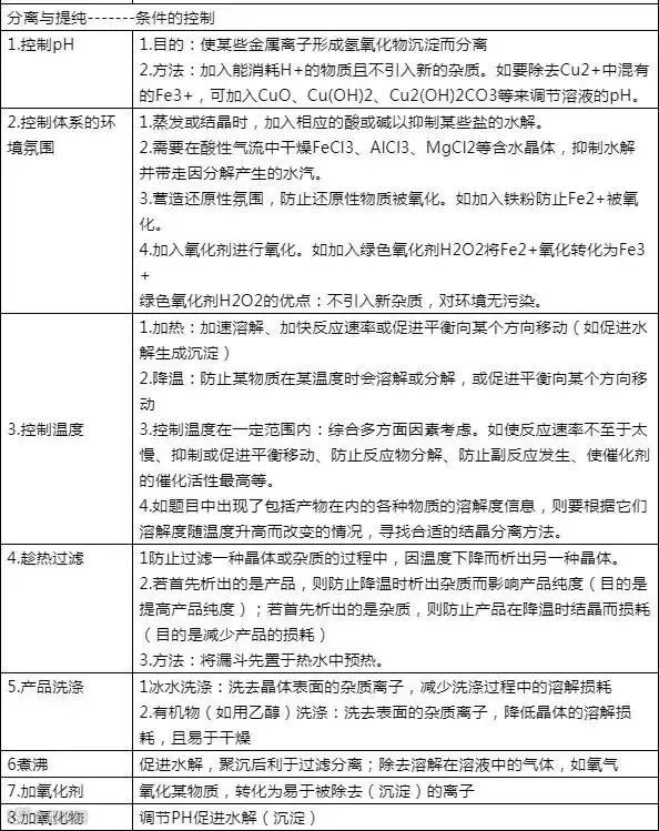
(二)控制反应条件的方法
①控制溶液的酸碱性使其某些金属离子形成氢氧化物沉淀——pH值的控制。例如:已知下列物质开始沉淀和沉淀完全时的pH如下表所示:
物质 |
开始沉淀 |
沉淀完全 |
Fe(OH)3 |
2.7 |
3.7 |
Fe(OH)2 |
7.6 |
9.6 |
Mn(OH)2 |
8.3 |
9.8 |
若要除去Mn2+溶液中含有的Fe2+,应该怎样做?
提示:先用氧化剂把Fe2+氧化为Fe3+,再调溶液的pH到3.7。调节pH所需的物质一般应满足:
1)能与H+反应,使溶液pH值增大;
2)不引入新杂质。例如:若要除去Cu2+溶液中混有的Fe3+,可加入CuO、Cu(OH)2、Cu2(OH)2CO3等物质来调节溶液的pH值(原理:CuO、Cu(OH)2、Cu2(OH)2CO3与H+反应,使溶液中H+浓度减小,PH上升)。
②蒸发、反应时的气体氛围:抑制物质的水解,提高产率③加热的目的:加快反应速率或促进平衡向某个方向移动(正向移动或逆向移动,由题意而定)④降温反应的目的:防止某物质在高温时会溶解或为使化学平衡向着题目要求的方向移动⑤趁热过滤:防止某物质降温时会析出⑥冰水洗涤:洗去晶体表面的杂质离子,并减少晶体在洗涤过程中的溶解损耗
(三)物质的分离和提纯的方法
①结晶——固体物质从溶液中析出的过程(蒸发溶剂、冷却热饱和溶液、浓缩蒸发)重结晶是利用固体物质均能溶于水,且在水中溶解度差异较大的一种除杂质方法。
②过滤——固、液分离
③蒸馏——液、液分离
④分液——互不相溶的液体间的分离
⑤萃取——用一种溶剂将溶质从另一种溶剂中提取出来。
⑥升华——将可直接气化的固体分离出来。
⑦盐析——加无机盐使溶质的溶解度降低而析出
(四)常见名词
浸出:固体加水(酸)溶解得到离子
浸出率:固体溶解后,离子在溶液中的含量的多少
酸浸:在酸溶液中反应使可溶性金属离子进入溶液,不溶物通过过滤除去的溶解过程
水洗:通常为除去水溶性杂质
水浸:与水接触反应或溶解
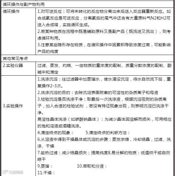
1.洗涤沉淀:往漏斗中加入蒸馏水至浸没沉淀,待水自然流下后,重复以上操作2-3次。
2.从溶液中得到晶体:蒸发浓缩-降温结晶-过滤-(洗涤-干燥)。 注意:①在写某一步骤是为了除杂是,应该注明“是为了除去XX杂质”(只写“除杂”等一类没有完整概括的回答是不给分的。)②审题要抓住关键,如看清楚是写化学反应方程式还是离子方程式,并注意配平。
一般来说,流程题只有两个目的:一是从混合物中分离、提纯某一物质;另一目的就是利用某些物质制备另一物质。
一、对于实验目的为一的题目,其实就是对混合物的除杂、分离、提纯。 当遇到这一类题时,要求学生一定要认真在题目中找出要得到的主要物质是什么,混有的杂质有哪些,认真分析当加入某一试剂后,能与什么物质发生反应,生成了什么产物,要用什么样的方法才能将杂质除去。只有这样才能明白每一步所加试剂或操作的目的。
这里特别提一提蒸发与结晶 。蒸发与结晶方法都可以将溶液中的溶质以固体形式析出,具体采用何种方法,主要取决于溶质的溶解度。 有的物质它的溶解度随温度的升高变化比较大,如NH4NO3、KNO3等物质,在蒸发过程中比较难析出来,所以要用冷却法使它结晶。而有的物质它的溶解度随温度的升高变化比较小,如NaCl、KCl等,有少数物质的溶解度随温度的升高而减小,如Ca(OH)2要使它们析出较多固体溶质时,则要用蒸发浓缩的方法。
例如NaCl 和KNO3 混合溶液,如果将混合溶液蒸发一段时间,析出的固体主要是NaCl ,母液中是KNO3 和少量NaCl。如果将混合溶液加热后再降温,则析出的固体主要是KNO3 ,母液中是NaCl 和少量KNO3。
如果是除杂,杂质所含的量比较少,一般是让主要物质析出来。如KNO3溶液中含少量NaCl,常用升温冷却结晶法,再经过过滤、洗涤、烘干(不同的物质在烘干时采取的方法不同),就可得到 KNO3固体了。
如果NaCl溶液中含少量 KNO3,则用蒸发浓缩结晶法,这种方法一般要经过趁热过滤才能得到主要物质,主要原因是如果温度下降,杂质也会以晶体的形式析出来。
二、对于目的为制备某一物质的流程题,要求学生注意以下几个方面:
1、明确题目目的是制什么物质,从题干或问题中获取有用信息,了解产品的性质。只有知道了实验目的,才能非常清楚的知道整个流程的意义所在,题目中的信息往往是制备该物质的关键所在。而产物如果具有某些特殊性质(由题目信息获得或根据所学知识判断),则要采取必要的措施来避免在生产过程中产生其它杂质。一般来说主要有如下几种情况:
(1)如果在制备过程中出现一些受热易分解的物质或产物,则要注意对温度的控制。如:侯德榜制碱中的NaHCO3;还有如H2O2、Ca(HCO3)2、KMnO4、AgNO3、HNO3(浓)等物质。
(2)如果产物是一种会水解的盐,且水解产物中有挥发性的酸产生时,则要加相对应的酸来防止水解。如:制备FeCl3、AlCl3、MgCl2、Cu(NO3)2等物质时,要蒸干其溶液得到固体溶质时,都要加相应的酸或在酸性气流中干燥来防止它水解,否则得到的产物分别是Fe2O3 、Al2O3 、MgO、CuO;而像Al2 (SO4 )3 、NaAlO2 、Na2CO3等盐溶液,虽然也发生水解,但产物中Al(OH)3 、H2SO4 、NaHCO3 、NaOH 都不是挥发性物质,在蒸发时,抑制了盐的水解,最后得到的还是溶质本身。
(3)如果产物是一种强的氧化剂或强的还原剂,则要防止它们发生氧化还原的物质,如:含Fe2+、SO32-等离子的物质,则要防止与氧化性强的物质接触。
(4)如果产物是一种易吸收空气中的CO2或水(潮解或发生反应)而变质的物质(如NaOH固体等物质),则要注意防止在制备过程中对CO2或水的除去,也要防止空气中的CO2或水进入装置中。
(5)如果题目中出现了包括产物在内的各种物质的溶解度信息,则要注意对比它们的溶解度随温度升高而改变的情况,根据它们的不同变化,找出合适的分离方法。
2、寻找在制备过程中所需的原料,写出主要的化学反应方程式或制备原理,从中了解流程图。 从近几年的高考题目中会发现,大多数题目都会给出制备物质时所需的原料,但一般会涉及到物质的分离、提纯的操作。所以在明确了实验目的之后,再写出主要的反应方程式,观察有没有副产品,如果有,剩余的步骤就是分离提纯了。
3、注意外界条件对工艺流程的影响 在很多流程图的题目中,我们经常会看到压强、温度等外界条件的出现,不同的工艺对物质反应的温度或压强有不同的要求,它所起的作用也不一样,但却都是能否达到实验目的的关键所在,也是命题专家们经常要考察学生的地方。对外界条件的分析主要可从以下两个方面着手:
(1)对反应速率有何影响?
(2)对平衡转化率有何影响?这里主要说一说温度的影响,归纳总结之后,主要有以下几个方面的形式来考察学生:
①趁热过滤(或冰水洗涤)的目的:防止某物质降温时会析出(或升温时会溶解)而带入新的杂质;
②冰水中反应或降温反应的目的:防止某物质在高温时会溶解或为使化学平衡向着题目要求的方向移动;
③反应中采取加热措施的作用:一般是为了加快反应速率或加速某固体的溶解;
④如果题目中要求温度控制在具体的一个温度范围内(可用水浴或油浴来控制):一般有以下几个目的:
a、防止某种物质温度过高时会分解或挥发,也可能是为了使某物质达到沸点挥发出来,具体问题要具体分析。如侯德榜制碱中,将CO2通入NaCl的氨溶液中,保持溶液的温度为(30+2)℃,可得NaHCO3晶体,温度控制在这个范围,目的就是防止NaHCO3分解。而在Br2的制取过程中,出溴口的温度控制在80-90℃,目的就是要使Br2挥发出来而又减少水蒸气混入Br2中。
b、使催化剂的活性达到最好:如工业合成氨或工业SO2氧化为SO3时,选择的温度是500℃左右,原因之一就是使催化剂的活性达到最高。
c、防止副反应的发生:如乙醇的消去反应温度要控制在170℃,原因是就是在140℃时会有乙醚产生。
d、对于一些工艺来说,降温或减压可以减少能源成本,降低对设备的要求,达到绿色化学的要求。 以上有关温度的总结只能说是有这种可能来考,具体问题要具体分析。
第二部分
(1)增大原料浸出率(离子在溶液中的含量多少)的措施:搅拌、升高温度、延长浸出时间、增大气体的流速(浓度、压强),增大气液或固液接触面积
(2)加热的目的:加快反应速率或促进平衡向某个方向(一般是有利于生成物生成的方向)移动
(3)温度不高于××℃的原因适当加快反应速率,但温度过高会造成挥发(如浓硝酸);分解(如H2O2、NH4HCO3);氧化(如Na2SO3);促进水解(如AlCl3)等,影响产品的生成,造成浪费
(4)从滤液中提取一般晶体(溶解度随温度升高而增大的晶体)的方法【蒸发浓缩<至有晶膜出现>、冷却结晶、过滤、洗涤(冰水洗、热水洗、乙醇洗)、干燥】
(5)从滤液中提取溶解度受温度影响较小或随温度升高而减小的晶体的方法(蒸发浓缩、趁热过滤<如果温度下降,杂质也会以晶体的形式析出来>、洗涤、干燥)
(6)溶液配制、灼烧、蒸发、过滤用到的仪器(“仪器”可以换另一种方式来考察,如:玻璃仪器、可以直接在火焰上加热的仪器等)
(7)控制某反应的pH值使某些金属离子以氢氧化物的形式沉淀(调节pH所用试剂为主要元素对应的氧化物、碳酸盐、碱,以避免引入新的杂质;pH分离时的范围确定、范围过小的后果<导致某离子沉淀不完全>或过大的后果<导致主要离子开始沉淀>)
(8)减压蒸馏(减压蒸发)的原因:减小压强,使液体沸点降低,防止(如H2O2、浓硝酸、NH4HCO3)受热分解\挥发
(9)检验溶液中离子是否沉淀完全的方法:将溶液静置一段时间后,向上层清液中滴入对应的沉淀剂(必要时先加酸酸化排除其他离子的干扰),若无沉淀生成,则离子沉淀完全(写出详细的操作、现象、结论)
(10)洗涤沉淀:沿玻璃棒往漏斗中加蒸馏水至液面浸没沉淀,待水自然流下后,重复操作2-3次
(11)检验沉淀是否洗涤干净的方法:取少量最后一次的洗涤液于试管中,向其中滴入某试剂,若……,则沉淀洗涤干净(写出详细的操作、现象、结论)
(12)洗涤的目的:除掉附着在沉淀表面的可溶性杂质
(13)冰水洗涤的目的:洗去晶体表面的杂质离子并降低被洗涤物质的溶解度,减少其在洗涤过程中的溶解损耗
(14)乙醇洗涤的目的:降低被洗涤物质的溶解度,减少其在洗涤过程中的溶解损耗,得到较干燥的产物
(15)蒸发、反应时的气体氛围:抑制某离子的水解,如加热蒸发AlCl3溶液时为获得AlCl3需在HCl气流中进行
(16)事先煮沸溶液的原因:除去溶解在溶液中的(如氧气)防止某物质被氧化
(17)控制PH可以抑制或促进物质的水解
1、“浸出”步骤中,为提高镁的浸出率,可采取的措施有:答:适当提高反应温度、增加浸出时间,加入过量硫酸,边加硫酸边搅拌
2、如何提高吸收液和SO2反应速率:答:适当提高温度、增大吸收液或NaClO3的浓度、增大SO2与吸收液的接触面积或搅拌
3、从溶液中得到晶体:答:蒸发浓缩-冷却结晶-过滤-洗涤-干燥
4、过滤用到的三个玻璃仪器:答:普通漏斗、玻璃棒、烧杯
5、过滤后滤液仍然浑浊的可能的操作原因:答:玻璃棒下端靠在滤纸的单层处,导致滤纸破损;漏斗中液面高于滤纸边缘
6、沉淀洗涤操作:答:往漏斗中(工业上改为往过滤器中)加入蒸馏水至浸没沉淀,待水自然流下后,重复以上操作2-3次
7、检验沉淀Fe(OH)3是否洗涤干净(含SO42-):答:取最后一次洗涤液,加入BaCl2溶液,若有白色沉淀则说明未洗涤干净,若无白色沉淀则说明洗涤干净
8、如何从MgCl2·6H2O中得到无水MgCl2:答:在干燥的HCl气流中加热,干燥的HCl气流中抑制了MgCl2的水解,且带走MgCl2·6H2O受热产生的水汽
9、①直接加热MgCl2·6H2O易得到Mg(OH)Cl的方程式;②加热LnCl3·6H2O生成LnOCl的方程式答:①MgCl2·6H2O==△==Mg(OH)Cl+MgO+HCl+5H2O;②(加氯化铵抑制其水解)LnCl3·nH2O==△==Ln(OH)3+3HCl+(n-3)H2O
10、CuCl2中混有Fe3+加何种试剂调pH值:答:CuO、Cu(OH)2、CuCO3、Cu2(OH)2CO3。原因:加CuO消耗溶液中的H+的,促进Fe3+的水解,生成Fe(OH)3沉淀析出
11、调pH值使得Cu2+(4.7-6.2)中的Fe3+(2.1~3.2)沉淀,pH值范围是:答:3.2-4.7。原因:调节溶液的pH值至3.2~4.7,使Fe3+全部以Fe(OH)3沉淀的形式析出而Cu2+不沉淀,且不会引入新杂质
12、产品进一步提纯的操作:答:重结晶
13、趁热过滤的原因即操作:答:减少过滤时间、保持过滤温度,防止××杂质析出;操作:已预热的布氏漏斗趁热抽滤
14、水浴加热的好处:答:受热均匀,温度可控,且温度不超过100℃
15、减压蒸发(小心烘干):答:常压蒸发温度过高,××易分解;或者减压蒸发降低了蒸发温度,可以防止××分解
16、Mg(OH)2沉淀中混有Ca(OH)2应怎样除去:答:加入MgCl2溶液,充分搅拌,过滤,沉淀用蒸馏水水洗涤
17、蒸发浓缩用到的主要仪器有、、烧杯、酒精灯等答:蒸发皿、玻璃棒。还有取蒸发皿用坩埚钳
18、不用其它试剂,检查NH4Cl产品是否纯净的方法及操作是:答:加热法;取少量氯化铵产品于试管底部,加热,若试管底部无残留物,表明氯化铵产品纯净
19、检验NH4+的方法是:答:取××少许,加入NaOH溶液后加热,生成的气体能使润湿的红色石蕊试纸变蓝。(注意方法与操作的差别)
20、过滤的沉淀欲称重之前的操作:答:过滤,洗涤,干燥,(在干燥器中)冷却,称重
21、“趁热过滤”后,有时先往滤液中加入少量水,加热至沸,然后再“冷却结晶”:答:稀释溶液,防止降温过程中××析出,提高产品的纯度
22、苯甲酸的重结晶中粗苯甲酸全部溶解后,再加入少量蒸馏水的目的:答:为了减少趁热过滤过程中损失苯甲酸,一般再加入少量蒸馏水
23、加NaCl固体减低了过碳酸钠的溶解度,原因:答:Na+浓度显著增加抑止了过碳酸钠的溶解
24、检验Fe(OH)3是否沉淀完全的试验操作是:答:取少量上层清液或过滤后的滤液,滴加几滴KSCN溶液,若不出现血红色,则表明Fe(OH)3沉淀完全。
25、检验滤液中是否含有Fe3+的操作是:答:滴入少量KSCN溶液,若出现血红色,则证明有Fe3+(或加NaOH,根据情况而定)
第三部分




声明:此文来源于网络,由七馨教育编辑整理发布,欢迎大家收藏及转发到朋友圈,本次转载重在分享,如涉及版权问题,请及时联系删除!
赞是一种鼓励 分享是最好的支持
放 到 你 的 朋 友 圈 里,朋 友 们 会 感 激 您


