
新冠肺炎疫情
打乱了我们生活的节奏
也让学校开学受到了影响
随着疫情防控积极向好
各地学校都在
积极准备错峰开学
史上“最长寒假”终于快要结束了
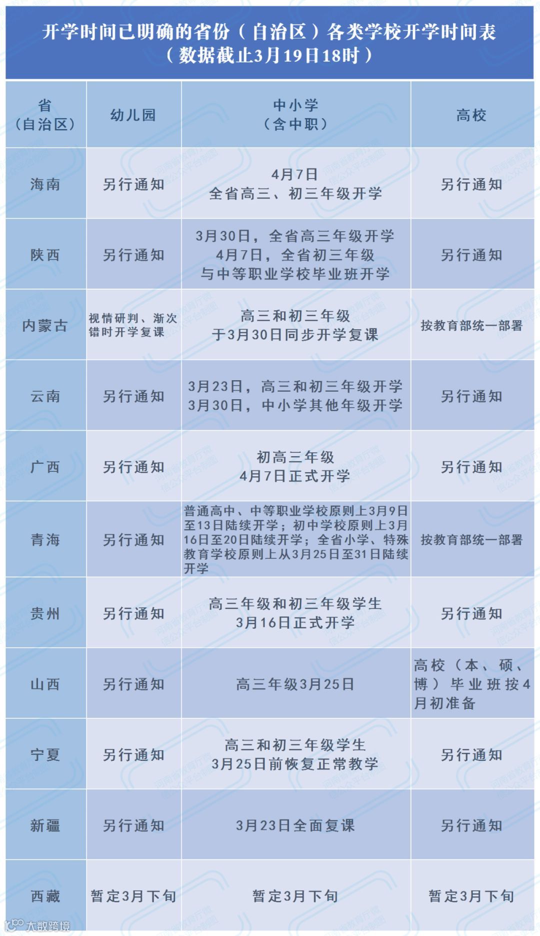
▼11省市开学时间表,制图:中青网教育

随着复课脚步的临近
师生、家长也要行动起来啦!
比起往常的开学
特殊时期的复课需要作万全准备
确保安全有序
那么复学后一段时间的工作重点是什么
老师如何做好教学过渡和衔接
家长和学生如何如何调整状态
一起来看↓↓↓
1. 调整作息时间
这个超长的寒假相信已经打乱了许多同学的生物钟,那么在临近开学的这段时间,需要逐步恢复到上学的作息,以便开学之后能更好适应。
最好在开学前一周左右逐步改掉睡懒觉的坏习惯,树立时间观念,训练早睡早起,在家作息时间尽量向学校作息时间靠拢,这样才能在开学后尽快适应学校的作息时间,缩短不适应期。
2. 调整焦躁心态
随着全国陆陆续续有地方开学,学生的心态一定有所波动,会焦虑自己什么时候返校。这个时候,请大家放平心态,等候学校的通知,每日按照要求照常在网上上课,保证学业不落下,做好返校学习、测验的准备。在时间充足的情况下,查漏补缺,整理自己的知识网。超越其他人,这是最好的时机。
3. 调整饮食结构
居家闭关的这段时间,每天被美食包围,平时运动量并不能消耗掉多余的热量,所以会有一部分同学出现发福的情况。在即将走向正常的这段时间,需要父母和同学们一起努力,调整饮食结构,平衡每日的营养摄入,避免出现营养不均衡,消化不良,或者过度发胖等情况。保证良好的身体状态,能够更快跟上学习的步伐。
4. 对学习用品进行归类整理
居家学校这段时间,有的同学养成懒散、注意力不集中等一些不好的学习习惯,开学前要把手中电子产品等来个“刀枪入库”,上网课期间使用,结束学习就要收好,不要沉迷电子游戏等。收拾好这些东西之后,再对自己的学习用品进行归类整理。

5. 端正学习态度
很多学生在学校里受到约束,进入寒假,放松自己。快开学了,要端正学习态度,从一些容易让自己静下来心的事情做起,逐渐收收心,比如听音乐、看看书、练字等等。
6. 制订学习计划
很多学生在学校里受到约束,放假回家后,放松自己,有的用手机上网整天沉迷其中,快开学了,自己要端正学习态度,走出网海,找回自己才对。自己要树立学习目标和自信心,根据自己的实际,制订切实可行的学期计划,定出各科的标准,计划要针对实际,切实可行,不可高不可攀,束之高阁。以此促进自己的新学期学习。
7. 学习疫情防控知识
疫情逐渐得到控制,但是也不能马虎大意,在寒假里养成的戴口罩、勤洗手、勤通风等好的卫生习惯一定要坚持。提前跟老师沟通,了解学校疫情防控的要求,按照学校的要求来准备。
8. 经常与老师沟通健康情况
在特殊时期,按时上学固然重要,更重要的是保证自己和他人的身体健康。开学前,更要时刻关注自己和家人的身体状况以及出行情况,及时向班主任老师汇报。越要临近开学,疫情防控越是要打起精神。

开学前这段时间
家长老师也要注意
为孩子做好开学前的保障工作↓↓↓
1
给家长的建议:
心理支持、学业鼓励、生活照顾
新冠肺炎疫情阴霾笼罩,不少孩子出现了危机性心理反应,担心“被感染”,焦虑烦躁心静不下来,这是一种正常的心理反应。
加上长期待在家里,室内空间相对有限,青少年运动量不足,生活方式很单调,与同龄人交流少,家庭矛盾容易被放大甚至激化。建议全家一起来对家庭教育来一次“体检”。
成年人首先要保持乐观心情、正常的生活规律和严格的作息时间,给孩子做榜样,理解信任未成年孩子,不能简单限制、责怪、否定,要帮助孩子顺利渡过危机,提高孩子的心理健康水平。
目前线上教学实施主要有三种形式:
1.统一提供课堂教学视频资源,定时播放收看或供学生点播;
2.提供参考资源,以学校备课组为单位组织教师分工备课,采用直播为主,录播为辅开展教学;
3.以原班级为单位,由任课教师进行直播教学。
客观上,离开班集体课堂现场,受时空、网络、近视防控等各方面因素的影响,不论哪种形式,学生产生松弛感觉是自然的,学习效果出现差异是正常的,尤其那些容易着迷电子产品的学生,包括一些平时在校学习认真但缺乏自主能力的学生,容易出现学习困难。
家长在孩子复学后,要积极配合教师,帮助孩子查漏补缺,不掉队。

孩子刚复学回校时,家长要多陪伴孩子,加强营养,指导孩子做好个人防护措施。减少人员密集的公共交通,有条件的尽可能不寄宿学校。比较敏感的学生,家长要帮助孩子适应集体生活。
怎样让孩子们尽快步入学校学习的正轨呢?南京师范大学家庭教育专家殷飞,给家长支了这些招儿:
第一,主动与学校保持密切合作。通过这段时间的在家学习,家长们应该对孩子的学习规律有了更深刻的认识,只有家校紧密合作才能促进孩子更好地成长。
因此,返校复课在即,家长们应该主动和学校教师保持有效联系,充分了解学校的教育要求,发挥学校集体教育和家庭个体学习的各自优势,以保证孩子学习好习惯的持续养成。
第二,调整生物钟并加强运动。因为居家防疫,孩子们生活节奏相对松散,且出门机会减少,整体运动量不足。
因此在生理上,家长要主动根据学校的作息时间表,从早晨起床,到晚上睡觉以及午间休息,调整孩子在家的生活节奏。
同时有意识地加强孩子在家运动的时间和强度,唤醒孩子的身体机能,在返校前让孩子的生物钟跟上学校的节奏。身体机能跟上了,孩子们的适应就会更快更顺畅。
第三,循序渐渐调整心理。一个多月来,孩子和我们一样完全暴露在各种有关病毒和疫情防控的信息中,有些敏感的孩子会对病毒和人群产生担忧、焦虑甚至恐惧。
为了让孩子们能够有足够的心理能量重新回归正常学校生活,家长们首先不要以爱孩子的名义制造焦虑,要引导孩子从权威渠道了解病毒研究的最新进展,让孩子对病毒和疫情有清晰科学的认识。
同时,教会孩子正确做好各种防护,如科学戴口罩等;保障安全的情况下,带孩子逐步进入小区广场、菜场、超市等场所,消除孩子紧张、焦虑的心理。
科学的知识、有效的能力和循序渐进的准备,将会促进孩子更好地适应返校复课的生活。

2
给老师的建议:
阶梯递进、深度学习、补齐短板
鉴于学生线上学习效果的不确定性,开学回校后,备课组不急于上新课,通过小测试等方法检测知识掌握情况,要实施个性化的“零起点”教学,统筹安排分层阶梯式教学计划,使课堂教学与“停课不停学”期间的居家学习有效衔接。
一是找到个性化的“关键”起点。学生居家学习情况各异,把握教学起点,老师要了解:学生已知什么、未知什么,学生想知道什么、能知道什么,学生网上学习疑难、关键性问题有哪些,为什么有这些问题,等等,与学生一起找到他的“零起点”。
二是采用多样化的“滴灌”教学。班级学生掌握情况较好,可将学习新课与补学巩固讲解并行;对于两极分化的班级进行同伴互助式教学,班内统一教学与课后补学同时进行;对于班内学生知识掌握参差不齐的情况,可采取分层教学;对部分学习困难、注意力不易持久、独立性自觉性较弱而产生的新学困生,教师应给予特别辅导补教。
三是关注思维发展的“深度”学习。居家线上学习是学习的一种新方式,但相对缺乏教师的监督和引导、同伴的互助和研讨,学生的各学科学习往往存在“知其然而不知其所以然”情况,在过程探究、思考应用上存在不足。教师应依据学生情况指导学生明晰学科知识体系和内在联系,建构知识网络,在此过程中培养学生良好的思维品质。
另外,在复学的前两周,要通过年级视频分享会、班级班会、心理辅导课、社团学生会的社会实践成果展示等活动,释放学生内心郁积,减轻学生焦虑孤独情绪,使学生获得应对危机的技巧,促进他们成长成熟。

3
超长假期中
教师也面临着疫情产生的
焦虑、教学工作的压力
西安市教育心理学会会长尚华
给老师们调整心态
维护个人身心健康
提供这些招儿
▼
第一,调整作息时间。超长假期导致生物钟紊乱、作息不规律,应尽早调整生活习惯,以适应开学后的作息表,有规律的作息可降低不确定感,获得稳定安全感。尽早调整作息时间有利于开学后更快地投入工作。
第二,调整身体状态。防疫期间,长时间不能出门,作息不规律导致饮食不规律。无节制的饮食、空闲时间的增多、网络授课压力的增加,让人摄入更多的食物,导致很多人身体发胖、内分泌紊乱、上火烦躁、发困无力。因此开学前,应尽快调整自己的饮食习惯,加强体育锻炼,调整身体状态,以保证更好的投入工作。同时,还应提醒家长督促孩子规律饮食。
第三,调整自我情绪。假期延长,网络授课的进行,让教师在兼顾家庭的同时,需迅速适应新的教学和指导学生的方式,不断变换自身的角色。
很多教师面对工作环境改变、网络授课技术不娴熟、开学时间不确定、学生学习效率难掌控、教学进度不明确时,出现焦虑、烦躁、紧张等情绪。
因此,教师在提前做好开学教学准备的同时,应通过与家人、朋友、同事、同行交流的方式,调整自己的情绪状态,以便以全新的精神面貌迎接开学。

历经疫情的这段日子
对于岁月静好的难得
对于安心读书的可贵
对于师友亲人的珍惜
相信每个人都有更深的体会
相信
不仅老师想念学生
学生也很想念老师
想念校园
做好相见的准备吧!


