搜索
首页
大数快讯
大数活动
服务超市
文章专题
出海平台
流量密码
出海蓝图
产业赛道
物流仓储
跨境支付
选品策略
实操手册
报告
跨企查
百科
导航
知识体系
工具箱
更多
找货源
跨境招聘
DeepSeek
首页
>
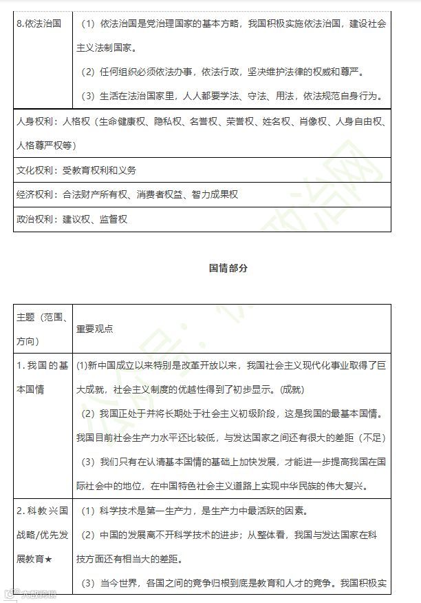
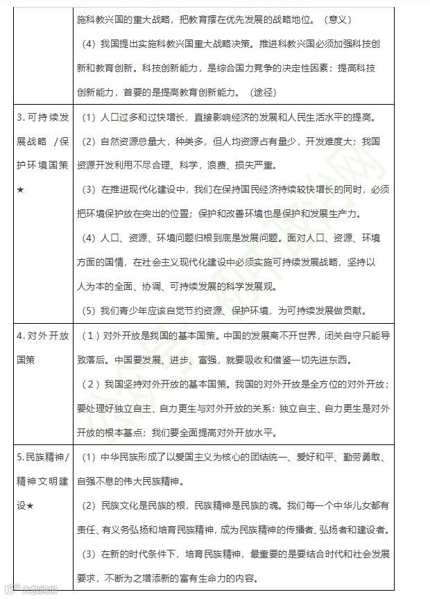
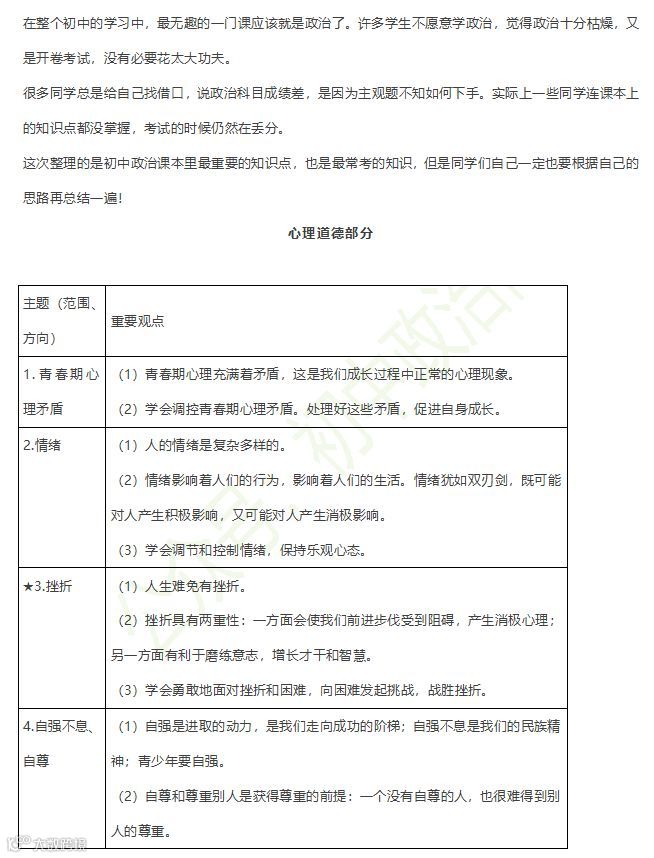
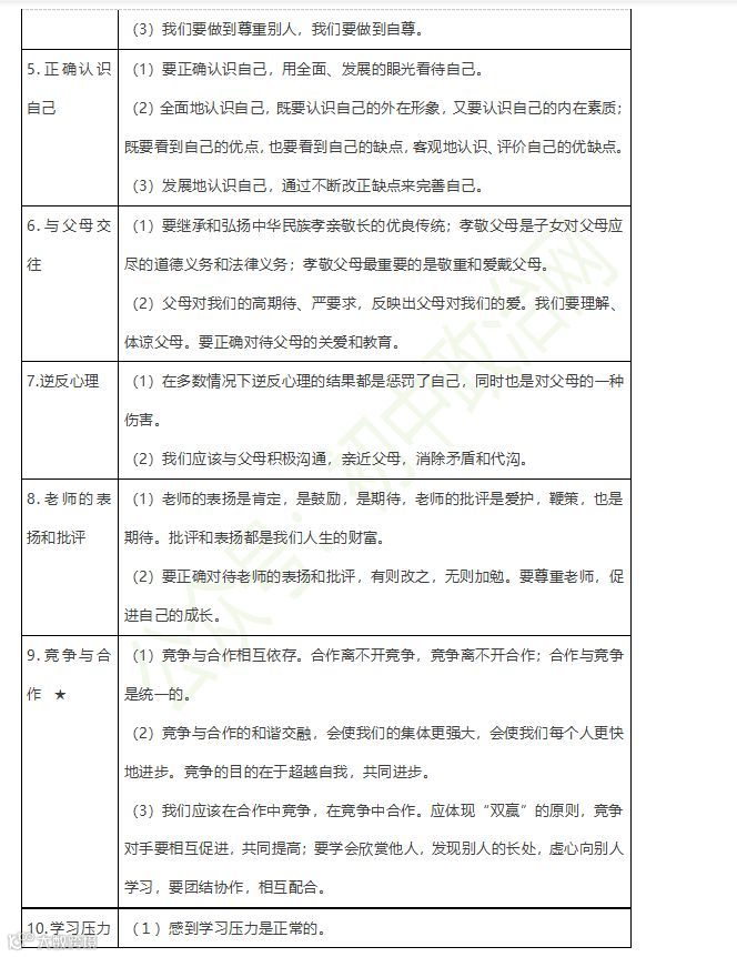
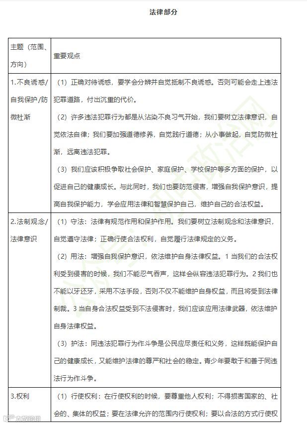
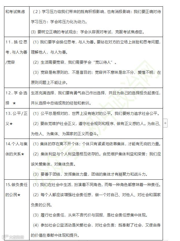
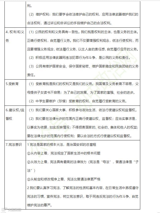
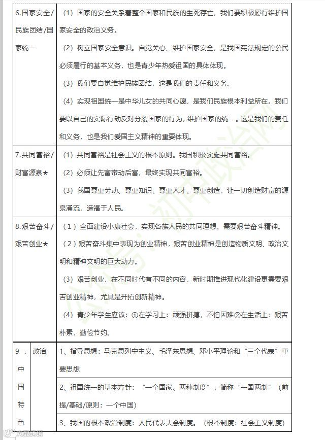
初中政治6本教材浓缩为36个知识点!学霸早已烂熟于心!
>
0
0
初中政治6本教材浓缩为36个知识点!学霸早已烂熟于心!
长春漖育帮
2020-05-11
1
导读:中考政治
声明:此文来源于网络,由
长春
教育帮编辑整理发布,欢迎大家收藏及转发到朋友圈,本次转载重在分享,如涉及
版权
问题,请及时联系删除!
感恩节!长春教育帮刘校有话对你说!!!
人民日报精选12类100句经典诗句, 背下来写作文足够了!
2020中考道法:选择题容易出错的100句观点!
12张表汇齐初中数学全部重点知识,太有用了!
初中语文文言文重点虚词总结,赶紧收藏
中考道德与法治解题思路和答题模板(非常实用)
初三数学寒假专项:二次函数与圆综合(压轴题+例题+巩固+答案)
备注“家长进群” 帮帮带您进2020中考报考学习群
【声明】内容源于网络
0
0
长春漖育帮
致力于服务长春本地中学生,主要服务群体是初三学生及家长,重点发布学习方法指导类文章,中学生家长教育孩子类文章,中考政策信息发布,中考成绩查询,中考报考1对1免费指导等
内容
5050
粉丝
0
关注
在线咨询
长春漖育帮
致力于服务长春本地中学生,主要服务群体是初三学生及家长,重点发布学习方法指导类文章,中学生家长教育孩子类文章,中考政策信息发布,中考成绩查询,中考报考1对1免费指导等
总阅读
5.3k
粉丝
0
内容
5.0k
在线咨询
关注