
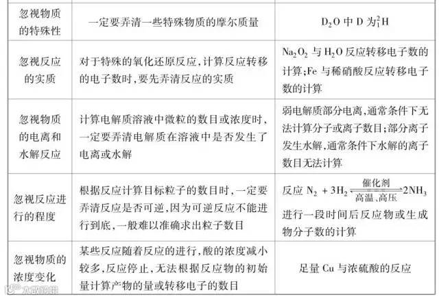
1. 有关阿伏加德罗常数应用的9个易错点


2. 化学用语的7个易错点


3. 离子反应的6个易错点



4. 离子共存的常见陷阱

5.关于元素周期律(表)的6大误区

6.热化学中的5个易错点


7. 规避化学平衡易失分点和误区


8.弱电解质电离平衡移动的3个易失分点


9. 盐类水解的5个易失分点

10.沉淀溶解平衡的4个易失分点


11. 电化学中的易错点


12.常见有机物的5个知识盲点



13.化学实验操作中的10个常见错误

声明:此文来源于网络,由七馨教育编辑整理发布,欢迎大家收藏及转发到朋友圈,本次转载重在分享,如涉及版权问题,请及时联系删除!
超燃励志短片《不负此生》:别让上学时的懈怠,成为你终生的遗憾!
赞是一种鼓励 分享是最好的支持
放 到 你 的 朋 友 圈 里,朋 友 们 会 感 激 您


