
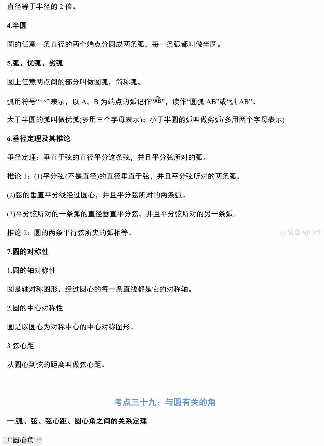
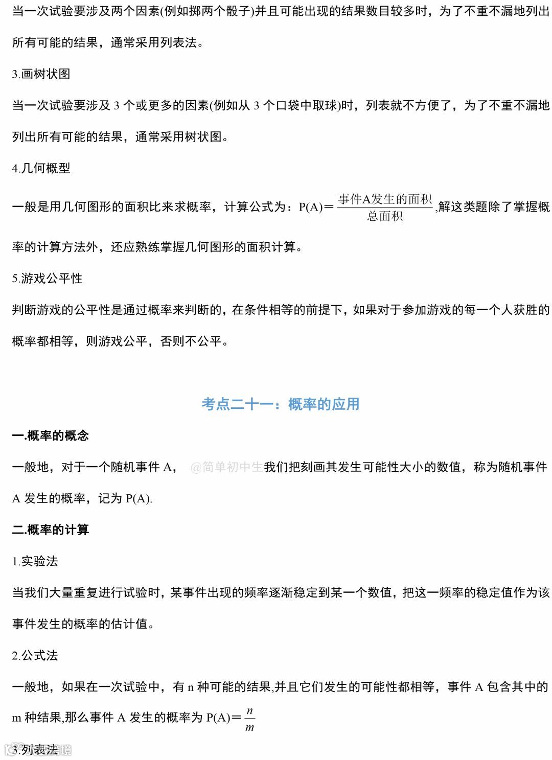
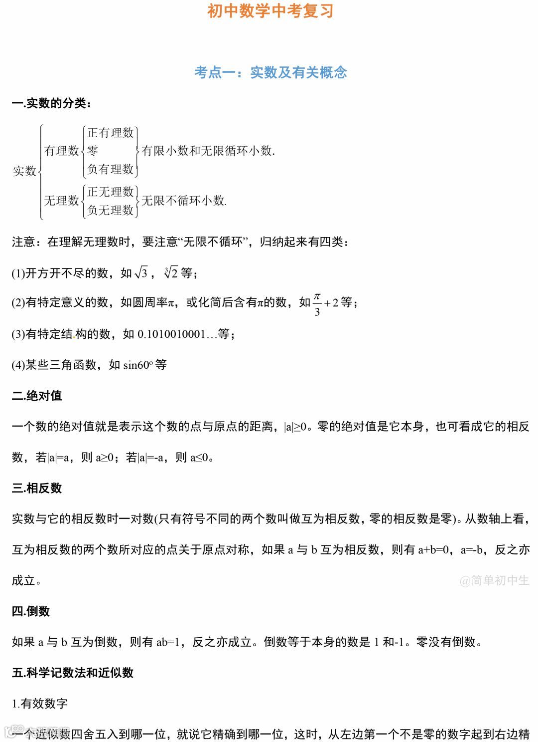
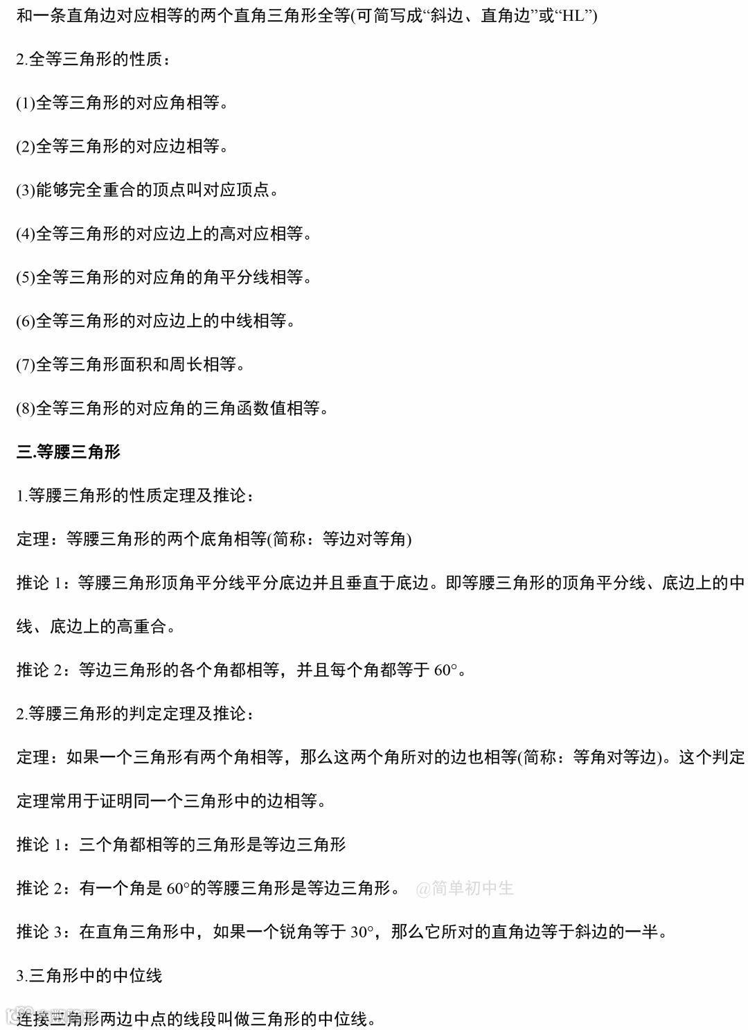
今天,小编给大家整理了初中数学的全部知识点也是考点,大家可以根据列出来的考点进行自我检测,初三的同学可以作为复习材料,初一初二的小伙伴可以先复习学过的知识,了解还没有开始学的知识。(内容较多,建议收藏)

初三月考成绩为啥这么低?教你预估中考分数,我厉害了!
初三都几点放学?这所学校晚自习又延后,家长们说……
长春市第一〇八学校“温馨故事”主题系列活动
梦想在这里起航-长春市第六十八中学
独家!长春中考体育将有啥变化?可能实行体育项目多样化,抽考和抽选考的办法进行
爆炸!两天之内,朝阳、净月两所学校退公!
备注“家长进群” 帮帮带您进2021中考报考学习群
在看 点这里呦


