
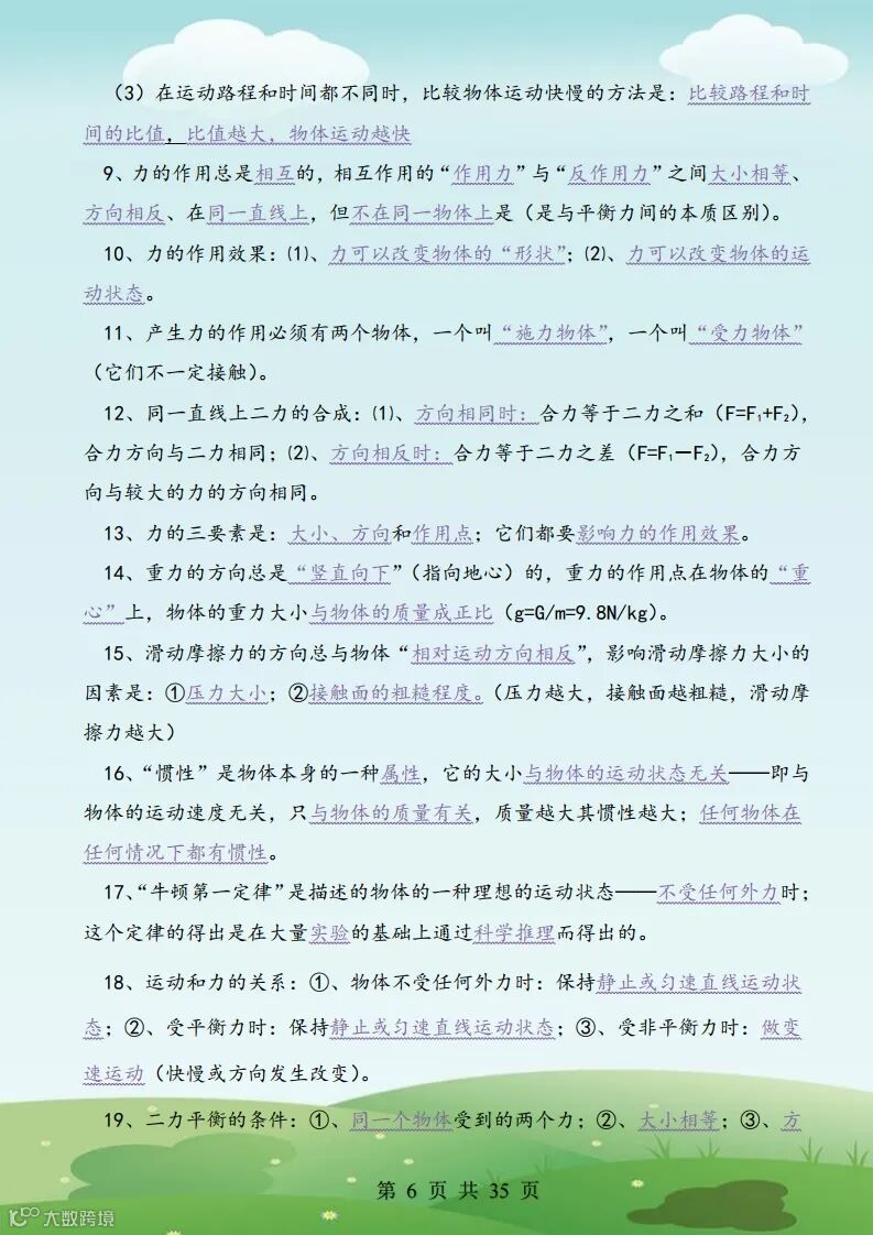
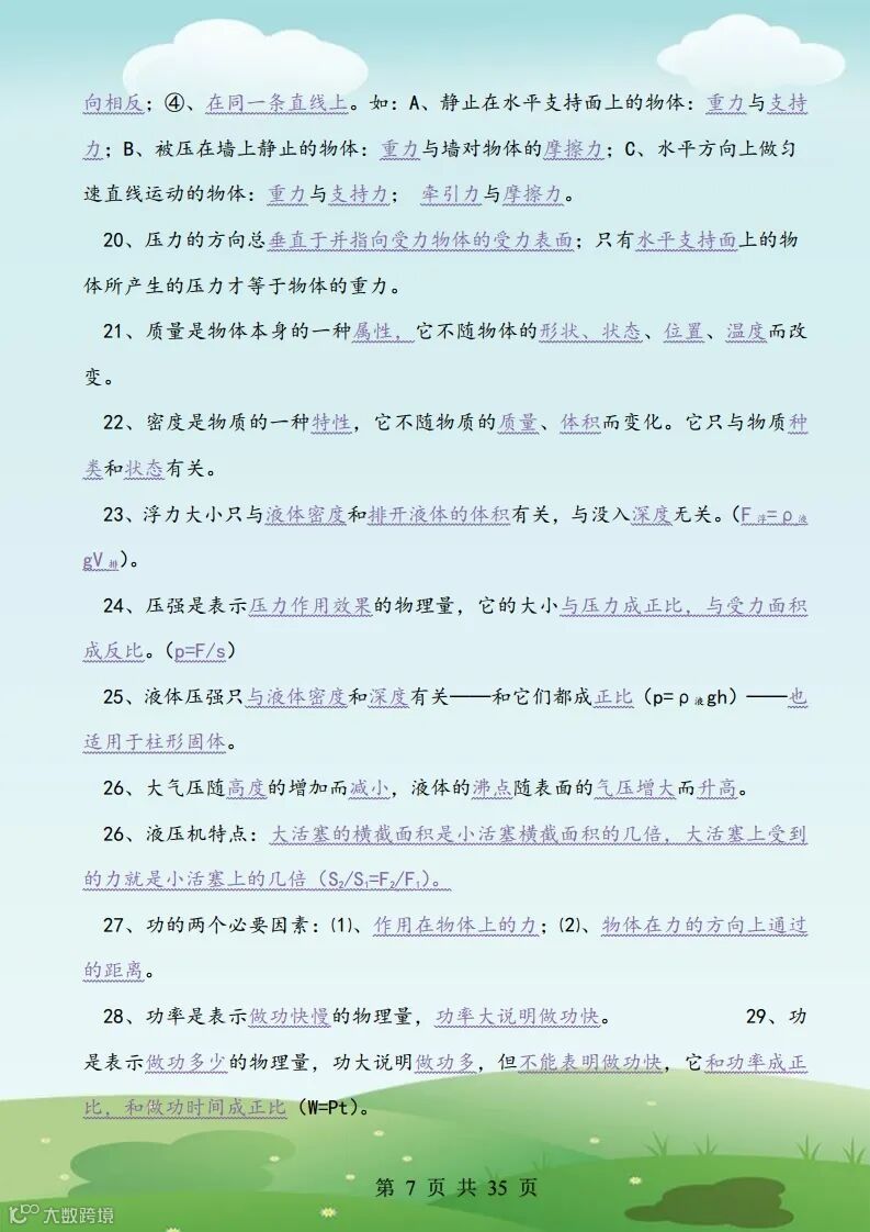
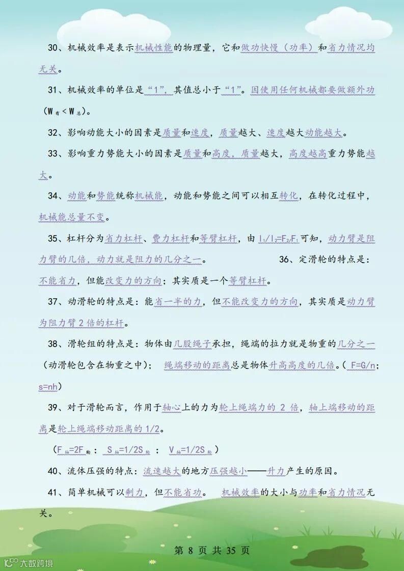
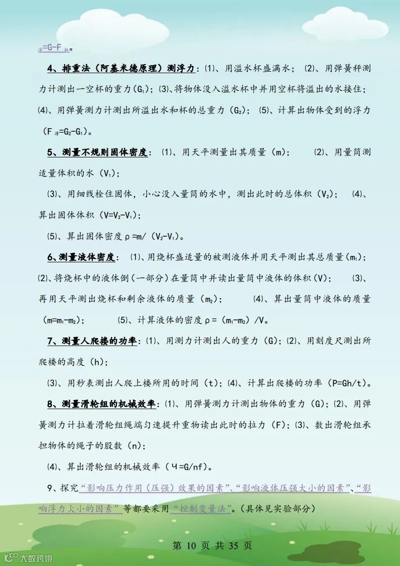
初三物理基础知识点要点总结,很全面!



































中考最后三天应该怎么做?
“博士坐下,硕士留下,本科等下,专科让下!”你还不努力吗?
长春市2020年中考考点最新公布
告诉孩子:不要做趴在窗户上的苍蝇!值得一看
临近中考考生应该拿什么心态去对待?听听刘校怎么说?
人民日报公布不合格家长行为自查表!
中考过后,最应该做这件事!
目前预高一的报名正在火热进行中,一些班额已接近满额,如果您想报名预高一,快快扫码联系各校区负责人哦↑↑↑↑↑↑↑↑

备注“家长进群” 帮帮带您进2020中考报考学习群
在看 点这里呦
目前预高一的报名正在火热进行中,一些班额已接近满额,如果您想报名预高一,快快扫码联系各校区负责人哦↑↑↑↑↑↑↑↑

