
新高考改革实行之后,各个科目的题型会发生一定变化,英语新题型主要是下面两个方面:
1.新高考卷取消短文改错题型(部分地区删减一篇阅读)
2.新高考卷写作分为两部分:
第一部分:应用文写作15分(80词左右);
第二部分:读后续写(150词左右)或者概要写作(60词左右)25分(两种形式在不同考次不定期使用)。
根据《普通高等学校招生全国统一考试英语考试说明〈高考综合改革试验省份试用〉》(第一版)可知,概要写作的设题形式如下:
提供一篇350词以内的短文,要求考生基于该短文写出一篇60词左右的内容概要。所选材料体裁没有限制,以说明文、议论文和记叙文为主。
概要写作以语篇为载体,要求考生对所提供的文本进行简要的概括。考生需要在理解文章、把握文章中心思想的基础上进行信息整合。故该题型考查学生的综合语言运用能力,即阅读能力、分析查找能力、逻辑思维能力、理解判断能力及概括能力等。因此,概要写作是基于阅读理解和书面表达的,是二者的有机结合体,是阅读理解和书面表达的沟通桥梁。
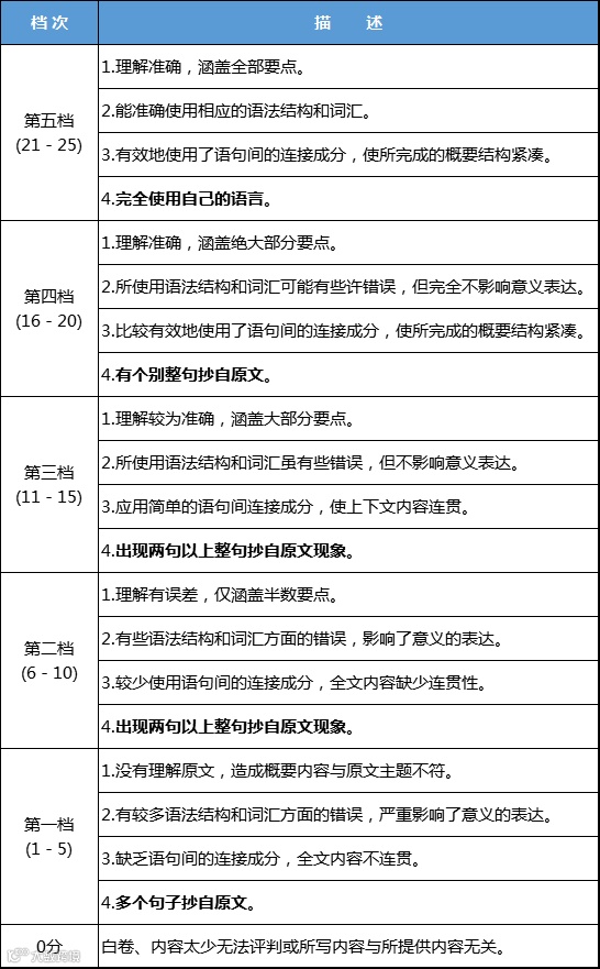
(1) 本题总分为25分,按5个档次给分。
(2) 评分时,先根据所写概要的内容和语言初步确定其所属档次,然后以该档次的要求来衡量、确定或调整档次,最后给分。
(3) 词数少于40的和多于80的,从总分中减去2分。
(4) 评分时,应主要从以下四个方面考虑:
①对原文要点的理解和呈现情况;
②应用语法结构和词汇的准确性;
③上下文的连贯性;
④对各要点表达的独立性情况。
(5) 拼写与标点符号是语言准确性的一个重要方面,评分时,应视其对交际的影响程度予以考虑。
(6) 如书写较差以致影响交际,可将分数降低一个档次。

Step 1:确定体裁,明确主题
Step 2:明确文章结构 (总-分,总-分-总,分-总,并列)
Step 3:划主题句与关键信息
Step 4:写纲要,打草稿
Step 5:润色成文
① 保留关键句要点,按体裁和内容
② 删除细节(删除具体例子,或归纳总结例子的过程、作用和结果),避免重复
按体裁如下:
记叙文,主要信息应包括:When? Where? Who? What? Why? How(时间先后顺序/事情发展顺序)? Result
议论文,作者的观点。作者如何论证自己的观点的 (举例证明的,归纳总结例证的内容和作用)
结构①:原文 【总-分/总-分-总(末段与首段观点相同)】
→ 【总-分】
结构②:原文 【总-分-总(末段与首段观点相反)】
→【总-分-总(加衔接词表转折关系)】
结构③:原文 【并列结构(段与段的观点并列、递进或相反)
→【并列结构(加衔接词表并列/转折逻辑关系)】
说明文,【解释一个理论】那么这个理论的特点和实际用途是什么?【解释一项实验等】实验的目的、对象、结果分别是什么?
2.语言:同义词&词组替换;句式简化;句子重构
① 同义转换:近义词、同义词和词组的替换,尽量用单词替换短语
(例 improve=promote, of great importance = greatly important)
② 句式转换:简化句子结构(例如,定语从句改成分词作后置定语;状语从句改成非谓语作状语;)
③ 句子重构:调整词类(名词、动词、形容词转换)、时态、语态(主动变被动)等
3.衔接(替换;省略;增加):表逻辑关系的连接词
①替换:
并列关系and, moreover, furthermore, in addition,
转折关系 but, instead, however, on the other hand
②省略:并列观点有时可省略连接词;记叙文可省略衔接词。
③增加:按逻辑关系,补充连接词firstly…, secondly…, finally…;and…, moreover…, furthermore…; but, instead, however
举例如下:

Summary:
Chris, whose job is exciting and dangerous, works for MFS. Chris and other MFS’s doctors need to be ready to go almost anywhere in the world and might be sent on an emergency task. Christ thinks his job is meaningful/helpful and he gains a lot. (同义词转换)

Summary :
People from countryside generally live longer than city people because they enjoy many advantages such as close with nature, physical work, being free from urban pressure, more free walk, quiet and peaceful environment, fresh food, etc. (句式改变)

Keys:
Windbreak, which is formed by trees and other plants, is used by farmers to protect their land from damage by farming and the forces of the nature. Windbreak can protect the crops and help improve grain production. However, windbreak should be planted properly to work its best.
声明:此文来源于网络,由七馨教育编辑整理发布,欢迎大家收藏及转发到朋友圈,本次转载重在分享,如涉及版权问题,请及时联系删除!
教师节到了,最好的教育是:家长不护短,老师不姑息,为了孩子我们并肩努力!
赞是一种鼓励 分享是最好的支持
放 到 你 的 朋 友 圈 里,朋 友 们 会 感 激 您


