
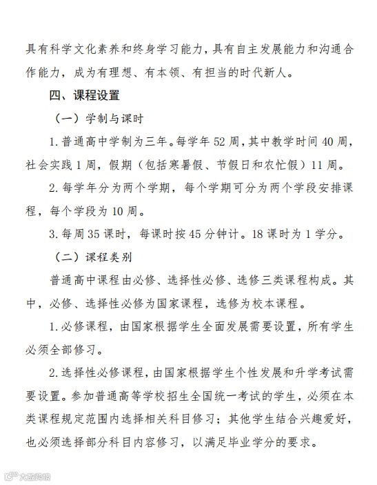
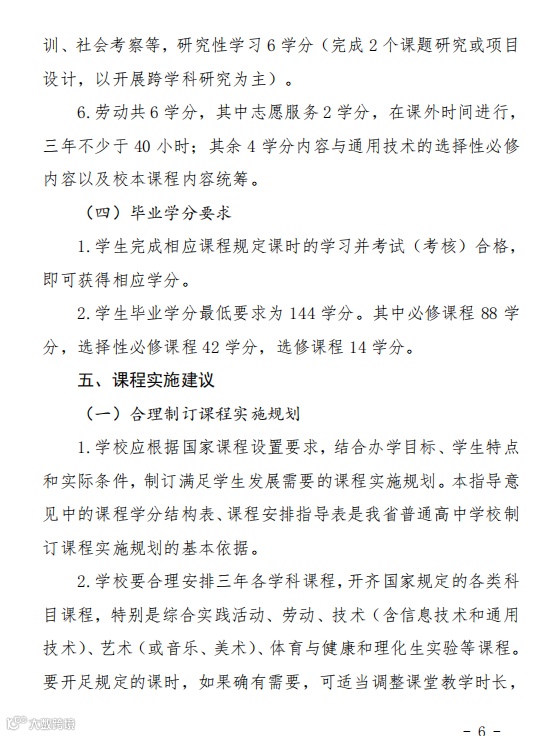
明日天气小贴士
2020/11/28 星期六 气温
晴 -5℃/-15℃

“吉林省2020届新高一新生到底是新教材新高考模式,还是新教材老高考?”
来,上图!
省教育考试院答复:依据《吉林省关于普通高中新课程实施的指导意见》的有关要求,2020届高一新生实施普通高中新课程改革。目前,我省高考综合改革准备工作正在稳步推进中,待教育部批准后,再按照有关工作部署,适时启动相关工作。
原文件:













高考改革对高中生的利弊分析
1、考试科目变化
改革前:高考采取文理分科,科目有四科:语文、数学、外语、理综(或是文综);
改革后:取消文理分科;采取“3+3”的考试模式,即:语数外必考,物化生、政史地6选3考试。
2、学业水平考试
3、外语考试
4、综合素质评价
改革前:记录学生高三学习成绩基本情况,除了自主招生学校审核参考外,无其他用处;
改革后:根据学生三年在校表现记录成案,内容包括:思想品德、学业成绩、身心健康、艺术素养、社会实践等内容,不仅是自主招生要参考《素质评价表》,高考录取也会参考。
影响:实施综合素质评价好处多多,可以促进学生全面发展,推进素质教育;改变教师评价观念,推动教学改革;变革考试评价制度,促进人才培养方式转变;优化学校整体工作,彰显学校办学特色。
新高考对什么样的学生最有利
1、自律、有自主学习能力的学生
新高考模式下,“走班制”是必然的,学生时间会变得相对自由,来自老师的约束和鞭策会变少(类似大学)。对于习惯了被动学习、只等老师耳提面命才能有点动力的学生来说,非常不利。
2、善于把握时间,学习效率高的学生
由于很多科目提前高考,教学进度被压缩,学生要在更短的时间内学完高中的课程,因此就要求学生保持较高的学习效率。
3、有专长或几门擅长科目的学生
除了语数外,新高考不强制选择文理,学生在避开不擅长的学科的同时,还可以根据兴趣,选择自己擅长的学科。
若对某些学科有浓厚的兴趣,最好早做准备,在高一甚至初中起就开始自学。如果能在这些学科领先同龄人一截,甚至获得一些竞赛名次,那么在高考中会有很明显的优势。
有专长的学生也可以冲击高校的自主招生。如果只依靠学校的统一授课,被老师的教学进度赶着走,在高考中是非常被动的。
4、有比较明确的职业规划的学生
高考改革6选3以后,高校一些专业会对考试科目做要求,比如大部分理工科专业要求物理成绩,如果不选考物理,那么就等于和这些专业无缘。
选择科目时还是要慎重一些,早做规划,权衡利弊。而那些高一高二随大流,到临近高考或者考后才去思考大学专业的同学,通常会手足无措。

没想到!中考要进长春重点高中,最后拼的是这门课……
曝光!被列入这份名单的长春中小学校长(园长)都是“学霸”
长春:这个区11个督查组踏访116所培训机构 严查在职教师违规补课!
2021年长春中考体育再提分!短期冲刺高分“有戏”!
长春这些中考“牛校”,为啥家长“砸锅卖铁”都觉得值?
太有爱!三年,长春配套建学校36所,新增学位5.2万个

加周老师
了解更多中考报考相关问题
长按识别码联系我们
加周老师
长按识别码联系我们
备注“家长进群” 帮帮带您进2021中考报考专家指导群
在看 点这里呦

