
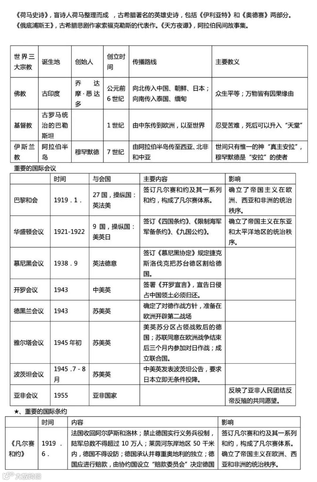
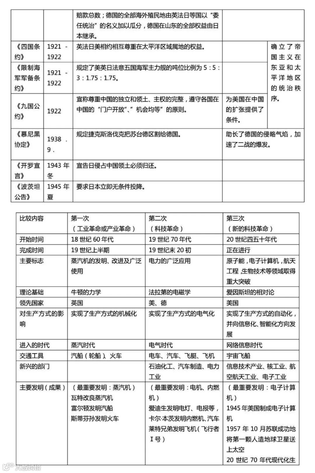
历史复习最重要的是什么?当然是背,大量的记背知识点历史之类学科复习的最直接的方式。但是,背诵也不是说就拿着课本从头到尾咿咿呀呀一字不漏的记就完了。那样的复习效果肯定不会是最好的。
那怎样的复习方式才是正确的呢?当然少不了对知识的归纳总结,像今天给大家分享的历史知识图表,可以很系统的掌握历史知识。






长春部分高中数据曝光!包括招生人数、高考数据、一本录取率……

刷屏!这所学校近40%孩子中考成绩超600分
长春:这些老牌名校“过气儿”了吗?中考成绩咋样?
中考:分数低于统招线?长春这些高中有“兜底班”
长春这些高中藏着“厉害的老师”,遇到就是幸运!
又来一波!长春将新建5所学校!
备注“家长进群” 帮帮带您进2021中考报考学习群
在看 点这里呦

