
1.质体类别

2.叶绿体中色素对比

3.光反应和暗反应比较

4.有氧呼吸和无氧呼吸对比

5.光合作用和呼吸作用

6.原核细胞和真核细胞的对比

7.有性生殖和无性生殖的比较

8.水分代谢和矿质代谢

9.高等动物的激素调节

10.昆虫的内激素调节

11.昆虫外激素(信息激素)

12.能量流动与物质循环的关系

13.动物细胞与植物细胞的区别

14.动物细胞与植物细胞有丝分裂异同点

15.DNA复制、转录、翻译内容区别

16.DNA与RNA比较

17.两对等位基因子二代的有关比例

18.同源器官、同功器官区别

19.物质出入细胞膜的三种方式

20.线粒体和叶绿体的比较

21.遗传的变异比较

22.特创论和进化论的比较

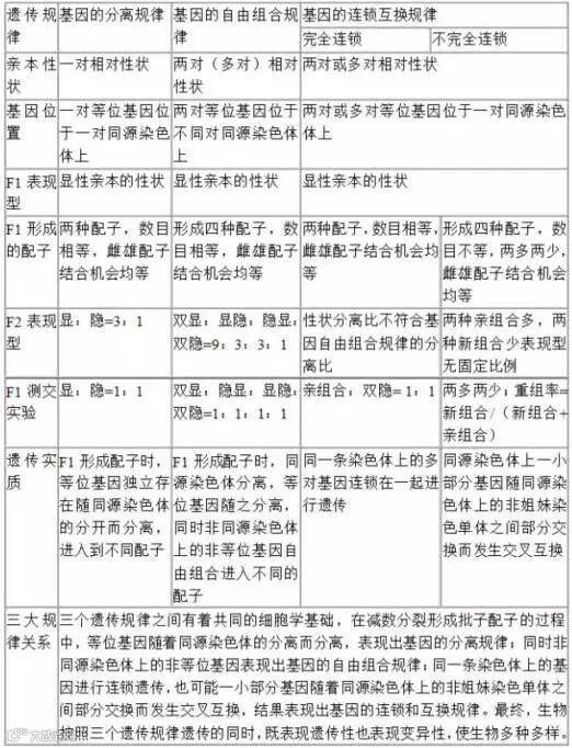
23.三大遗传规律的比较

24.遗传疾病的判定

25.精子与卵细胞形成过程的异同

26.有丝分裂过程中染色体、姐妹染色体、DNA分子数目比较

27.人体生殖细胞数目比较

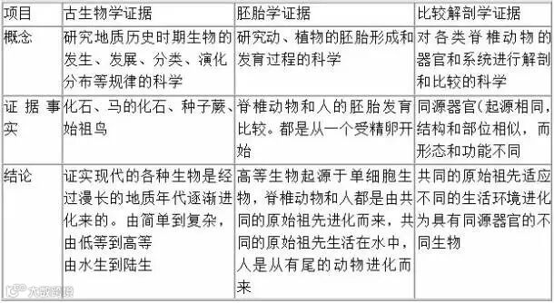
28.生物进化证据的比较

29.生态系统的类别

30.生物适应性的比较

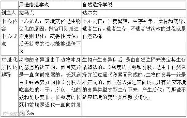
31.拉马克的进化学说和达尔文的进化学说比较

32.病毒和细菌的比较

33.各种细胞器的比较

34.细胞器列表比较

35.植物对矿质元素的利用

36.激素和酶的比较

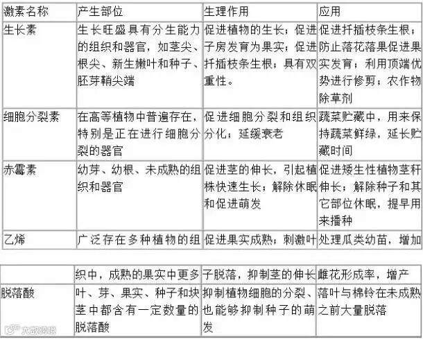
37.植物激素及其作用

38.单倍体和多倍体的比较

39.生物种间关系比较

40.应激性与适应性区别

声明:此文来源于网络,由七馨教育编辑整理发布,欢迎大家收藏及转发到朋友圈,本次转载重在分享,如涉及版权问题,请及时联系删除!
“熬的是命啊!”985学霸突然猝死:高中生的最佳睡眠时间是多长?
赞是一种鼓励 分享是最好的支持
放 到 你 的 朋 友 圈 里,朋 友 们 会 感 激 您


