

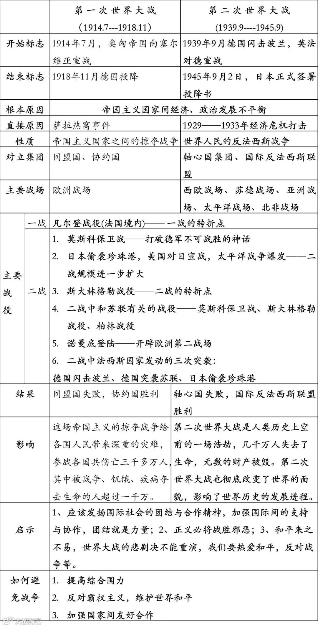
一战的原因:
(1)根本原因:帝国主义经济政治发展不平衡的加剧
(2)具体原因:三国同盟和三国协约的形成、疯狂的扩军备战和军备竞赛
(3)直接原因(导火线):1914年的萨拉热窝事件成为一战的导火线。
二战的原因:
(1)根本原因:帝国主义经济政治发展不平衡和帝国主义固有的矛盾。
(2)具体原因:
①1929—1933年的经济危机引起了政治危机,各国阶级矛盾尖锐。
②为摆脱危机,德国和日本建立起法西斯专政,形成欧、亚两个战争策源地,对外进行侵略扩张。
③英、法等国执行绥靖政策助长了法西斯国家的侵略气焰,加速了二战的爆发。
友情提示:
1、如何理解二战爆发的根本原因也是帝国主义政治经济发展的不平衡?
(1)一战后德国遭到重创,但经过1924—1929的相对稳定时期后,经济已超过战前水平,并超过英法,但其海外殖民地被英法日等国瓜分,要求突破凡尔赛华盛顿体系的束缚
(2)华盛顿会议打破了日本对中国的独霸,随着日本的发展也引起日本的不满。
2、以萨拉热窝事件为例说明突发事件对世界和平的影响。
突发事件会严重威胁世界和平甚至引发战争。如萨拉热窝事件就直接点燃了欧洲的火药桶,导致一战爆发,给人民带来深重灾难。
如何认识萨拉热窝事件:刺杀目的是为了挽救民族危机,刺杀行为性质上属于恐怖主义行为,不是被压迫民族解放斗争的正确行为;其后果是点燃了世界范围的战火,造成了人类社会的灾难。
给我们的警示:暗杀、爆炸、投毒等恐怖主义行为不是反抗民族侵略的正确的行为,在任何时候都应坚决反对一切恐怖主义活动
1、交战双方:
一战:同盟国—协约国
二战:轴心国集团—国际反法西斯联盟
2、经过:
(1)一战:(1914—1918年)
①开始时间及标志:1914年奥匈帝国进攻塞尔维亚
②重要战役:
(1)凡尔登战役:被称为“凡尔登绞肉机”
(2)索姆河战役:首次使用坦克
③ 结束时间及标志:1918年11月德国宣布投降。
(2)二战:(1939—1945年)
①开始:1939年9月1日,德国突袭波兰,英法对德宣战
②扩大:1941年6月,德国进攻苏联,苏联卫国战争开始,二战扩大
③进一步扩大:1941年12月7日,日本偷袭珍珠港,太平洋战争爆发。
④转折:1943年2月苏军取得斯大林格勒战役的胜利。
⑤结束:
北非战场:1943年意大利投降
欧洲战场:1945年5月8日,德国在无条件投降书上签字。
亚太战场:1945年8月15日,日本宣布无条件投降,9月2日,正式签署投降书。(二战结束标志)
3、结果:
一战:以同盟国的失败宣告结束。
二战:世界人民取得反法西斯战争的胜利。
友情提示:
1、二战中的四次突袭战例
(1)1939年9月1日,德国突袭波兰
(2)1940年,德国对英国展开空中闪击战(不列颠之战)
(3)1941年6月,德国进攻苏联
(4)1941年12月7日,日本偷袭珍珠港
2、二战中的重大战役:
(敦刻尔克大撤退、不列颠之战、莫斯科保卫战、斯大林格勒战役(二战的转折)中途岛战役(太平洋战争的转折点),阿拉曼战役(北非战场的转折点)、诺曼底登陆战役(开辟欧洲第二战场)
3、二战中的重要国际会议
(1942年华盛顿会议和1945年雅尔塔会议)
一战:非正义的帝国主义掠夺性战争。
二战:世界人民反法西斯战争,是正义战争
如何理解一战的性质是帝国主义战争?
(1)从战争根源看:是帝国主义经济政治发展不平衡要求重新瓜分世界和争夺霸权
(2)从交战双方看:主要都是帝国主义国家参战,战争在两大对立的帝国主义集团军事侵略集团间进行。
(3)从战争结果看:一战结束后,战胜国围绕对战败国的处置召开了凡尔赛和华盛顿会议,它们都是帝国主义列强的分赃会议。
可见,一战是一场帝国主义掠夺战争,尽管塞尔维亚是为民族独立而战,但不能改变整个战争的性质。
一战:
(1)以同盟国的失败宣告结束,严重削弱了帝国主义的力量(四大帝国:德意志帝国、奥匈帝国、俄罗斯帝国、土耳其帝国瓦解,英法遭到削弱。
(2)给交战各国人民带来深重的灾难,造成重大的物质损失和人力伤亡。
(3)新式武器出现客观上推进了科技的发展
(4)改变了世界的格局:帝国主义列强调整对世界的统治秩序,形成了凡尔赛—华盛顿体系;建立了世界上第一个无产阶级专政的国家—苏俄
二战:
(1)二战是人类历史上一次空前的浩劫,给交战各国人民带来深重的灾难,造成重大的物质损失和人力伤亡。
(2)战争打败了法西斯,教育了各国人民,争取和平与进步的思想日益深入人心
(3)二战彻底改变世界面貌,影响世界历史的发展进程:
①以欧洲为中心的传统的国际关系格局被打破,美苏两级格局形成。
②帝国主义力量遭到削弱:德意日被打败,英法进一步削弱,美国成为资本主义世界霸主
③社会主义力量得到发展:由一国到多国,形成以苏联为首的社会主义阵营,同以美国为首的资本主义阵营对抗
④亚非拉美兴起一系列独立的发展中国家,形成第三世界,成为国际事物中一支重要力量
⑤推动第三次科技革命的到来
一战:
(1)一战期间,帝国主义忙于战争,无暇东顾,暂时放松了对中国的经济侵略,中国的民族资本主义获得了一个短暂的发展机会。
(2)一战中,中国北洋军阀政府对德宣战,一战后,中国作为战胜国参加了巴黎和会,提出收回山东主权、废除"二十一条",遭到拒绝。《凡尔赛和约》中把德国在中国山东的权利转交给日本,引发中国的五四运动,成为中国新民主主义革命的开端
(3)1921—1922年召开华盛顿会议,确立了帝国主义在东亚和太平洋地区的统治秩序。该会议上签署的《九国公约》,为美国在中国的扩张准备了条件,打破了日本对中国的独霸,使中国回到几个帝国主义国家共同支配的局面
(4)一战中爆发十月革命,给中国送来马克思主义
二战:
(1)中国抗战是世界反法西斯战争一个重要组成部分,中国为二战作出了巨大的民族贡献,也作出巨大的民族牺牲
(2)台湾回到祖国怀抱
(3)是中华民族由衰败到振兴的转折点
(4)中国的国际地位大大提高
1、爆发的原因:根本原因相同:都是资本主义政治经济发展的不平衡。具体原因不同(具体原因见上)
2、战争的主要发动者:相同:都有德国帝国主义,他既是一战三国同盟的核心,又是二战的欧洲战争策源地的建立者。
3、交战双方:相同:都在两大军事集团间进行
4、性质不同:
①"一战"是非正义的帝国主义掠夺性战争,
②"二战"是正义的世界人民反法西斯战争
5、战争结果:都以帝国主义的失败,削弱或崩溃而告终。
6、影响:相同:
(1)都带来灾难和破坏
(2)都推动科技发展
(3)都削弱帝国主义力量
(4)社会主义力量都得到发展:
一战诞生了第一个社会主义国家苏联,
二战使社会主义力量发展和壮大,由一国胜利到多国胜利,
(5)都改变了世界格局:
"一战"后出形成了新的世界格局:凡尔赛一华盛顿体系;
"二战"后也形成了美苏争霸的两极格局。
(6)都成立了国际组织:
"一战"后,根据《凡尔赛和约》规定,1920年成立了国际联盟。
"二战"后,根据雅尔塔会议建立了联合国
(7)对中国产生了较大的影响,但处理不同(或对中国的国际地位影响不一样):两次世界大战中国都是战胜国,但一战后却得到战败国的待遇:巴黎和会上,中国提出收回山东主权、废除"二十一条",遭到拒绝。华盛顿会议鉴订《九国公约》,肯定了美国提出的"门户开放"政策。作为战胜国的中国仍处在帝国主义列强共同支配之下。②"二战"时,中国人民取得了抗日战争的胜利,对世界反法西斯作出了贡献。《开罗宣言》明确规定日本所侵占的中国领土必须归还,中国成为联合国创始国和常任理事国。
7、促使战争结束的原因不同:
加速一战结束原因:美国对德宣战使协约国经济军事实力大增、俄国十月革命后退出一战、交战各国革命运动。
加速二战胜利原因:国际反法西斯联盟的建立(主要)、战争的正义性,各国人民协同作战和积极支持(苏中美英等国各自作出了自己的贡献)几次大国会议的协调作用。
教训:
①两次世界大战清楚表明帝国主义是世界大战的根源。
②在当今世界,和平与发展已成为时代主题,但霸权主义和强权政治依然存在,地区冲突时有发生,世界大战的根源没有消除。
③我们必须在集中精力搞好经济建设的同时,提高警惕,居安思危。
启示:
(1)得道多助,失道寡助,
(2)正义的必胜,法西斯必然遭到覆亡的命运
(3)和平来之不易,要珍爱和平,世界大战的悲剧决不能重演;
(4)不同制度的国家可以联合,统一战线是胜利的重要保证
(5)有现代化的国防才能有效进行现代化的战争
提示:
(1)反对霸权主义和强权政治,维护世界和平
(2)加强国际合作,共同遏制霸权主义,促进世界和平
(3)要发展经济,努力提高自身终合国力(根本)
(4)促进世界经济的共同发展

受疫情影响,长春中小学寒假提前开启?学校期末日程安排曝光!
长春:将建九年一贯制“超级大校”,2022年起招生!
在长春选择一个合适的高中,除了升学率,你需要考虑这三点 !
爱了爱了!这所老牌高中学生哪科弱,哪科老师“承包”他
长春各高中“十佳教师”获奖名单公布!有你认识的吗?
《三十而已》爆火!普通家庭青睐顶尖高中,长春这九所学校不收择校费!

加周老师
了解更多中考报考相关问题
长按识别码联系我们
加周老师
长按识别码联系我们
备注“家长进群” 帮帮带您进2021中考报考专家指导群
在看 点这里呦

