
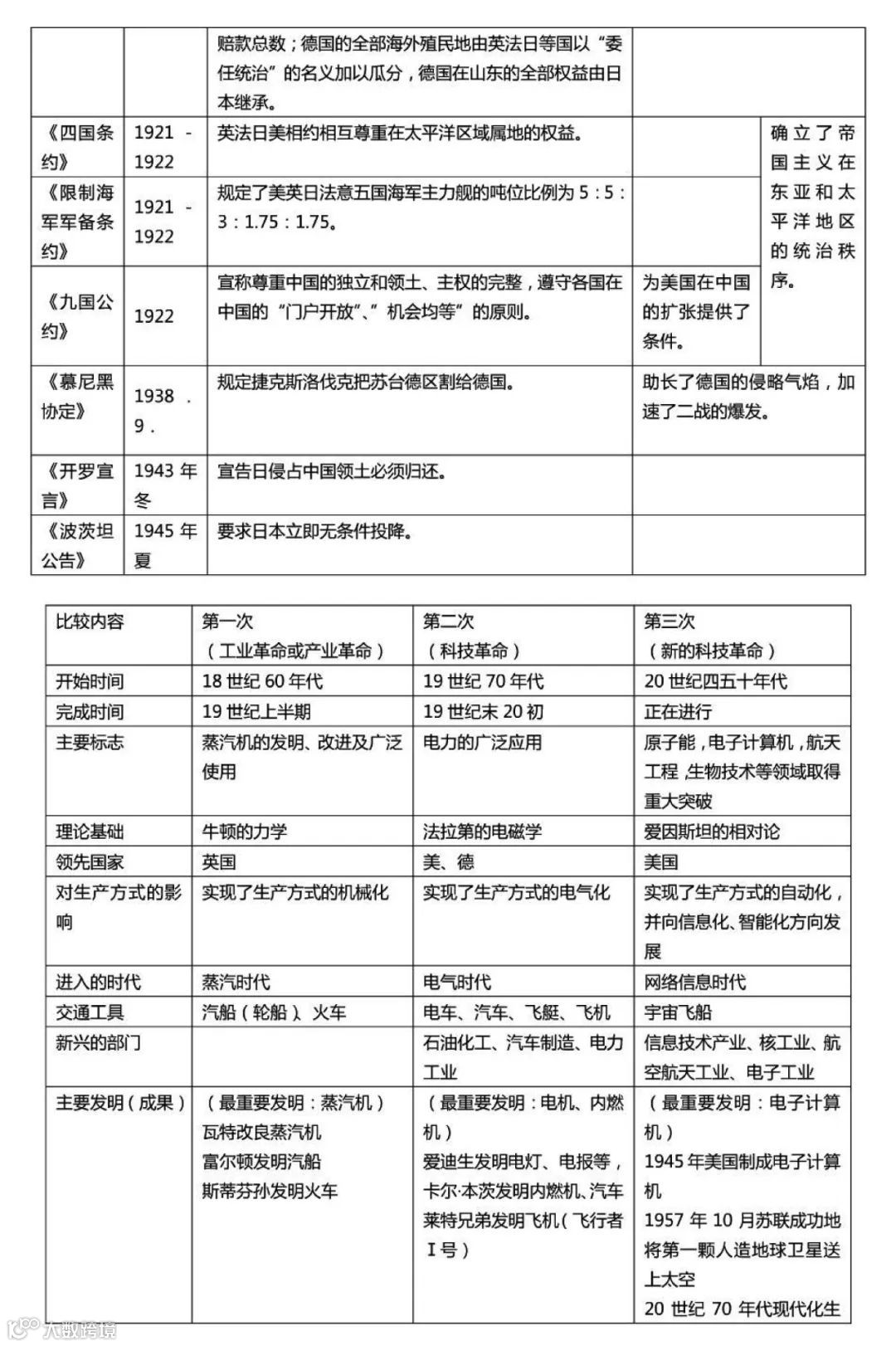
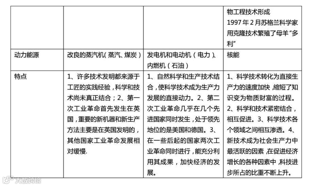
历史复习最重要的是什么?当然是背,大量的记背知识点历史之类学科复习的最直接的方式。但是,背诵也不是说就拿着课本从头到尾咿咿呀呀一字不漏的记就完了。那样的复习效果肯定不会是最好的。
那怎样的复习方式才是正确的呢?当然少不了对知识的归纳总结,像今天给大家分享的历史知识图表,可以很系统的掌握历史知识。






紧急发布!长春市教育局连发三个红头文件,内容涉及疫情……
中考倒计时!三四五六月份重要日程,都在这儿!
2021,官宣来一波!长春各初高中发表新年贺词,看看有你的学校吗?
2021中考生注意:在长春高中你若拥有这些特长,全国名校抢着要!
元旦、春节能离开长春吗?最新通知!离长须提前向学校报告~
2021年中考学生注意:长春高中有自主招生名额了!

加周老师
了解更多中考报考相关问题
长按识别码联系我们
加周老师
长按识别码联系我们

