
天气小贴士
2021/1/31 星期日
小雪 -6℃/-20℃
重磅!!重磅!!!
听说北师大长春附属学校将托管两所新学校,启明学校和致远学校!而且今年就要启动建设了?
网传一所学校位于和安街以东、鑫盛大路以南、丙十五路以北教育用地。另一所学校2021年启动建设,2022年投入使用,位于长春工业大学北侧,盛北大街以西教育用地。
与长春北师大附属学校合作的2所学校,项目2021年启动、2022年投入使用,分别位于北湖开发区达盛路与盛北大街交汇教育用地,北湖开发区盛德大街与丙九路交汇教育用地。
毕竟是网传,小编立刻求证发现,这两所学校的托管招标项目已经开始公示了,合作方是北师大长春附属学校!
下面一起和小编看看公示原文:
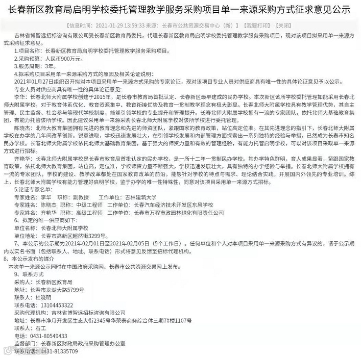
启明学校

在启明学校托管采购项目中,我们可以了解到:在2021年1月27日召开的专家论证会中,有三位专家建议采用北师大附属学校为启明学校进行委托管理,服务周期为3年。
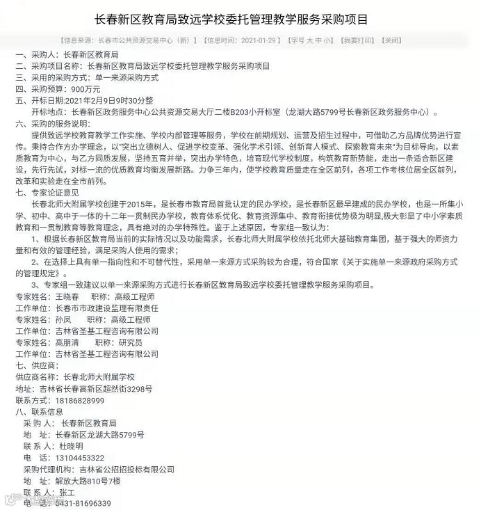
致远学校

同样,关于致远学校的托管采购项目,专家组一致认为北师大长春附属学校满足采购人使用的需求。


北师大长春附属学校的负责人介绍,北师大长春附属学校托管两所学校的这事已经定了,但现在学校负责人也正在做进一步的研究。学校托管细节的相关事情,学校与教育局双方确定落实后就会对外公布。
看来北师大长春附属学校托管这事是肯定没问题的了!不过有关两所学校的建设时间和位置还需要进一步确认,小编也会后续跟进,第一时间告诉各位家长们。
之前小编也“深扒”过新区的十四五规划,规划中也写到新区再2021念要继续启动4所学校的新建、扩建项目等。再结合留言板的回答,是不是这4所学校里就会有各位家长期待的高中呢!让我们再来看一下↓↓↓
新区



来啦!来啦!视频号开播啦!
教育帮视频号

长春新建这么多学校,咋还不够?这个区家长很焦虑,教育局回复说……
《家庭教育法草案出台》!长春市教育局在行动…
长春各校中考“掐尖生”分数大揭密!
最新新新!长春这些高中校长“大有来头”!
登上“热搜”!“牛”校保送人数快“破百”,起底这些学生中考分数!
吉林省卫生健康委关于新型冠状病毒肺炎疫情情况通报(2021年1月25日公布)

加周老师
了解更多中考报考相关问题
长按识别码联系我们
加周老师
长按识别码联系我们

