
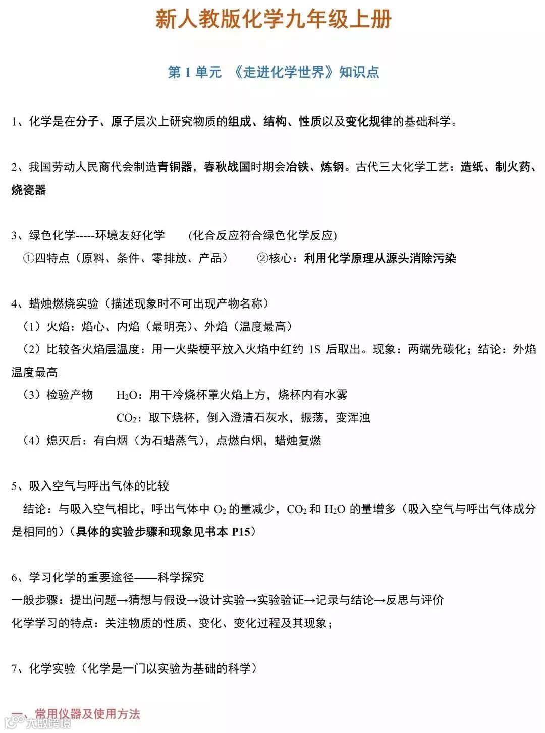
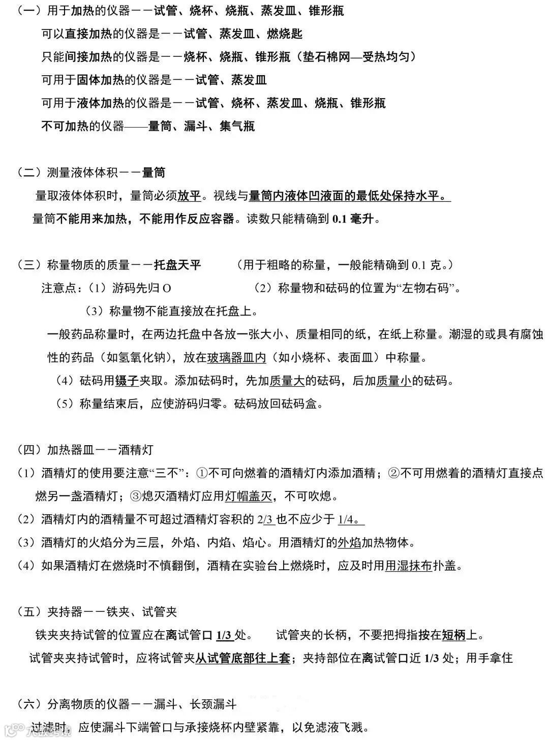
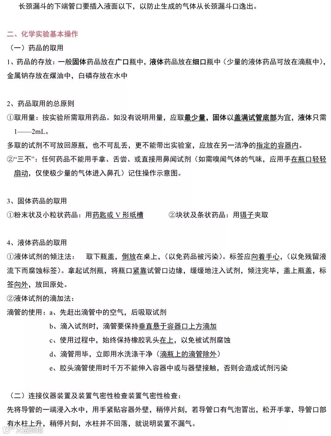
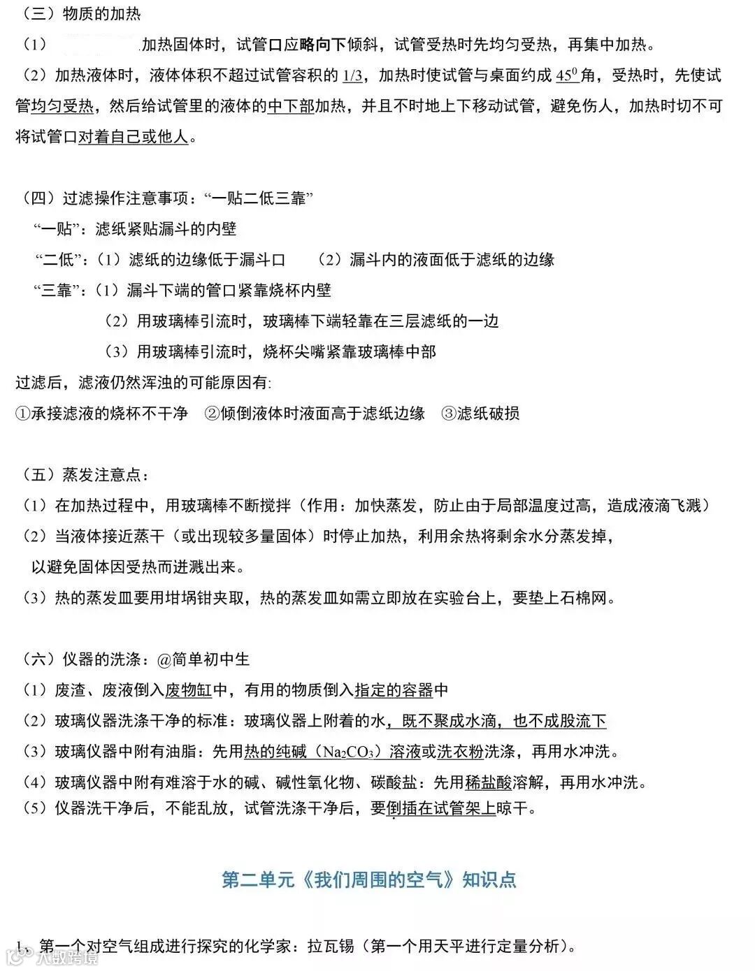
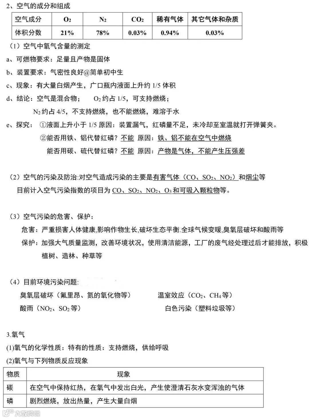
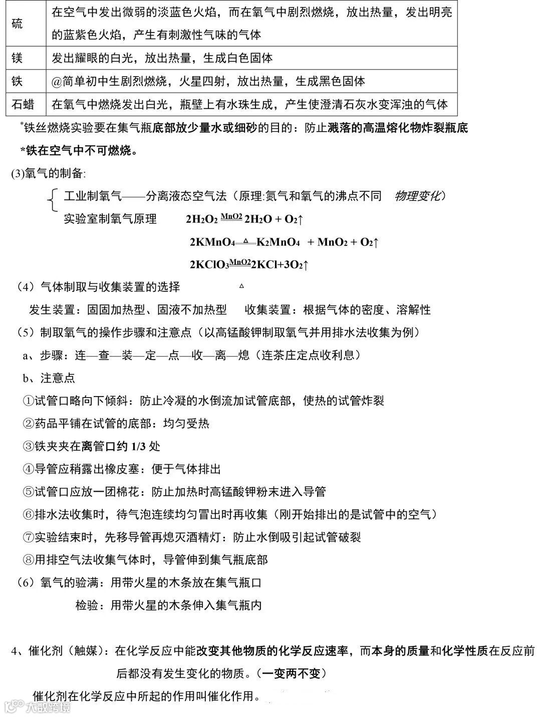
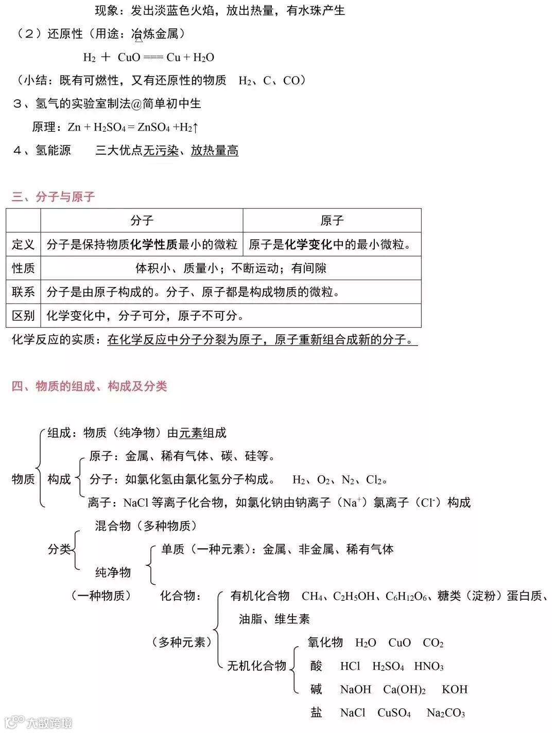
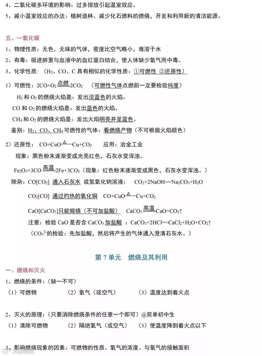
有些小伙伴苦恼于化学科目,知识点难以梳理,为此,今天收集整理了初中化学必背的一些知识点,帮助考生进行更好的复习!














从名不见经传,一跃成为“师大系”中考“黑马”!这所学校开挂……
爆冷!“挤破头”都想去省二,竟然空余近百学位!中考成绩曝光,仨校区都咋招生?
视频号直播首秀温暖来袭,这场直播收获2万点赞
惊艳了!寒假学霸是咋偷着学的?附师大附中各科老师放出“碾压”攻略
要提前开学?长春各初高中开学时间敲定!
长春市最全的2020年各高中录取分数线

加周老师
了解更多中考报考相关问题
长按识别码联系我们
加周老师
长按识别码联系我们
备注“家长进群” 帮帮带您进2021中考报考专家指导群
在看 点这里呦

