
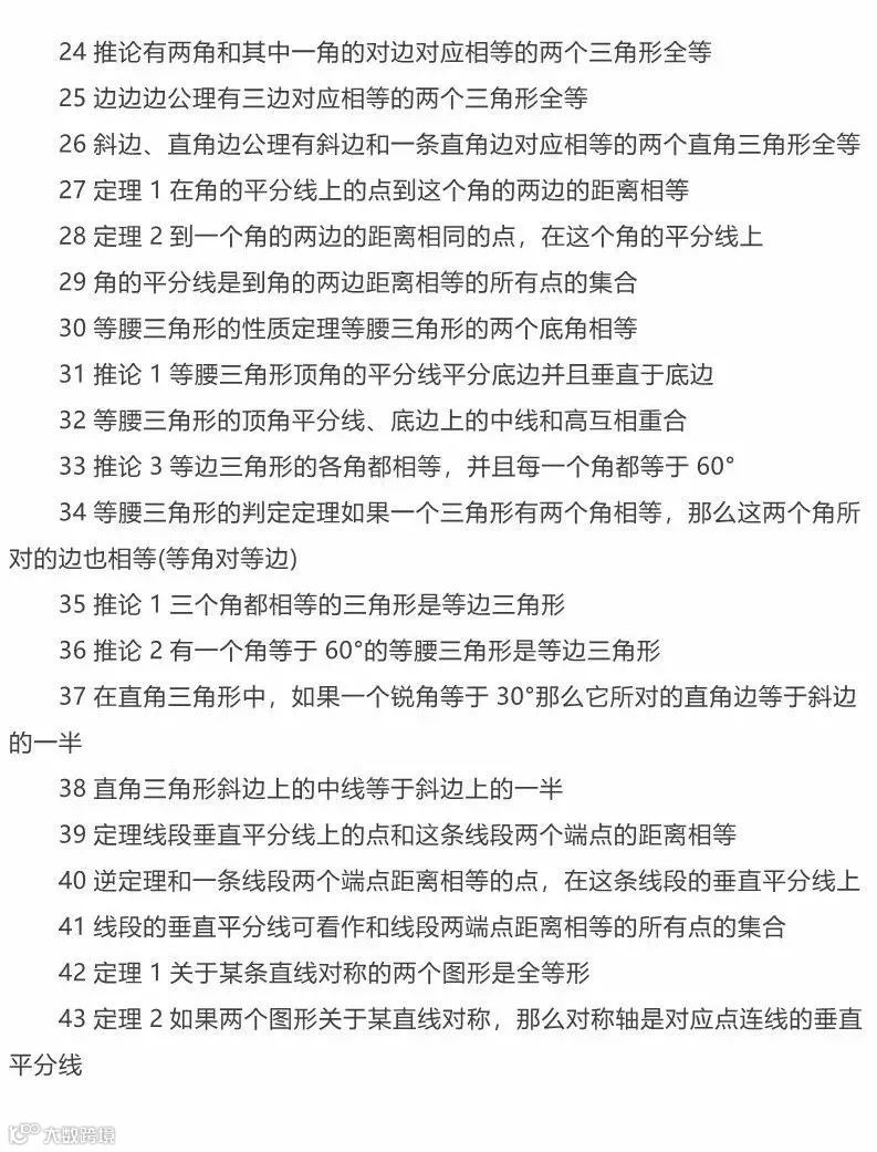
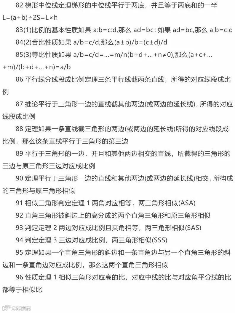
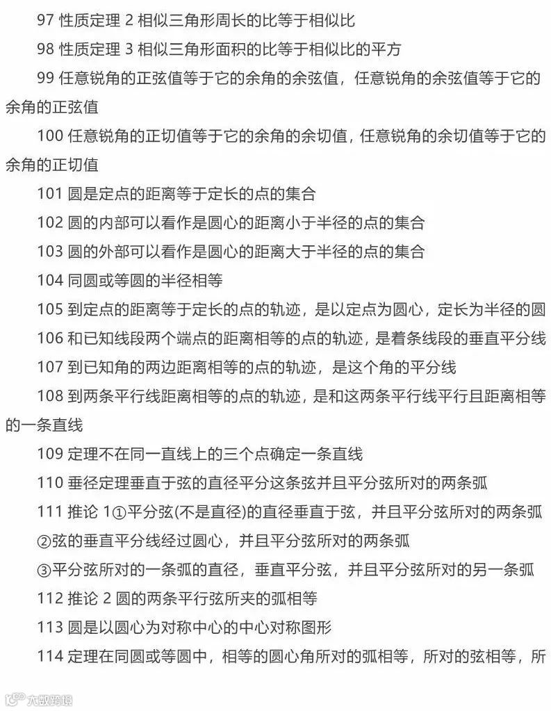
今天为大家整理的是初中数学公式定理146条,赶快转给孩子~










遥相呼应,壮观了!长春各高中开学首日@同一个主题
明天别紧张!中考报名,报哪所高中看这儿——
下班&送饭,家长炸锅了!长春各高中晚自习时间汇总……
最新!2021年长春市中考报名3月1日开始!
就“上学带手机”这事儿,长春这俩学校态度一致,发文!
2020长春各初中推荐生名额大揭秘!啥样孩子能报推荐生?
近期中考消息将持续增多,初三学生请关注这3点!
加周老师
了解更多中考报考相关问题
长按识别码联系我们
加周老师
长按识别码联系我们

