




















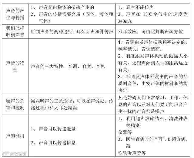
声现象
声音的传播
声音的特性
噪声的危害和控制
光现象
光的传播
光的反射
平面镜成像
光的折射
光的色散
看不见的光
透镜及其应用
透镜
生活中的透镜
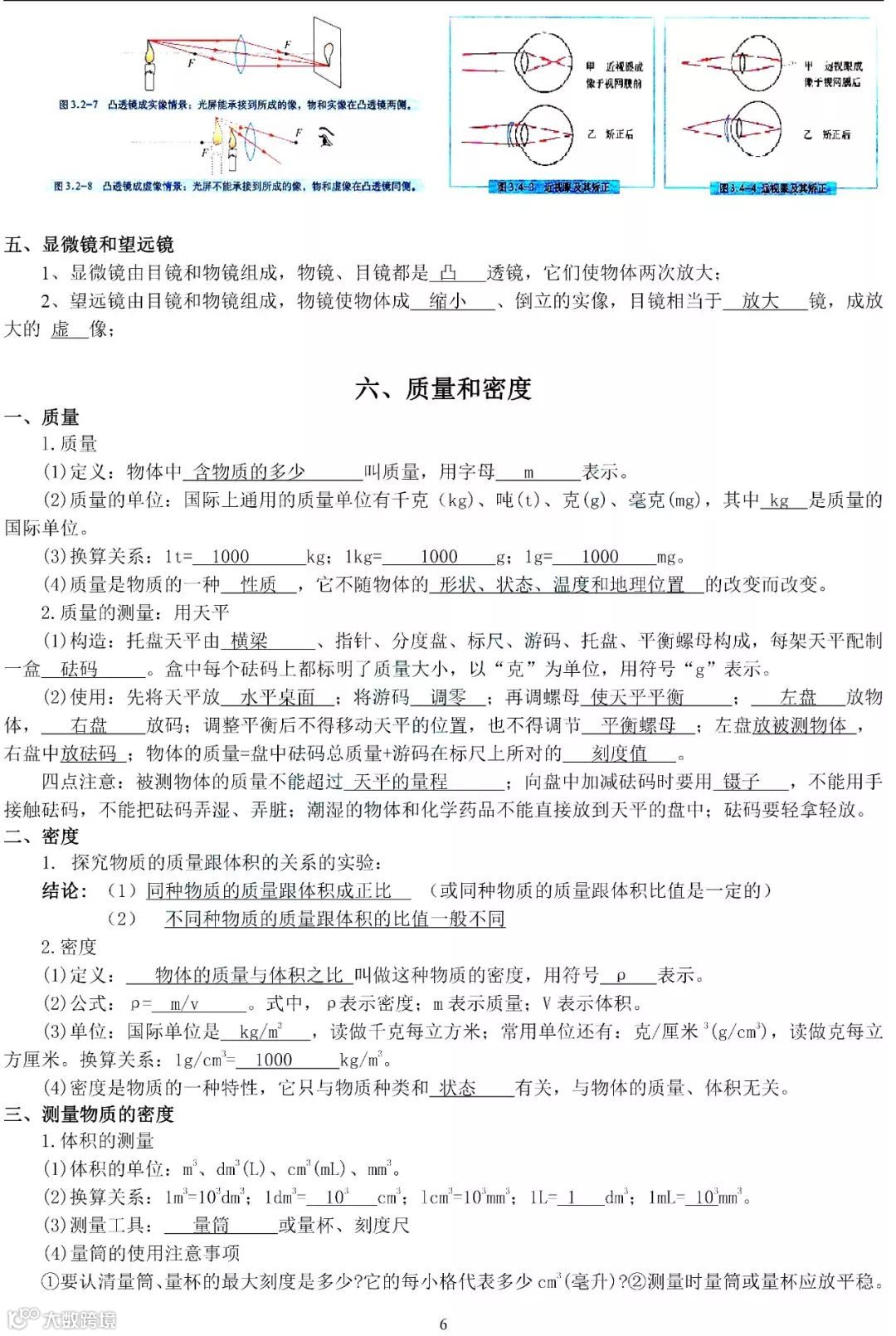
凸透镜成像规律及应用
眼睛和眼镜
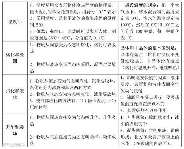
物态变化
温度计
温度计的使用
熔化和凝固
汽化
液化
升华和凝华
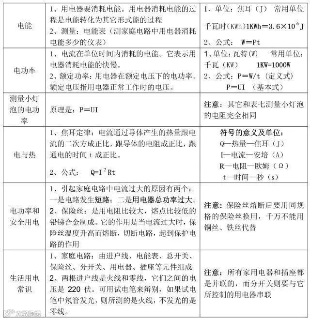
电流和电路
电荷
电流方向
串联和并联
根据实物图画电路图
根据电路图连接实物图
设计电路
电流的强弱—电流表
探究串、并联电路电流规律
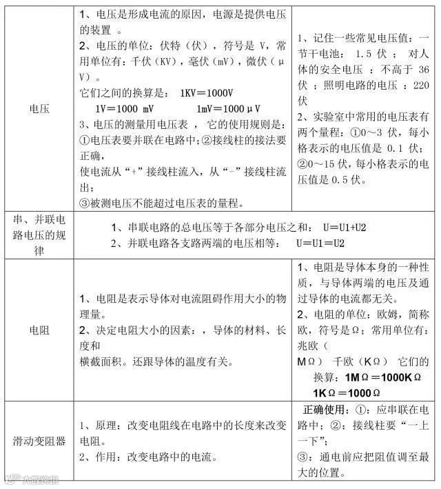
电压、电阻
电压表
探究串、并联电路电压规律
电阻
滑动变阻器


注意!中考报名进行时,还有这些事要做!后附长春各城区新建高中布局
长春各高中陆续开始“课后服务”!附五年录取分数线
西洋管乐、羽毛球、航模、民族舞……这些学好了,中考可以报考这些高中!
遥相呼应,壮观了!长春各高中开学首日@同一个主题
明天别紧张!中考报名,报哪所高中看这儿——
下班&送饭,家长炸锅了!长春各高中晚自习时间汇总……
最新!2021年长春市中考报名3月1日开始!
加周老师
了解更多中考报考相关问题
长按识别码联系我们
加周老师
长按识别码联系我们

