
我国的分配制度、效率与公平--
备战2021年高考政治考点精讲
考点精讲:
一、我国的分配制度
1.内容:按劳分配为主体、多种分配方式并存。
2.原因
(1)根本决定因素:生产决定分配,生产资料所有制决定分配方式。
(2)直接决定因素:在社会主义初级阶段,实行公有制为主体、多种所有制经济共同发展的基本经济
制度,相应地就必然实行按劳分配为主体、多种分配方式并存的分配制度。
3.按劳分配工资收入≠按劳分配收入
(1)地位:社会主义公有制经济中个人消费品分配的基本原则;在所有分配方式中占主体地位。
(2)基本内容和要求:在公有制经济中,在对社会总产品作了各项必要扣除之后,以劳动者向社会提供的劳动(包括劳动数量和质量)为尺度分配个人消费品,多劳多得,少劳少得。
(3)原因:
①决定因素:实行按劳分配是由我国现实的经济条件决定的。
②前提条件:生产资料公有制。
③物质基础:社会主义公有制条件下生产力的发展水平。
④直接原因:社会主义条件下人们劳动的性质和特点。
(4)意义:
①提高效率:有利于充分调动劳动者的积极性和创造性,激励劳动者努力学习科学技术,提高劳动
技能,从而促进社会生产的发展。
②促进公平:作为社会主义性质的分配制度,它是对不劳而获的剥削制度的根本否定,是消灭剥削
和消除两极分化的重要条件,体现了劳动者共同劳动、平等分配的社会地位。
二、我国的多种分配方式并存
1.生产要素参与分配的内涵:是生产要素所有者凭借对生产要素的所有权参与收益分配。
2.生产要素参与分配的类型:劳动、资本、技术、管理、土地、信息等。
[材料]1.现阶段我国实行按劳分配为主体、多种分配方式并存的分配制度。
【解析】工程师提供新技术获得的收入属于生产要素分配所得。
2.《中共中央、国务院关于深化体制机制改革、加快实施创新驱动发展战略的若干意见》强调,要鼓、生产要励各类企业通过股权、期权、分红等激励方式,调动科研人员创新积极性。
3.意义:生产要素参与分配,是对市场经济条件下各种生产要素所有权存在的合理性、合法性的确认,体现了国家对公民权利的尊重,对劳动、知识、人才、创造的尊重。这有利于完善按要素分配的体制
机制,让一切创造社会财富的源泉充分涌流,以增加居民收入、推动经济发展。
[材料]党的十九届四中全会提出,“健全劳动、资本、土地、知识、技术、管理、数据等生产要素由市场评价贡献、按贡献决定报酬的机制”,数据要素参与分配首次获得确认。
【解析】有利于让一切创造财富的源泉充分涌流。
4.按生产要素分配要注意的问题:按生产要素分配会导致社会成员之间的收入有较大的差距。因此,
必须依法保护合法收入,取缔非法收入,整顿不合理收入,调节过高收入,使收入差距趋向合理,防止两极分化。
【判断】按劳分配是与公有制经济相适应的,按生产要素分配是与非公有制经济相适应。(X)
【拓展】认识按生产要素参与分配

【拓展】三种方法判断分配方式
(1)依据范围(所有制):按劳分配只存在于公有制经济范围内。公有制经济中不一定都是按劳分配,
另有按生产要素分配、福利性分配、社会保障收入等。按劳分配包括:国家机关、公有制事业单位、公有制(控股)企业中的职工的工资、奖金、津贴;农村经济中的“联产计酬”;等等。
(2)依据分配尺度:凭借劳动获得的收入是劳动所得(公有制中属于按劳分配,非公有制中属于按劳
动、管理、信息要素分配);凭借资本、土地等获得的收入是非劳动收入所得。
(3)依据形式判断:工资、奖金等是劳动收入;利息、股息、红利等是资本要素收入,土地房屋租金收入是非劳动收入。
【政治热词】灰色收入
一般是指基于现有的制度框架和交易秩序无法甄别来路的非法收入。中央党校某教授曾表示:“黑色收入”是不法收入;“白色收入”是公开透明的收入,是合法的;“灰色收入”是介于这两者之间的收入。
三、收入分配公平
1.地位:它是社会公平的基本内容。
2.含义:收入分配公平,要求收入分配相对平等,即要求社会成员之间的收入差距不能过大,要保证人们的基本生活需要。
【判断】收入分配公平是指收入分配没有差距(X)
3.意义:它是中国特色社会主义的内在要求,是实现共同富裕的体现。
【判断】共同富裕就是同步、同等富裕(X)
4.措施
(1)根本途径:大力发展生产力,努力提高国家经济发展水平是实现公平分配的根本途径。
(2)制度保证:坚持和完善按劳分配为主体、多种分配方式并存的分配制度,为我国实现社会公平、形成合理有序的国民收入分配格局提供了重要的制度保证。
(3)①提高初次分配的比重:增加居民收入,着重保护劳动所得,鼓励勤劳守法致富,坚持在经济增长的同时实现居民收入同步增长、在劳动生产率提高的同时实现劳动报酬同步提高。
[材料]为加强癌症、罕见病等重大疾病防治,进一步减轻大病患者、国难群众医疗负担,2018年我国将材料表明再17种抗癌药纳入医保目录,2019年又对21个罕见病药品给予增值税优惠,同时降低并统一大病保险保进社会公种起付线,报销比例由50%提高到60%。
②意义:有利于理顺国家、企业和个人三者的分配关系,实现发展成果由人民共享,也有利于合理调
整投资与消费的关系,促进经济社会协调健康发展。
(4)再分配更加注重公平:
①要履行好政府再分配调节职能,加快推进基本公共服务均等化,缩小收入分配差距。
②要促进收入分配更合理、更有序,扩大中等收入群体,增加低收入者收入,调节过高收入,取缔非
法收人。
[材料]截至2019年6月,全国基本养老保险参保人数为9.47亿人,参保率超过90%;城乡基本础上不断提高医疗保险参保率超过98%,城乡居民基本医保人均财政补助标准由2012年的240元提高到2018年障水平。的490元。中国建成了世界上规模最大、覆盖人数最多的社会保障体系。
四、兼顾效率与公平
【判断】初次分配注重效率,再分配注重公(X)
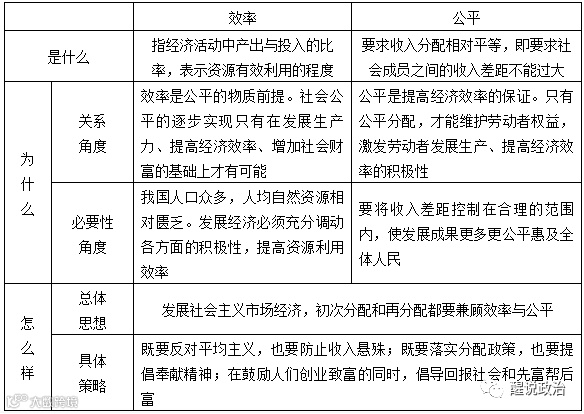
1.效率的含义:指经济活动中产出与投入的比率,它表示资源有效利用的程度。
2.效率与公平的关系:效率是公平的物质前提,公平是提高经济效率的保证。二者又存在矛盾。
3.正确处理效率与公平的关系
(1)发展社会主义市场经济,初次分配和再分配都要兼顾效率与公平,既要提高效率,又要促进公平。
(2)兼顾效率与公平,既要反对平均主义,也要防止收入悬殊;既要落实分配政策,也要提倡奉献精
神:在鼓励人们创业致富的同时,倡导回报社会和先富帮后富,朝着共同富裕方向稳步前进。
【拓展】多角度把握注重社会公平的原因及措施
(1)原因

(2)措施

【拓展】表格法区分初次分配和再分配

图解初次分配和再分配过程

【拓展】效率和公平

【政治热词】“两不愁三保障”
到2020年,稳定实现农村贫困人口不愁吃、不愁穿,义务教育、基本医疗、住房安全有保障。“两不愁三保障”是贫困人口脱贫的基本要求和核心指标,直接关系攻坚战质量。着力解决“两不愁三保障”突出问题,对如期全面打赢脱贫攻坚战、如期全面建成小康社会具有重要意义。
【政治辨析】
1.银行存款利率提高,储户的实际收益增多。
【分析】错误。居民实际收益取决于存款利率和物价涨幅的对比。
2.贷款业务是商业银行的基础业务,是商业银行利润的主要来源。
【分析】错误。贷款业务是商业银行利润的主要来源。存款业务是商业银行的基础业务。
3.投资多元化就是指投资方式多种多样,投资方式越多就越赚钱。
【分析】错误。投资方式越多不一定越赚钱,对每一种投资方式要一分为二地看待,一般来说风险与回报成正比。
4.股票和债券都是表明债权、债务关系的凭证。
【分析】错误。债券是表明债权、债务关系的凭证,股票则是股东持有的股份有限公司的所有权证书。
5.国债没有风险。
【分析】错误。国债以中央政府的信誉为担保、以税收作为还本付息的保证,因此风险小,但不等于没有风险。当出现政府对债务无力偿还或必须延期偿还的情况时,就可能导致债务危机。
6.商业保险是避免风险的投资,可以分为社会保险和人身保险,任何公司都可以经营保险业务。
【分析】错误。商业保险是规避风险的措施,分为财产保险和人身保险,只有依法设立的保险公司才能经营保险业务。
一、按劳分配与按生产要素分配
60年来,我国分配制度经历了“单一的按劳分配方式→按劳分配为主体、其他多种分配方式为补充→按劳分配为主体,多种分配方式并存”的变迁。这一变迁的根本原因是 ( )
A. 经济全球化趋势不断深化
B. 我国的基本经济制度不断完善
C. 社会主义制度的改革和发展
D. 是由我国生产力不断发展的水平和特点决定的
【答案】D
【解析】本题考查决定分配制度变化的因素,而且题目要求的是回答“根本原因”,应该从最根本的生产力的层面去分析。A属于外部因素;B项基本经济制度也是由我国的生产力水平决定的,不是分配制度变化的根本原因;C项是体制方面的因素,不属于根本原因;我国生产力不断发展的水平和特点是分配制度变化的根本原因,故D项与题意相符。故选D。
2.在脱贫攻坚战中,M镇依托当地的一家著名的民营企业使72户贫困户获得了年均1000元的土地流转收入。14户贫困户获得了年均1万元的工资性收入。另外还带动15户贫困户承包村里土地发展种植业,获得了年均3000元的经营性收入,实现了让贫困户有土地流转收入、就地务工收入、经营性收入的利益联结机制。下列对这些收入的认识正确的有( )
①土地流转收入属于按要素分配,这种分配方式能缩小收入差距
②工资性收入属于按劳动要素分配,体现了对劳动价值的尊重
③经营性收入属于按劳分配有利于调动劳动者的积极性和创造性
④土地流转收入、就地务工收入、经营性收入都属于财产性收入
A.①③ B.②③ C.②④ D.①④
【答案】B
【解析】本题考查分配方式。①:土地流转收入属于按要素分配,按要素分配的分配方式有可能能拉大收入差距,①错误。
②:工资性收入系14户贫困户受雇于民营企业所获得的收入,属于按劳动要素分配,②正确。
③:经营性收入系15户贫困户承包村里土地发展种植业,属于按劳分配,有利于调动劳动者的积极性和创造性,③正确。
④:土地流转收入、就地务工收入、经营性收入不都属于财产性收入,④错误。故本题选B。
二、维护社会公平
I.维护社会公平的原因
新中国成立70年来,党中央、国务院高度重视减贫扶贫,农村贫困发生率从2012年末的10. 2%下降到2018年末的1.7%,中华民族千百年来的绝对贫困问题有望得到历史性解决。扶贫成就取得的原因是( )
①完善了劳动要素按贡献参与分配,让一切创造社会财富的源泉充分涌流
②政府履行再分配调节职能,加快推进基本公共服务平均化
③坚持了共同富裕的根本原则
④实施了精准扶贫精准脱贫的基本方略
A.①② B.②③ C.①④ D.③④
【答案】D
【解析】①:要完善劳动、技术、资本、管理等生产要素按贡献参与分配,而且该做法会拉大收入分配差距,不利于农村贫困发生率的下降,不是我国扶贫成就取得的原因,①排除。
②:要加快推进基本公共服务均等化,而不是平均化,②错误。
③④:新中国成立以来,我国的贫困发生率呈现了大幅下降的趋势,扶贫事业取得较大的成就,这得益于我国的精准扶贫精准脱贫的基本方略的实施,得益于共同富裕根本原则的坚持,③④正确。
故本题选D。
II.运用社会公平的知识解决实际问题
1.截至2019年10月,全国已有9个省份上调了最低工资标准,平均增幅在11%左右。其中,重庆市最低工资标准实行两档制,分别是1800元/月和1700元/月,比原标准1500元/月和1400元/月提高了300元。提高最低工资标准( )
①说明效率是公平的保证
②可提高劳动报酬在初次分配中的比重
③说明再分配要更加注重公平
④有利于保障劳动者的合法权益
A. ①② B. ③④ C. ①③ D.②④
【答案】D
【解析】本题考查提高最低工资标准。
①项,效率是公平的物质前提,公平是提高经济效率的保证。选项表述错误。故错误。
②、④项,全国已有9个省份上调了最低工资标准,平均增幅在11%左右。提高最低工资标准可以提高劳动报酬在初次分配中的比重,提高劳动者的收入有利于保障劳动者的合法权益。故②正确、④正确。
③项,提高最低工资标准是初次分配注重公平的体现,不能说明再分配要更加注重公平。选项与题干不符。故错误。
综上所述,因为②④正确,①③错误,所以,本题正确答案为D。
2.2019年11月11日,国务院国资委发布了《关于进一步做好中央企业控股上市公司股权激励工作有关事项的通知》,就科学制定股权激励计划、完善股权激励业绩考核、支持科创板上市公司实施股权激励、健全股权激励管理体制四个方面作出了更加明晰的规定。这些规定( )
①是更加注重收入分配公平、实现共同富裕的重要举措
②是贯彻按劳分配改策,增加职工财产性收入的重要举指
③有利于实现效率与公平的统一,提高企业市场竞争力
④有利于提高员工的积极性,让创造财富的源泉充分涌流
A. ①② B. ②③ C: ①④ D. ③④
【答案】D
【解析】本题考查收入分配。
①项,股权激励是企业拿出部分股权用来激励企业高级管理人员或优秀员工的一种方法,加强股权激励不利于促进收入分配公平,也不利于实现共同富裕。故错误。
②项,按劳分配是分配个人消费品的社会主义原则,即在生产资料社会主义公有制条件下,对社会总产品作了各项必要的社会扣除以后,按照个人提供给社会的劳动的数量和质量分配个人消费品。科学制定股权激励计划、完善股权激励业绩考核、支持科创板上市公司实施股权激励等规定不属于按劳分配。故错误。
③项,通过股权激励,增加优秀员工的收入,既贯彻了按劳取酬的公平性,又起到了奖励效率的激励作用,实现了效率与公平的统一,有利于营造良好的工作氛围,提高企业市场竞争力。故正确。
④项,通过股权激励,奖励优秀员工,有利于提高员工的积极性,让“劳动”这一创造财富的源泉充分涌流。故正确。综上所述,因为③④正确,①②错误,所以,本题正确答案为D。
实现社会公平的方法
(1)根本措施:大力发展生产力,促进经济持续稳定健康发展,为实现收入分配公平奠定物质基础。
(2)制度保证:坚持和完善按劳分配为主体、多种分配方式并存的分配制度,为我国实现社会公平、形成合理有序的国民收入分配格局提供了重要的制度保证。
(3)初次分配:增加居民收入,着重保护劳动所得,鼓励勤劳守法致富,坚持在经济增长的同时实现居民收入同步增长,在劳动生产率提高的同时,实现劳动报酬同步提高是实现社会公平的重要举措。
(4)再分配:要促进收入分配更合理、更有序,扩大中等收入群体,增加低收入者收入,调节过高收入,取缔非法收入,要履行好政府再分配调节职能,加快推进基本公共服务均等化,缩小收入分配差距。
(5)第三次分配:讲社会责任,富人们应当在自愿的基础上拿出自己的部分财富,帮助穷人改善生活、教育和医疗的条件
【典例】近五年来,某企业的产值平均每年增加19%左右,企业利润平均每年增长20%左右;与此同时,企业职工的平均工资每年增长5%左右。针对这一现象,需要( )
①确保多种分配方式并存
②着重保护劳动所得,鼓励勤劳守法致富
③实现发展成果由人民共享
④履行好政府的再分配调节职能
A. ①③ B. ①④ C. ②③ D. ②④
【答案】C
【解析】①不合题意,材料未涉及多种分配方式并存,而且确保一词太绝对;
②③符合题意,近五年来,某企业的产值平均每年增加19%左右,企业利润平均每年增长20%左右;与此同时,企业职工的平均工资每年增长5%左右。针对这一现象,需要着重保护劳动所得,鼓励勤劳守法致富,实现发展成果由人民共享;
④不合题意,材料强调的是初次分配,未涉及履行好政府的再分配调节职能。故选:C。
声明:此文来源于网络,由七馨教育编辑整理发布,欢迎大家收藏及转发到朋友圈,本次转载重在分享,如涉及版权问题,请及时联系删除!
读书太苦?作业太多?如果孩子厌学怕吃苦,请看看这10张照片!
同一个班,为什么中考成绩天差地别?这20条“潜规则”你一定要知道
赞是一种鼓励 分享是最好的支持
放 到 你 的 朋 友 圈 里,朋 友 们 会 感 激 您 

