
初中物理最全思维导图
机械运动


声现象



物态变化


光现象


透镜及其运用

质量与密度


力

运动和力

压强


浮力

功和机械能


简单机械

内能


内能的利用

电流和电路

电压 电阻

欧姆定律

电功率


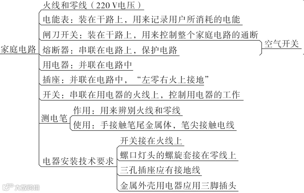
生活用电


电与磁


信息的传递

能源与可持续发展


最新!2021年长春市中考报名3月1日开始!
就“上学带手机”这事儿,长春这俩学校态度一致,发文!
2020长春各初中推荐生名额大揭秘!啥样孩子能报推荐生?
近期中考消息将持续增多,初三学生请关注这3点!
长春市二批次民办高中详细介绍,附学费!
牛气冲天!长春部分高中新春贺词曝光!
从名不见经传,一跃成为“师大系”中考“黑马”!这所学校开挂……
加周老师
了解更多中考报考相关问题
长按识别码联系我们
加周老师
长按识别码联系我们
备注“家长进群” 帮帮带您进2021中考报考专家指导群
在看 点这里呦

