
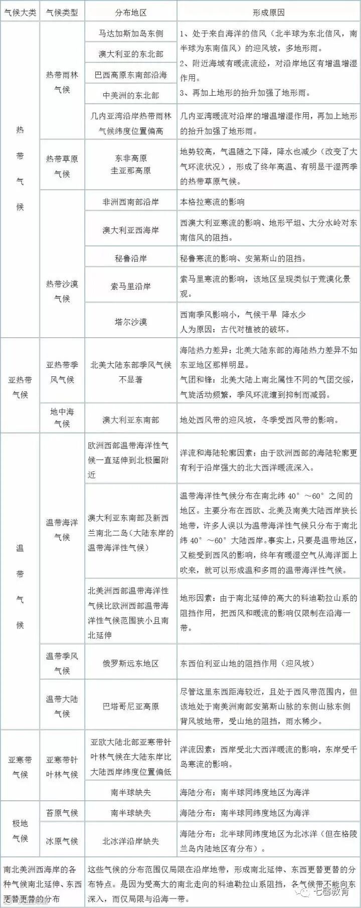
1.赤道附近的东非高原气候类型:热带草原气候。成因:该地与刚果盆地的区别是它的海拔较高,受到地形的影响。与其相似的是南美圭亚那高原的热带草原气候。
2.索马里半岛气候类型:热带沙漠气候。成因:受东北信风带的控制,风由陆地吹向海洋,降水少。受离岸寒流(西南季风使表层海水远离海岸,底层海水上泛成为寒流)的影响,降温减湿。

3.马达加斯加岛东侧、澳大利亚东北部、巴西东南部气候类型:热带雨林气候。成因:以上三地虽不受赤道低压带的控制,但它们纬度低,且都位于东南信风的迎风坡,降水多;沿岸有暖流经过,增温增湿。
4.几内亚湾的北侧气候类型:热带雨林气候。这里与非洲的刚果盆地紧密相连,虽然同为热带雨林气候,但成因却并不相同。成因:地处西南季风的迎风坡,降水多。沿岸有暖流经过,增温增湿。
5.非洲的东南部气候类型:在教材的气候类型为热带草原气候,但在个别资料可见到它为亚热带季风气候。成因:夏季南部非洲存在一个低压,风由海洋吹向陆地,为东南季风。冬季南部非洲存在一个高压,风由陆地吹向海洋,为西北季风。由于非洲南部陆地面积小,海陆热力性质差异小,故亚热带季风气候不够典型。与其相似的是美国的佛罗里达半岛的亚热带季风气候。

6.小亚细亚半岛,小亚细亚半岛的两侧为地中海气候,但中部为温带大陆性气候。成因:小亚细亚半岛的两侧海拔低,中间为安纳托利亚高原。由于地势高,离海洋远,成为温带大陆性气候。与小亚细亚半岛的温带大陆性气候成因相似的是伊比利亚半岛中部的温带大陆性气候(区别在于伊比利亚离海洋较近)。
7.斯堪的纳维亚半岛西侧气候类型:温带海洋性气候。成因:受世界上规模最大的洋流北大西洋暖流的影响,增温增湿。与其相似的北美洲的中高纬度的温带海洋性气候,区别是北美洲中高纬度的温带海洋性气候由于受海陆轮廓的影响,分布的最高纬度比欧洲西部的温带海洋性气候的纬度低。
8.巴塔哥尼亚高原气候类型:温带大陆性气候。成因:由于安第斯山的阻挡,地处西风的背风坡,降水少。沿岸有寒流经过,降温减湿。体现非地带性的分布规律。
9.南美洲西侧的热带沙漠气候分布地区狭长成因:①安第斯位于南美洲大陆西岸,使热带沙漠气候分布地域狭窄。②西侧有秘鲁寒流经过,降温减湿。③处于东南信风的背风坡,降水少。

10.古巴岛 气候类型:热带草原气候。成因:夏季由于气压带和风带向北移动,受东北信风的控制,降水多。冬季气压带和风带向南移,受副高控制,少雨。与其成因相似的是墨西哥高原的热带草原气候。
11.中美地峡气候类型:大陆东岸为热带雨林气候。成因:地处东北信风的迎风坡,降水多。沿岸有暖流(圭亚那暖流)经过,增温增湿。
12.黑海沿岸气候类型:地中海气候成因:夏季受副高控制,盛行下沉气流。冬季受西风控制,温和多雨。
13.印度河下游气候类型:热带沙漠气候。成因:全年受副高控制;冬季受东北季风的控制,风由陆地吹向海洋,降水少;人类对古代植被的破坏 。
赞是一种鼓励 分享是最好的支持
放 到 你 的 朋 友 圈 里 朋 友 们 会 感 激 您


