
明日天气小贴士
2021/5/18 星期二
晴 30℃/16℃
关注教育热点
解读教育政策
每天中午群内语音直播
报考专家刘校在这里等你
长春市2021年取消特长生的招生办法,变为艺体类自主招生,但是很多家长对艺体类自主招生还不是很了解,之前发布过自主招生怎么录取,那今天就来说说自主招生考什么,怎么考。
对于初三学生,或者初一初二的孩子来说,都应该了解测试内容及评分标准,这样才能有针对性练习。
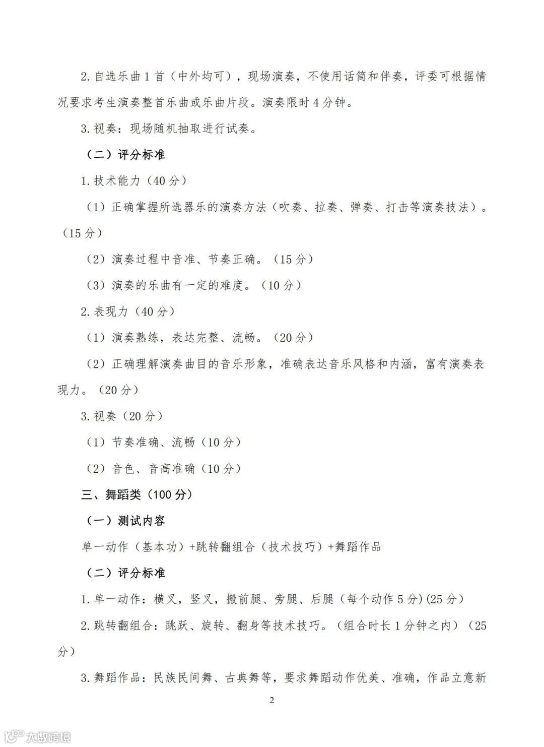
2021年艺术类专业测试项目共有六项,分别为:声乐类、器乐类、舞蹈类、绘画类、书法类、播音主持类。
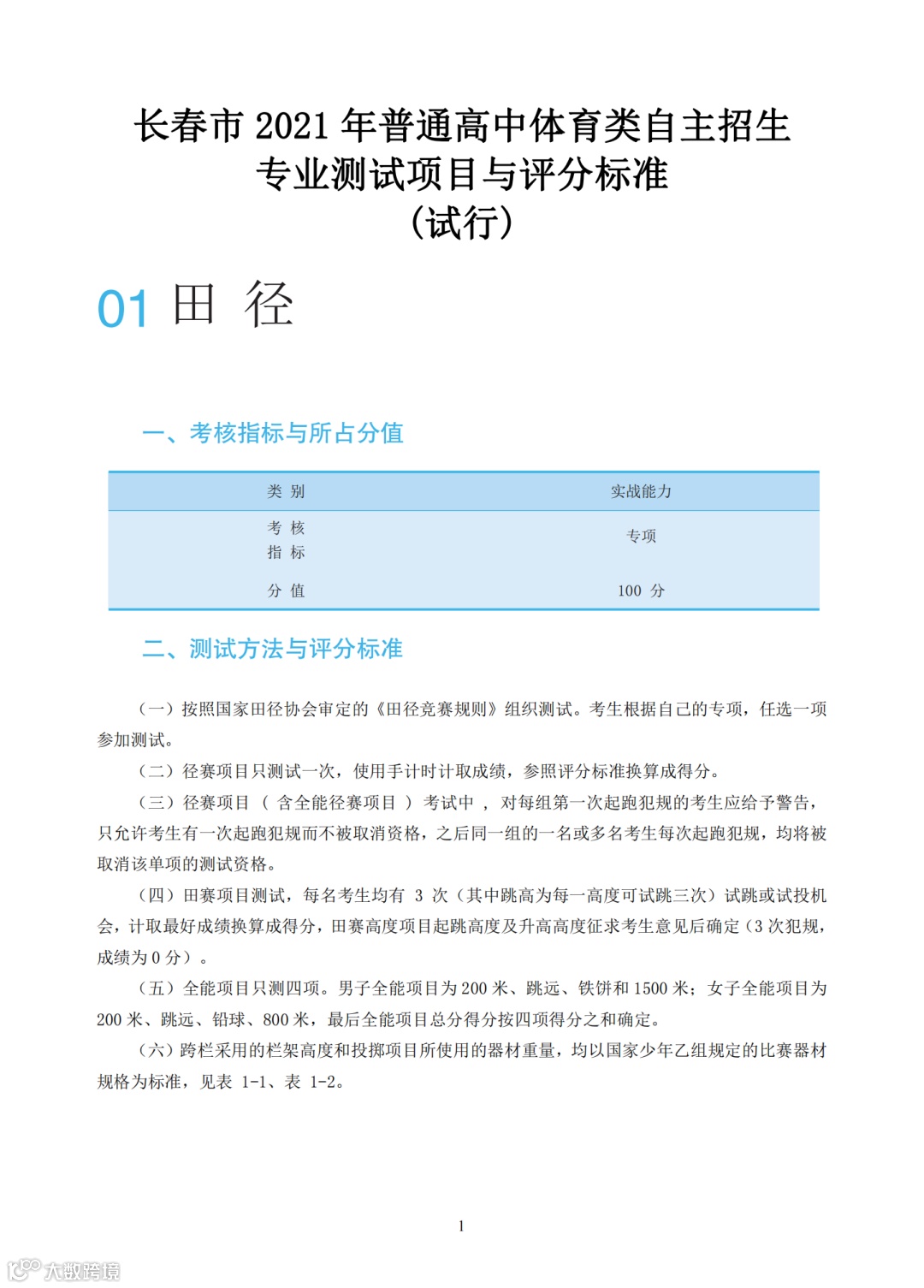
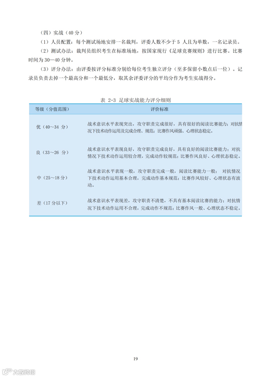
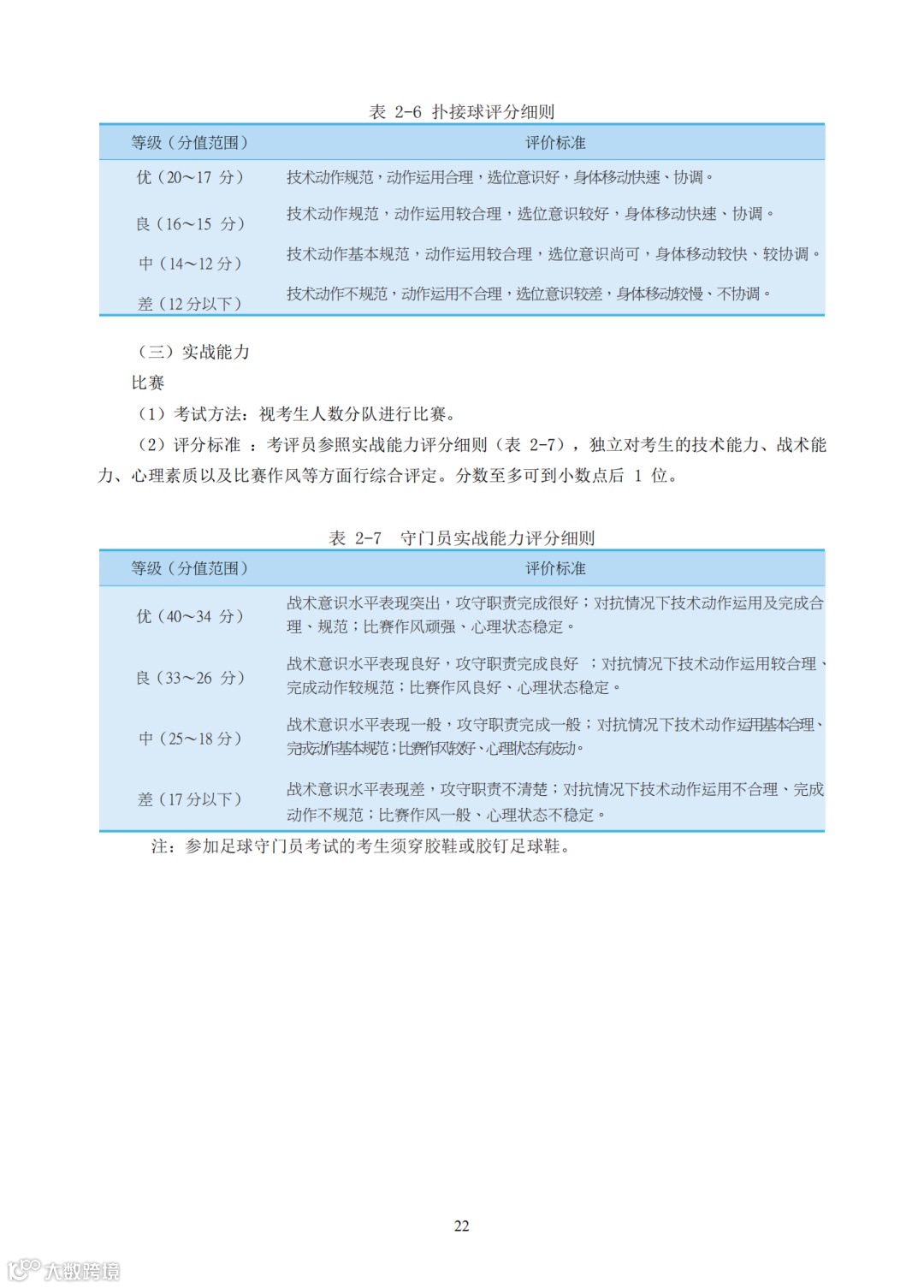
体育类专业测试项目共有十项,分别为:田径、足球、篮球、排球、羽毛球、乒乓球、毽球、跆拳道、射击、健美操(女子)。
有以上特长的孩子,可以仔细看一下今年的自主招生政策。
长春市2021年普通高中艺术类自主招生专业测试项目与评分标准(试行)




长春市2021年普通高中体育类自主招生专业测试项目与评分标准(试行)












































2021艺术类自主招生简章公布,长春这所高中,动不动“附赠”出国福利!
自主招生首次实施!看看你花钱学的特长,长春哪所高中“偏爱”?
这波操作太直接!师大附中课程体系,“赤裸裸”晒出来了!
绝对硬核!长春这所高中终于实力“亮剑”,火热招生中!
2021中考招生政策有变,速速围观!!
长春体育中考延期举行!这所高中是中考体育考点,你知道它究竟有多牛吗?
跟踪、曝光!揭秘师大附中高三学霸日常学习,果然,每一天都在战斗……
加周老师
了解更多中考报考相关问题
长按识别码联系我们
加周老师
长按识别码联系我们

