
明日天气小贴士
2021/5/1 星期六
多云 14℃/5℃
来啦!来啦!视频号开播啦!
重磅消息!
长春高中艺体类自主招生
测试项目、评分标准出炉了!
2020年底,长春市教育局发布了《长春市教育局关于做好2021年普通高中艺体类自主招生工作》的通知。
大概就是从2021年开始,长春高中将会取消特长生的招生方式,改为艺体类自主招生,并且招生人数要控制在学校招生计划的5%以内。
2021年年初,市教育局又发布了艺体类自主招生的相关解读,其中提到了艺体类自主招生的录取办法、成绩核算等内容。
除此之外,官方还一直没有发布关于艺体类自主招生的详细细则。
近日,小编发现关于长春高中艺体类自主招生的专业测试项目和评分标准终于出炉了!!!
根据文件内容来看,2021年艺术类专业测试项目共有六项,分别为:声乐类、器乐类、舞蹈类、绘画类、书法类、播音主持类。
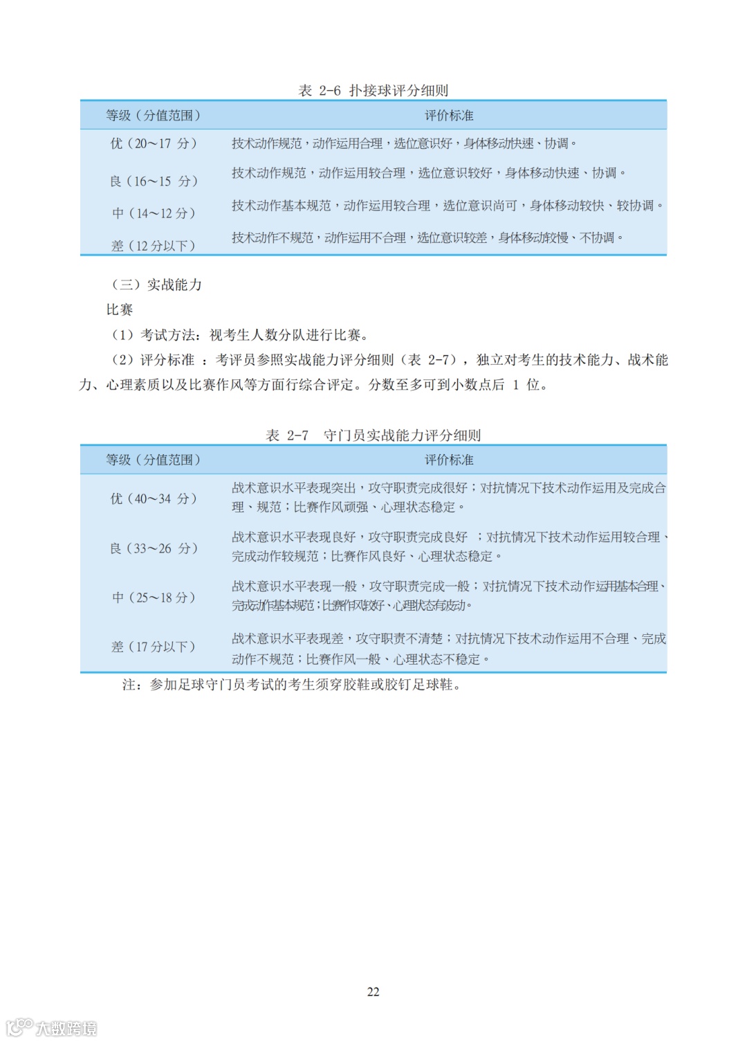
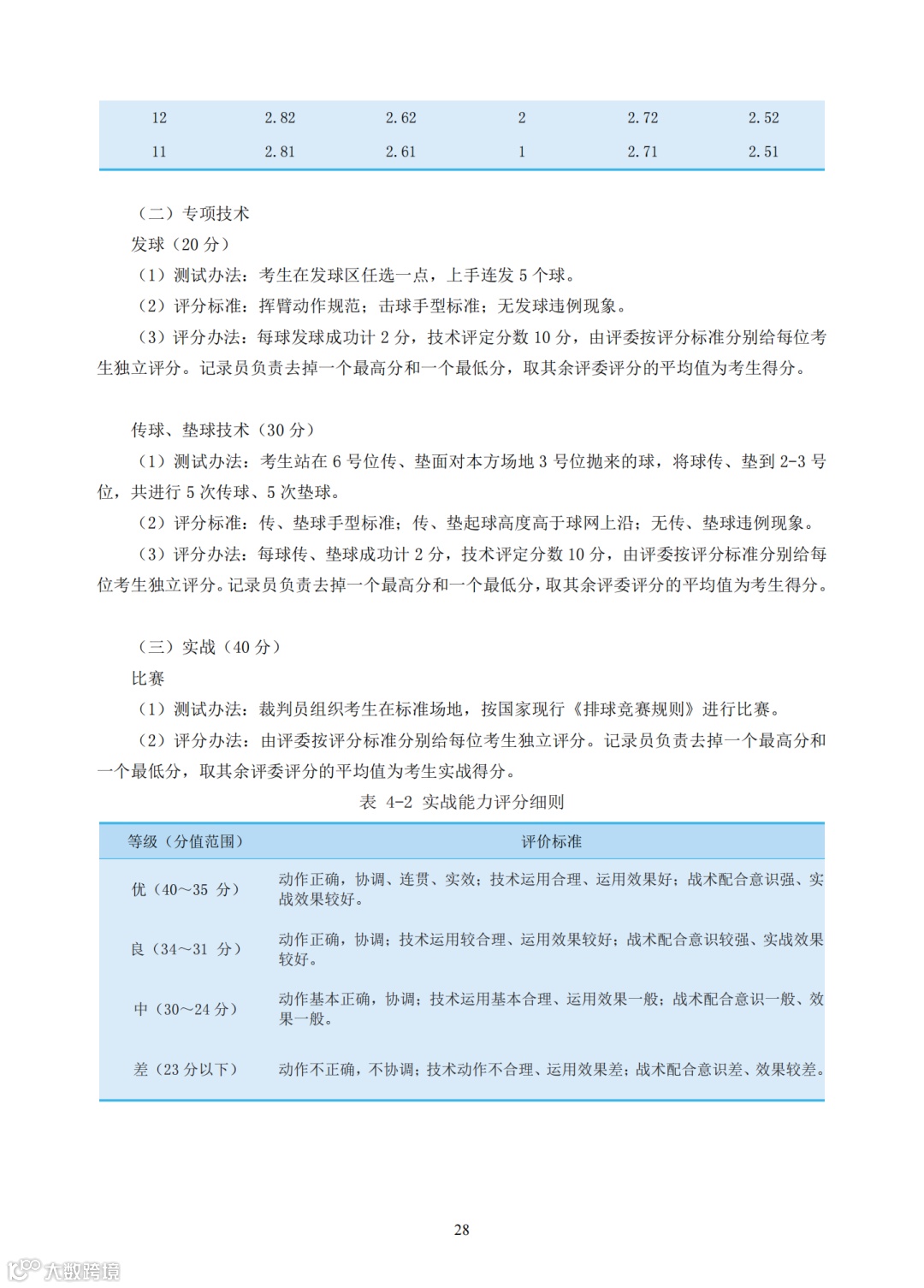
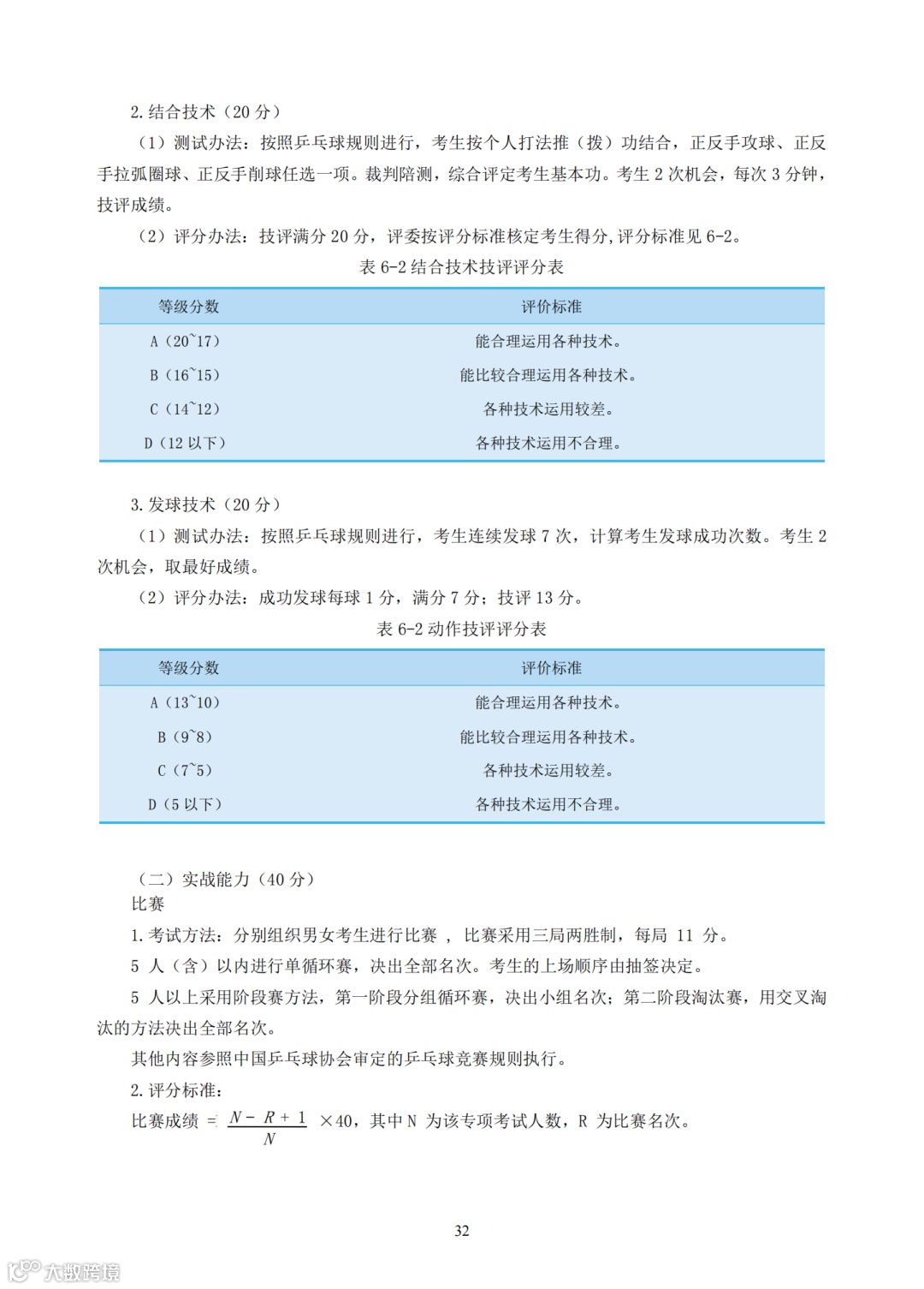
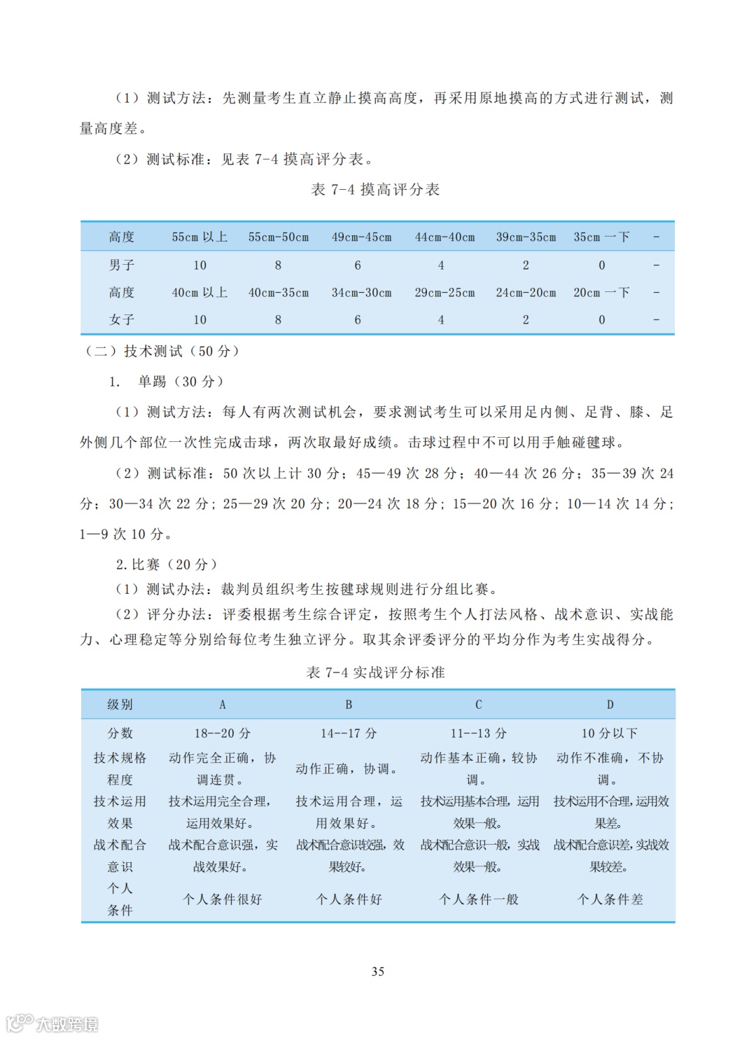
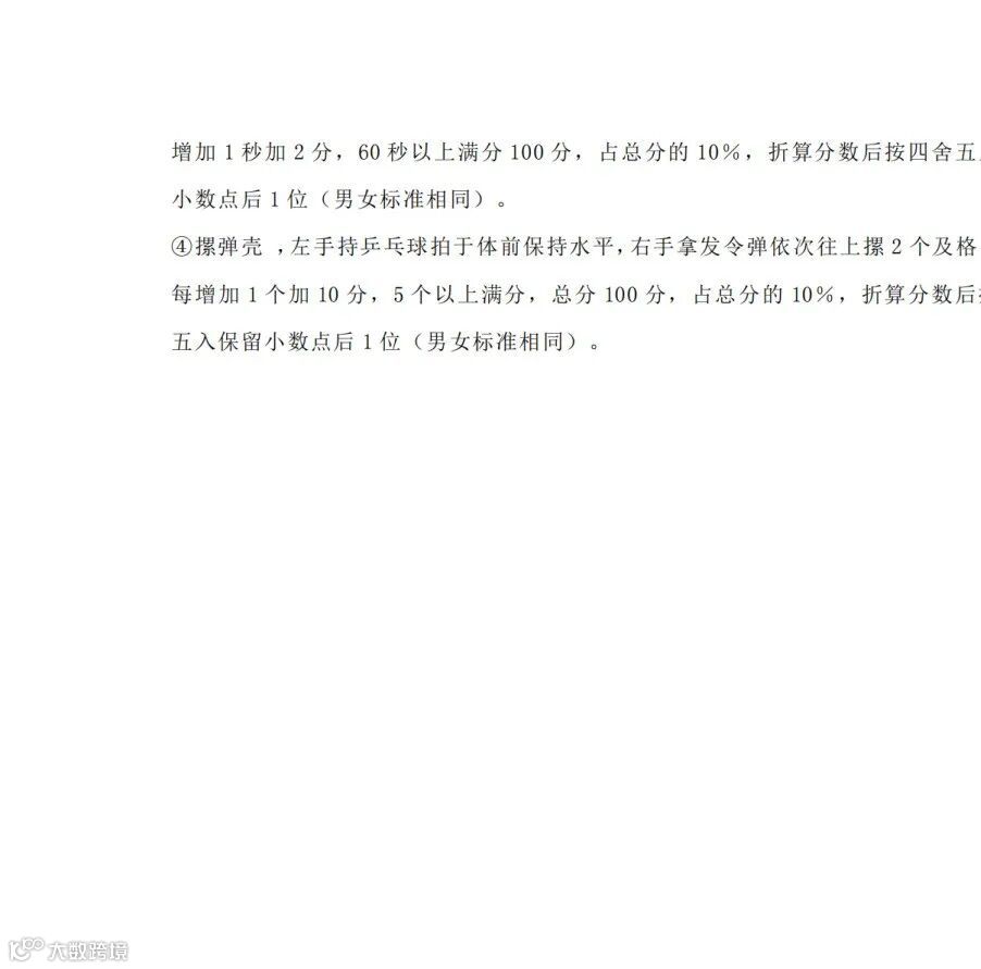
体育类专业测试项目共有十项,分别为:田径、足球、篮球、排球、羽毛球、乒乓球、毽球、跆拳道、射击、健美操(女子)。
如果有以上哪方面特长的初三生可以了解一下测试项目和评分标准。
并不是所有高中都有自主招生名额!
根据长春市教育局文件,省级示范性高中、省重点高中可申请招收艺体类学生,并上报教育局审批认定后确定自主招生资格;2020年已招收艺体类学生相关高中视为具备招生资格。
因为现在各高中的招生计划还没有下来,所以现在也没有办法确定哪些学校会进行艺体类自主招生,不过小编会一直关注着,如果有消息一定第一时间告诉家长们哈,家长们记得关注平台哦~
长春市2021年普通高中艺术类自主招生专业测试项目与评分标准(试行)




长春市2021年普通高中体育类自主招生专业测试项目与评分标准(试行)













































高考改革来了!我省这所老牌名校,设考题“考”老师!
高三四模开考及成绩发布时间确定!但是,模考和高考是两码事……
2021年中考考试细则及招生办法公布!
2021长春中考详细数据出炉!录取人数有何变化?
细数长春这所“NO.1”高中,从分班考试到餐饮住宿的那些事……
长春高中之“最”有哪些,你知道吗?
@初三!吉林省新高考各校开始走班制?附12种选科组合竞争力分析!
加周老师
了解更多中考报考相关问题
长按识别码联系我们
加周老师
长按识别码联系我们

