点击蓝字 关注我们
长春教育帮新媒体

加各校区负责人微信,预约报考时间
////
////
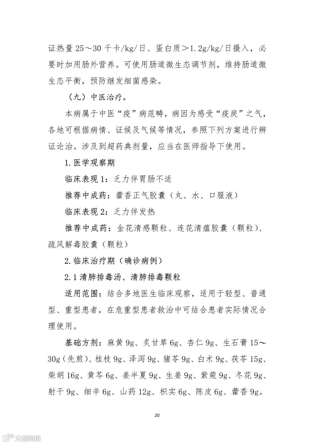
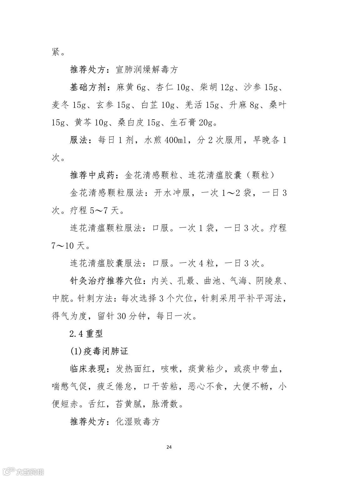
更新核心要点梳理
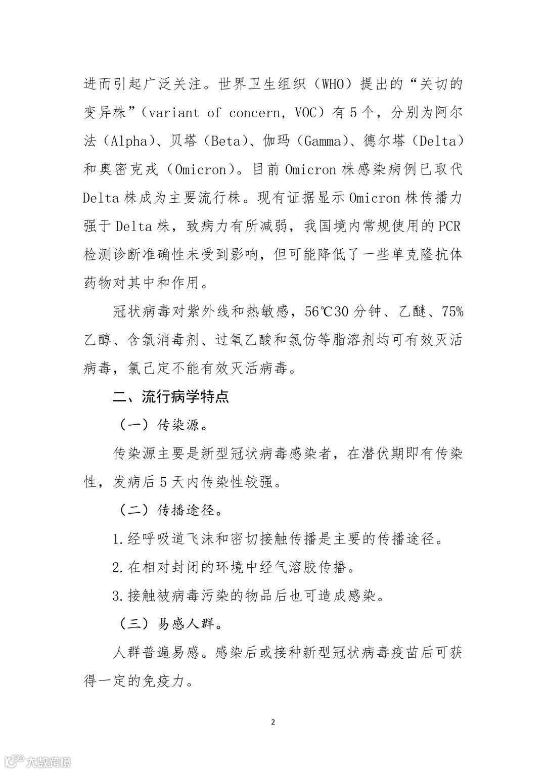
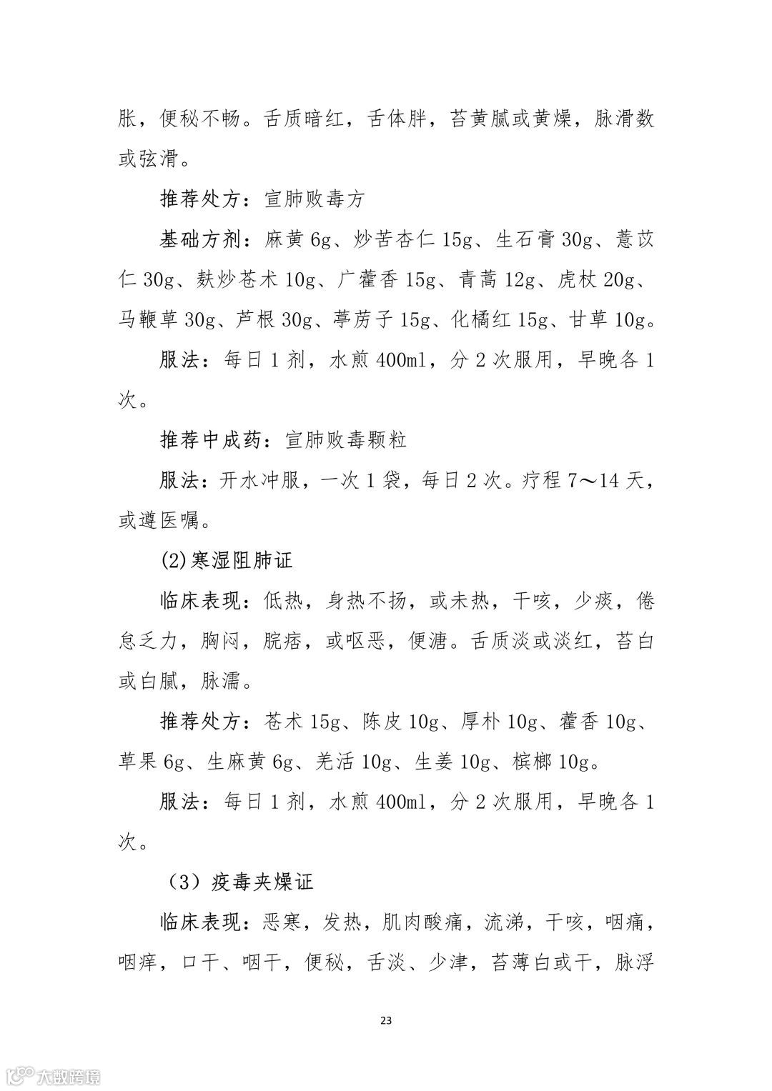
1、“病原学特点”中提到:目前Omicron株感染病例已取代Delta株成为主要流行株。现有证据显示Omicron株传播力强于Delta株,致病力有所减弱,我国境内常规使用的PCR检测诊断准确性未受到影响,但可能降低了一些单克隆抗体药物对其中和作用。
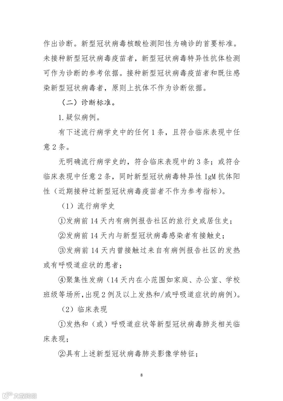
4、“诊断原则”提到:新型冠状病毒核酸检测阳性为确诊的首要标准。未接种新型冠状病毒疫苗者,新型冠状病毒特异性抗体检测可作为诊断的参考依据。接种新型冠状病毒疫苗者和既往感染新型冠状病毒者,原则上抗体不作为诊断依据。
5、“鉴别诊断”增加:与新型冠状病毒感染者有密切接触者,即便常见呼吸道病原检测阳性,也应及时进行新型冠状病毒病原学检测。
关于印发新型冠状病毒肺炎诊疗方案(试行第九版)的通知
国卫办医函〔2022〕71号

新型冠状病毒肺炎诊疗方案
(试行第九版)
点击图片,可放大观看

往期回顾:
建议取消中考、普及高中,实行小学到高中十年制基础义务教育,你怎么看?
赶快加上方老师微信
进教育帮2022中考报考指导群
群内有专家全天在线答疑

