
尊敬的家长朋友、亲爱的同学们:
东北师范大学附属实验学校欢迎你!
祝贺大家成为一名光荣的附中人!志存高远,中华儿郎不负青云之志;学求博深,优秀少年拥有家国情怀。学校以努力建设高质量、有特色、现代化、国际化、高效能的学术型学校为总目标,将为学生一生奠基,对民族未来负责作为使命与担当。今天,我们站在相识的路口,我们心怀热切的愿望,我们渴望未来美好的征程。
一、走进附中
校训
志存高远,学求博深
校风
团结、向上、求实、创新
教风
勤奋、严谨、善诱、慎行
学风
勤学、好问、多思、求是
办学理念
学术、创新、自觉、友善
校歌
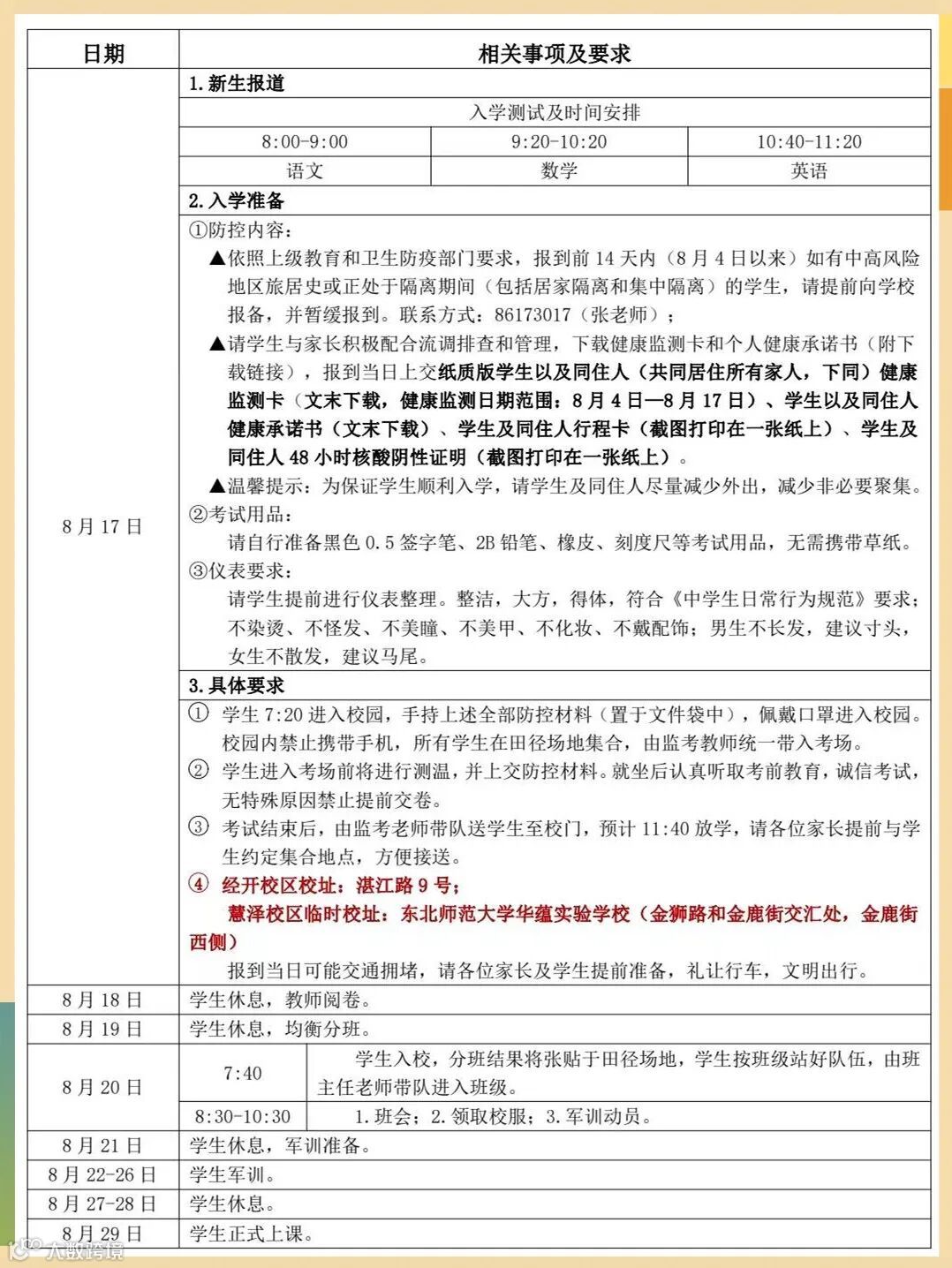
二、经开校区、慧泽校区学生报到相关安排

东北师范大学附属实验学校学生、家长健康监测卡

个人健康承诺书
东北师范大学附属实验学校
初中部
2022年8月12日
本文部分来源:东北师大附中净月实验学校。版权归原作者及原出处所有,长春教育帮尊重版权,如有侵权问题,我们深表歉意,请联系管理员,我们会在24小时内删除。
欢迎将【长春教育帮】微信公众号,推荐给身边更多有需要的考生,帮助他们顺利升入目标院校!

2023年长春教育帮
中考报考群已建立
群内会分享最新的中考干货
添加左侧微信即可进群

回复【高考成绩查询】获取高考成绩查询入口
回复【中考成绩参考】获取长春热门学校中考成绩
回复【中考必备数据】获取长春中考重要数据
回复【学区】获取长春各城区学区查询方式


往期推荐
重磅!所有家长请注意,复课时间定了!教育厅最新通知!
强烈建议考生家长收藏!这几个重要的时间点千万别错过!
长春教育帮媒体矩阵










