
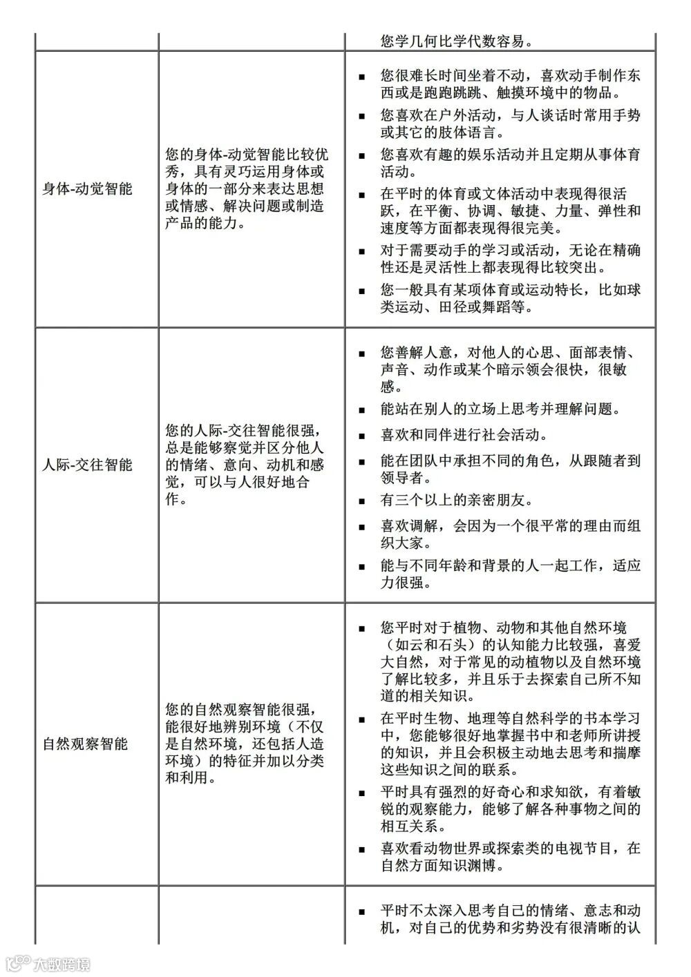
实施普通高中选课走班教学是实施普通高中课程改革、推进普通高中人才培养的必然要求,是适应高考综合改革的举措之一。那么具体怎么开展实施?
Part 01
最新选科相关政策解读
1、概念解读
“3”:为全国统考科目语文、数学、外语,所有学生必考。每科满分均为150分,总分450分,各科均以原始成绩计入考生总成绩。
“1”:为首选科目,考生须在高中学业水平选择性考试的物理、历史科目中选择1科。满分为100分,以原始成绩计入考生总成绩。省级招生考试机构将按选考物理、选考历史两个类别分别公布招生计划、分别划线、分别进行投档录取。
“2”:为再选科目,考生可在化学、生物、思想政治、地理4个科目中选择2科。

每科满分均为100分,以等级赋分成绩计入考生总成绩。
2.选科组合(共12种)

3.最新变化
吉林省教育考试院于2022年3月7日公布了《关于发布2024年拟在吉林省招生的普通高校专业(类)选考科目要求的公告》,《公告》包含了所有2024年拟在吉招生的本科层次普通高校招生专业的选考科目要求。
表 1 2024年吉林省本科选考科目专业占比

数据来源:吉林省教育考试院
4. 选考物理和化学可报考超90%的限选科目专业
2024年约57%的专业限定了选科,选考物理和化学可以报考超90%的限定选科专业。限定选科的专业中,选择物理和生物可报考超过10%的专业。首选历史,再选不限的专业偏少,此类专业在限定选科专业中的占比不足10%。因部分高校暂未公布首选科目,因此2024高考录取专业目录与拟选科要求有一定差距,以下仅供参考。
表 2 2024年吉林省各选科组可报考专业占比

数据来源:吉林省教育考试院
5.约85%的农学专业要求必选物化
2024年本科招生专业超过3.2万个,其中工学专业最多,占比高达34.5%。工学、理学、医学等专业中仅有少量专业对选科没有限制,农学门类专业完全限定了选科,约85%的农学专业要求必选物理和化学,约2.4%的农学专业明确限定选科为物理+化学+生物。
图 1 2024年吉林省招生专业选科要求分布(按学科门类)

数据来源:吉林省教育考试院
注:以上不含试验班招生。
除军事学外,哲学、经济学等专业对考生的选科要求相对宽松,各选科组均可报考70%以上的专业(含不限科目专业)。工学、医学仅有很少的专业面向纯文科生(选考思想政治、历史、地理),选考物化生可报考所有的医学专业。法学专业倾向选考思想政治的考生、历史学专业倾向选考历史的考生。
表 3 2024年吉林省部分普通本科专业选科要求占比(按学科门类)

数据来源:吉林省教育考试院
Part 02
12种组合分析
01组合:物化政可选专业:超过96%
物化政组合是最新选科指引下的王牌组合,专业覆盖率最高,专业选择面最广。
组合优势/劣势:专业选择面广,利于将来考研和考公务员。
分析及建议:物理+化学+政治,这种组合的优势在于:第一,专业选择面广,可报专业超过96%;第二,为未来发展有帮助,政治科目的加入,有利于将来考研和考公务员。这个组合中三门学科所学的学习能力各有侧重,物理强调逻辑思维能力;化学尽管是偏理科科目,因为知识体系的因素,需要进行大量的记忆;而政治又需要良好的文字表达能力和文科素养。三门学科之间关联性小,学习跨度大,所以,学习该组合需要文理科素养兼备。不具备这种特点的考生,一点要慎选。
02组合:物化生可选专业:超过96%
物化生组合是传统的“理科组合”,学科关联度大,理科优势显著,在新高考模式下依然保持热度,但该组合优生较多,竞争较大。
组合优势/劣势:学习难度大,选科人数多且优生多,竞争尤为激烈。
分析及建议:物化生这个组合可以说是纯理科组合了,一般理科很强的学生,都会直接选择这个组合,这样的选择可能会违背了新课改全面发展的理念,但是新高考选科还是要以学生的个人意愿为先,按照兴趣爱好为准。一般选择物化生的学生,要么是理科特别好的,要么是文科特别差的。大家都知道新高考采用的是赋分制,如果物化生成绩一般的学生选择这三科,遇到理科学霸,是很不占优势的,因为竞争太激烈了。
03组合:物化地可选专业:超过95%
物化的组合专业覆盖面也较广,可报考专业门类多,理科、工科类的热门专业都可以报考,此外经济类、管理类、农学类、医学也在选择之列。
组合优势/劣势:记忆背诵内容较少,学科之间关联密。
分析及建议:这个组合是一个比较偏理科的组合;它的优势有两个:一是专业选择面广,可报专业均超过了95%;二是学习时记忆背诵的内容较少,理解的内容最多,学科之间关联密。地理虽说是传统文科,但是相对其他两门文科,更偏重于理解能力和逻辑思维能力。所以,与擅长文科思维的学生相比,那些能够选择物理和化学科目、擅长理科思维的学生学地理更具有优势。同时,这个组合也存在着挑战:学习难度大,选科人数多且优生多,竞争尤为激烈。
04组合:物政生可选专业:50%左右
物生政组合专业覆盖面有所下降,但经济类、管理类、农学类、部分医学等专业仍选择之列。
组合优势/劣势:适合有理科情结但不喜欢化学的学生。
分析及建议:这种组合虽然也有一些专业不能报考,但是竞争压力也会小一些,反而会赢得很多优势。比如,学了物理这科,很多名牌大学都可以报考,因为一些好大学都对物理这科有限制,不学物理就会失去很多考名校的机会。而选考政治这科,很多文科性质的专业又都可以去学了,大大放宽了限制,而且生物这科又不怎么难,所以高考还是很占优势的。
05组合:物生地可选专业:50%左右
物生地的组合三个科目之间关联度较高,整体注重逻辑思维的培养;化学成绩不佳的同学可以重点考虑。
组合优势/劣势:生物学科需要擅长归纳和记忆。
分析及建议:高中选考科目中最难的科目是哪一科?说是物理,可能绝大多数学生都不会反驳;高中选考科目第二难的是哪门学科?如果说是化学,可能就会受到很大的争议,这个真的因人而异。但是,对于多数学生来说,化学还是比生物和地理难学难考的。从总体难度上来说,生物和地理是属于偏“中性”的学科,既需要文科生的记忆,又需要理科生理解,正因为如此,二者学习的深度和考试的难度都不是很大,学生相对来说是比较容易得分的。
06组合:物政地可选专业:50%左右
物政地组合最具学科思维挑战,从往年情况来看,学习难度大,选择人数较少,相对的竞争也没那么大。
组合优势/劣势:喜欢物理但特别不喜欢生化的无奈之举。
分析及建议:物理+地理+政治这个组合的特点明显:喜欢物理但特别不喜欢生化的无奈之举。可报专业比例在50%左右。一方面,在学习过程中,学生需要在理科思维和文科思维中不断切换;另一方面,从已经试点高考改革的省份看,选择这个组合的考生人数较少,不利于了解自身真实水平;第三,由于学校师资和场地的限制,大部分学校很难单独为人数少的组合设计走班课程时间表。所以,这个组合最具挑战性。
07组合:历化政可选专业:46%左右
化学、政治都是在文科内相对占优势的学科。从专业选择来看,化学的多选择性唯体现在文物保护技术及药学类、护理学类的4个专业;政治的优势则体现在了32个相关专业,以政治学类、马克思主义理论类和公安类专业为主。
组合优势/劣势:文科思维有优势,记忆能力强,逻辑思维能力不太强。
分析及建议:选这个组合的学生有明显特点:有文科偏好但对地理学科不感兴趣。因为有了一门理科的加入,拓宽了专业选择面。"历史+政治+化学”可报专业比例为46%,而在学习化学时,都需要强调对多而零碎知识点的记忆和归纳,所以,这两个组合适合文科思维有优势,文字表达能力和记忆能力强,逻辑思维相对不太强的学生。
08组合:历地政可选专业:46%左右
地理虽然是传统文科属性的学科,但号称是文科中的理科。
组合优势/劣势:学习难度低,选科人数多,竞争异常激烈。
分析及建议:历史+地理+政治,该组合是最传统的文科组合,从学习难度来看,这个组合相对更轻松。从已经试点高考改革的省份看,也是选课人数最多的组合之一,因此,意味着竞争异常激烈。这种组合更适合想选艺术专业、传媒专业的考生;或致力于考取汉语言文学、新闻学、马克思主义理论类、哲学类、经济学类、法学类、教育学类、文学类历史学类、管理学类、艺术学类、气象、地图测绘、城市规划、水利水电、酒店管理、旅游、地质勘探、资源管理、文物保护技术等门类和专业的学生。
9组合:历生政可选专业:46%左右
化学、生物作为传统理科,优势还在,成绩尚且不错的考生建议选择。如果考生有意报考农学的园林专业,生物是必选。
组合优势/劣势:有文科偏好,对地理不感兴趣。
分析及建议:选择这个组合的学生有明显特点:有文科偏好但对地理学科不感兴趣。因为有了一门理科的加入,拓宽了专业选择面。而在学习化学和生物时,都需要强调对多而零碎知识点的记忆和归纳,所以,这个组合适合文科思维有优势,文字表达能力和记忆能力强,逻辑思维相对不太强的学生。
10组合:历化生可选专业:45%左右
化学与生物的结合,从学科思维角度来说跨度不大,思维转换较小,但失去了政治的优势,尤其在提前批报考中没有太大的选择权。
组合优势/劣势:适合物理不理想,化学、生物有优势。
分析及建议:该组合更适合对物理不感兴趣或物理成绩不理想,化学、生物成绩相对有优势的学生。如果将来想要学习生物科学、食品科学、海洋科学、环境科学、植物生产类、生命科学、医学类相关专业的,也适合选择该组合。
11组合:历生地可选专业:45%左右
历史-化学-地理与历史-生物-地理,两个选科组合在专业选择上差别不大,分数是王道,建议考生从自身成绩做考量。
组合优势/劣势:学科跨度小,思维跨度大。
分析及建议:“历史+地理+生物”这个组合适合物理不擅长、政治不喜欢,或擅长以记忆为主,动手能力强,文字表达好的学生,学科似乎跨度小但思维跨度大,竞争非常激烈,地理要和学生物的过招,生物要和学物理的比拼,选择该组合的人要慎重。
12组合:历化地可选专业45%左右
历史-化学-地理与历史-生物-地理,两个选科组合在专业选择上差别不大,分数是王道,建议考生从自身成绩做考量。
组合优势/劣势:擅长以记忆为主、文字表达好。
分析及建议:“历史+地理+化学”个组合适合物理不擅长、政治不喜欢,或擅长以记忆为主,动手能力强,文字表达好的学生,学科似乎跨度小但思维跨度大,竞争非常激烈,地理要和学物理的过招,化学、生物要和学物理的比拼,选择该组合的人要慎重。
Part 03
选科的几大误区
高考填报志愿时会发现,每所大学的每个专业都有明确的科目限选要求,如果没选对应专业要求的科目,即便分数高,也只能跟心仪专业失之交臂。这个操作就相当于把本该在高考后才考虑的选专业问题,提前到了高一!选科就是选未来,需要从未来职业和专业倾向倒推出高中选科!

很多家长和学生还不具备这样的意识,存在一些误区;

Part 04
选究竟应该怎么选

向上滑动,查看更多报告内容
本文来源:长春市十一高中。版权归原作者及原出处所有,长春教育帮尊重版权,如有侵权问题,我们深表歉意,请联系管理员,我们会在24小时内删除。
欢迎将【长春教育帮】微信公众号,推荐给身边更多有需要的考生,帮助他们顺利升入目标院校!

2023年长春教育帮
中考报考群已建立
群内会分享最新的中考干货
添加左侧微信即可进群

回复【高考成绩查询】获取高考成绩查询入口
回复【中考成绩参考】获取长春热门学校中考成绩
回复【中考必备数据】获取长春中考重要数据
回复【学区】获取长春各城区学区查询方式


往期推荐
重磅!所有家长请注意,复课时间定了!教育厅最新通知!
强烈建议考生家长收藏!这几个重要的时间点千万别错过!
长春教育帮媒体矩阵





















