

2022年新生入学
测试及分班时间要求
01
新生入学测试要求
1
测试时间

13:00-13:30入场
2
测试范围
3
疫情防控要求
1.各位同学需在正门上交:《长春市2022年初中毕业学业水平考试疫情防控考生承诺书》、《长春市2022年初中毕业学业水平考试健康状况和旅居轨迹监测记录表》(8月10日-8月16日)和当天的“健康码”、行程卡截图及48小时内的核酸检测结果,以上材料需要A4纸打印;
2.请各位同学戴好口罩,在学校正门自觉排队入校,遵守秩序,不插队、不喧哗,配合工作人员测温后进入校园。
4
测试要求
1.请学生携带《中考准考证》,需要填涂考生中考报名序号;
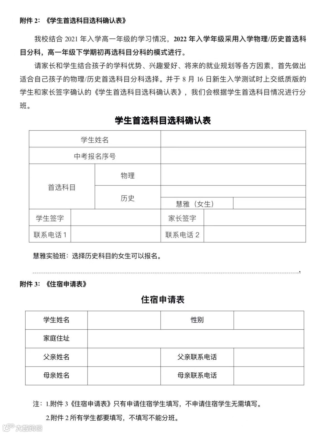
2.需要上交《学生首选科目选科确认表》和《住宿申请表》(申请住宿填写),此表在新生报到时已经下发,并且在各新生群内再次下发了图片版;
3.自备文具:黑色签字笔,2B铅笔、橡皮、格尺;
4.禁止携带手机、计算器、电子设备等进入考场;
5.请同学根据后操场揭示板考场安排,由礼仪生引领至指定考场参加考试;
6.严格遵守考试要求,不允许抄袭、夹带,违纪考试按照《长春市养正高级中学学生规范》严肃处理;
7.所有考生不允许提前交卷,考后按照指挥,由礼仪生引领离开校园;
8.考试后会给学生发《长春市养正高级中学军训学员健康情况调查表》,请家长务必如实填写,报到时交班主任。
02
新生入学分班时间及要求
1
入学时间
8月19日下午13:30分-15:00分(13:00-13:30入场)
2
疫情防控要求
1.各位同学需在正门上交:《长春市2022年初中毕业学业水平考试疫情防控考生承诺书》、《长春市2022年初中毕业学业水平考试健康状况和旅居轨迹监测记录表》(8月16日-8月19日)和当天的“健康码”、行程卡截图及48小时内的核酸检测结果,以上材料需要A4纸打印;
2.请各位同学戴好口罩,在学校正门自觉排队入校,遵守秩序,不插队、不喧哗,配合工作人员测温后进入校园。
3
入学要求
1.所有学生不允许携带手机;
2.着装要求:所有新生着白色T恤,深色裤子,白色运动鞋;
3.仪表要求:①男生:要求剃平头,不留鬓角、刘海,不能在头发上剃造型,学校要求手贴着头发伸进去后抓不起来为合格;②女生:短发要求鬓角不能过耳垂,刘海不能过眉毛,脑后头发不许接触衣领。长发要求扎起来,不能留刘海,不戴耳钉等任何饰品(包括头饰,如果头发碎可用黑色的卡子别上,或带一个黑色的发卡)。③无论男女生不准染发、烫发,不准留指甲。女生不涂口红、染指甲。
所有着装及仪表要求不合格学生,需家长立即带回整改。
4.学生根据后操场《分班公示板》,按照班级站队,由班主任组织入学;
5.学生带书包、基础文具和学习用品;
6.上交《长春市养正高级中学军训学员健康情况调查表》;
7.家长不允许进入校园,车辆按照交通标识有序停放,不要阻碍交通秩序;
8.请家长给学生携带现金,饭卡(超市可用)储值需要,大概每人每天40元(按需消费)。
4
住宿生办理入住
所有住宿生15:00-16:30办理入住,家长可以帮学生将行李送至寝室后离开。
5
时间安排
1.13:00-15:00 新生入学、分班、班会
2.15:00-16:30 住宿生办理入住
3.16:30-18:00 住宿生休息、准备物品、外出就餐
4.18:00 新高一住宿生大会
5.8月20日-8月26日 新生军训(体育场)

本文部分来源:长春市养正高级中学。版权归原作者及原出处所有,长春教育帮尊重版权,如有侵权问题,我们深表歉意,请联系管理员,我们会在24小时内删除。
欢迎将【长春教育帮】微信公众号,推荐给身边更多有需要的考生,帮助他们顺利升入目标院校!

2023年长春教育帮
中考报考群已建立
群内会分享最新的中考干货
添加左侧微信即可进群

回复【高考成绩查询】获取高考成绩查询入口
回复【中考成绩参考】获取长春热门学校中考成绩
回复【中考必备数据】获取长春中考重要数据
回复【学区】获取长春各城区学区查询方式


往期推荐
重磅!所有家长请注意,复课时间定了!教育厅最新通知!
强烈建议考生家长收藏!这几个重要的时间点千万别错过!
长春教育帮媒体矩阵










