

按照目前公布的方案统计,专业选考科目要求共有 23 种组合,其中不提科目要求的本科专业数量占 本科专业总数的 43.76%,含物理科目的占比为 51.79%,含 化学科目的占比为 46.46%,含历史科目的占比为 1.74%,含 “物理+化学”科目的占比为 45.98%。

42所双一流大学选科要求
新高考选科需要综合考虑,直接关系到高考志愿填报和未来就业的方向。文章较长,建议家长收藏备用。(仅供参考,实际要求以当年高校发布的招生章程为准)
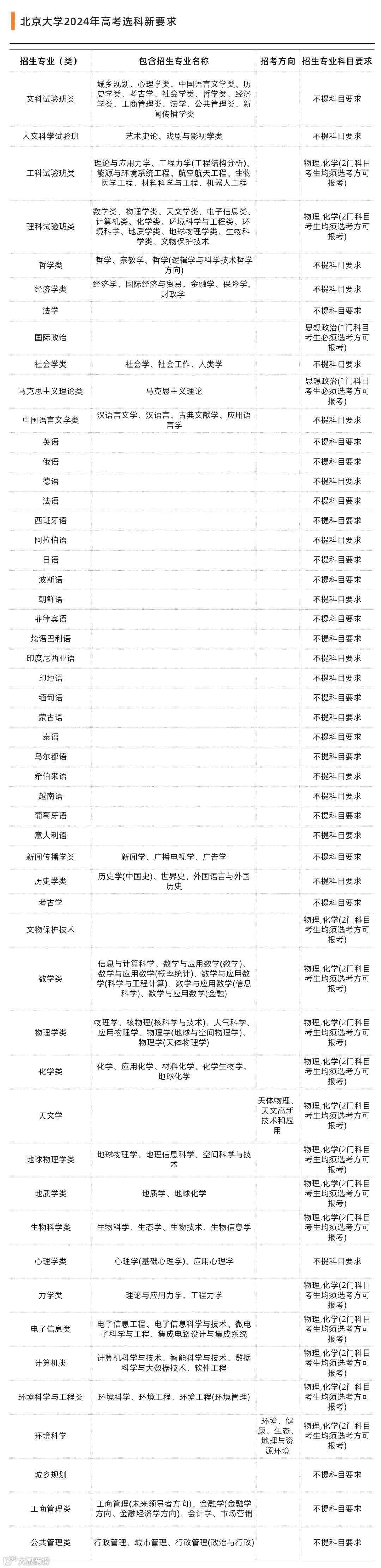
01 北京大学

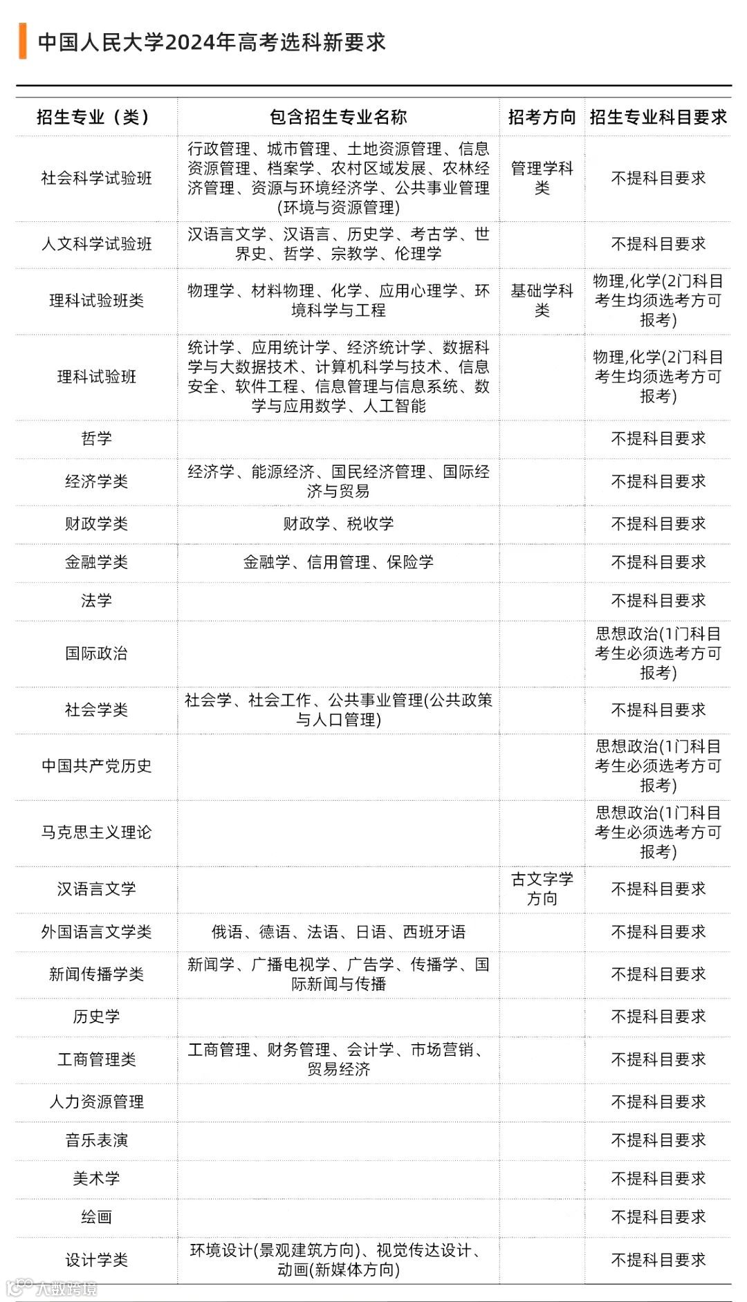
02 中国人民大学

03 清华大学

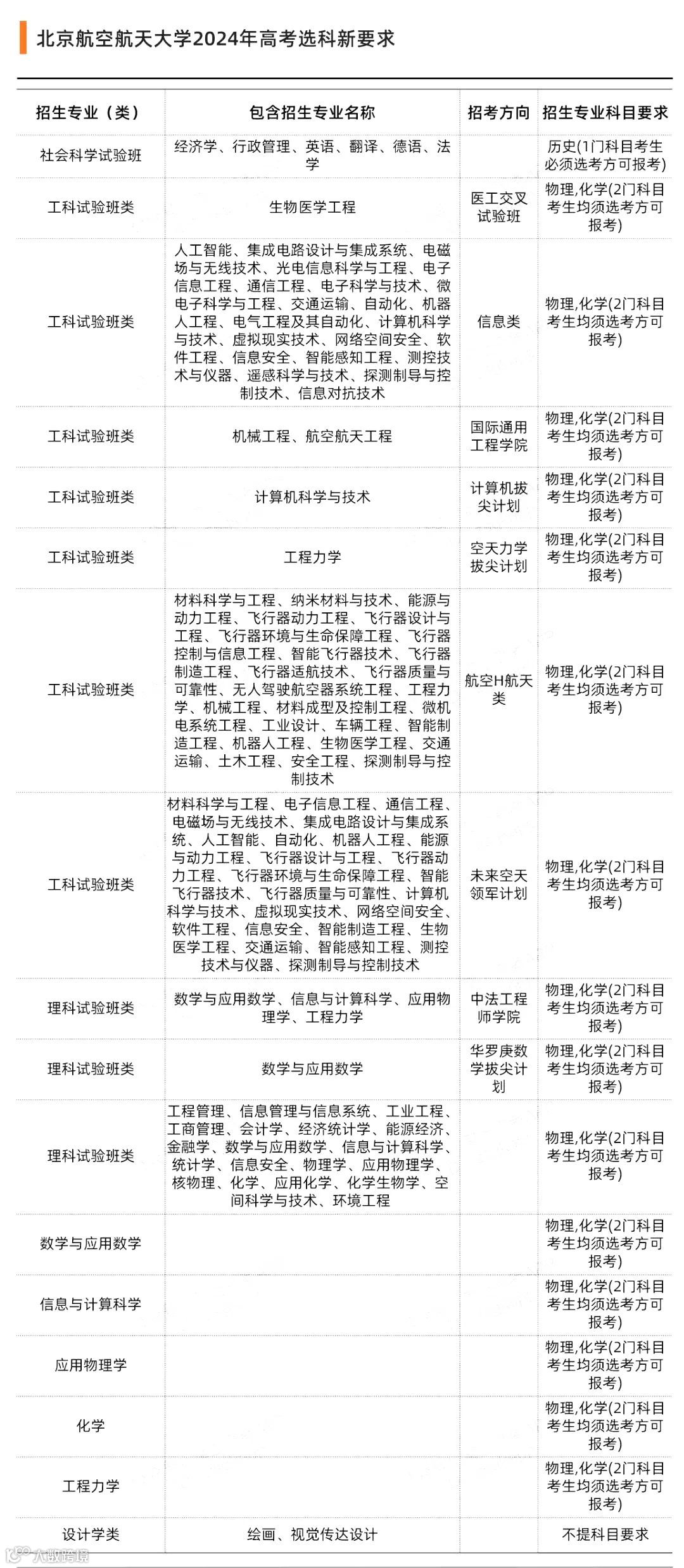
04 北京航空航天大学

05 北京理工大学

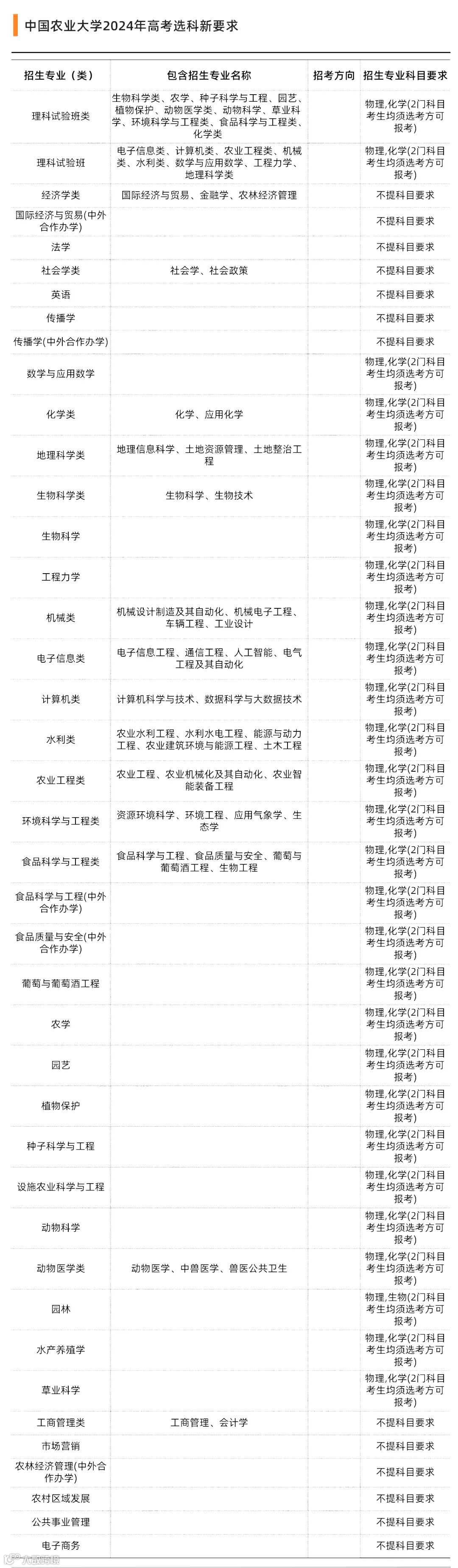
06 中国农业大学

07 北京师范大学

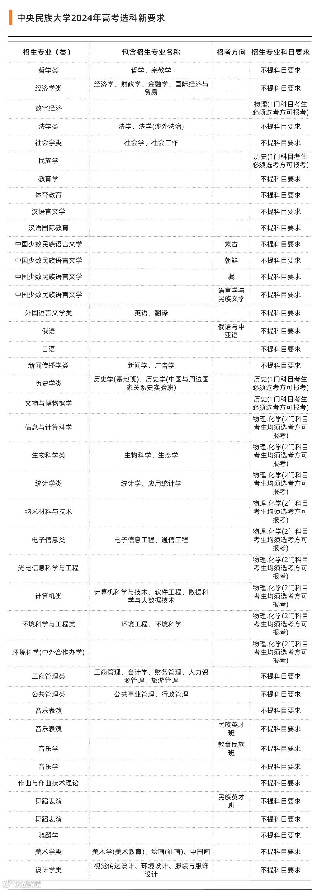
08 中央民族大学

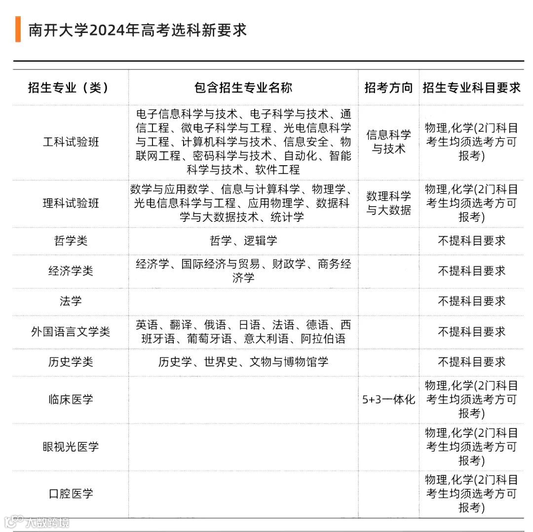
09 南开大学

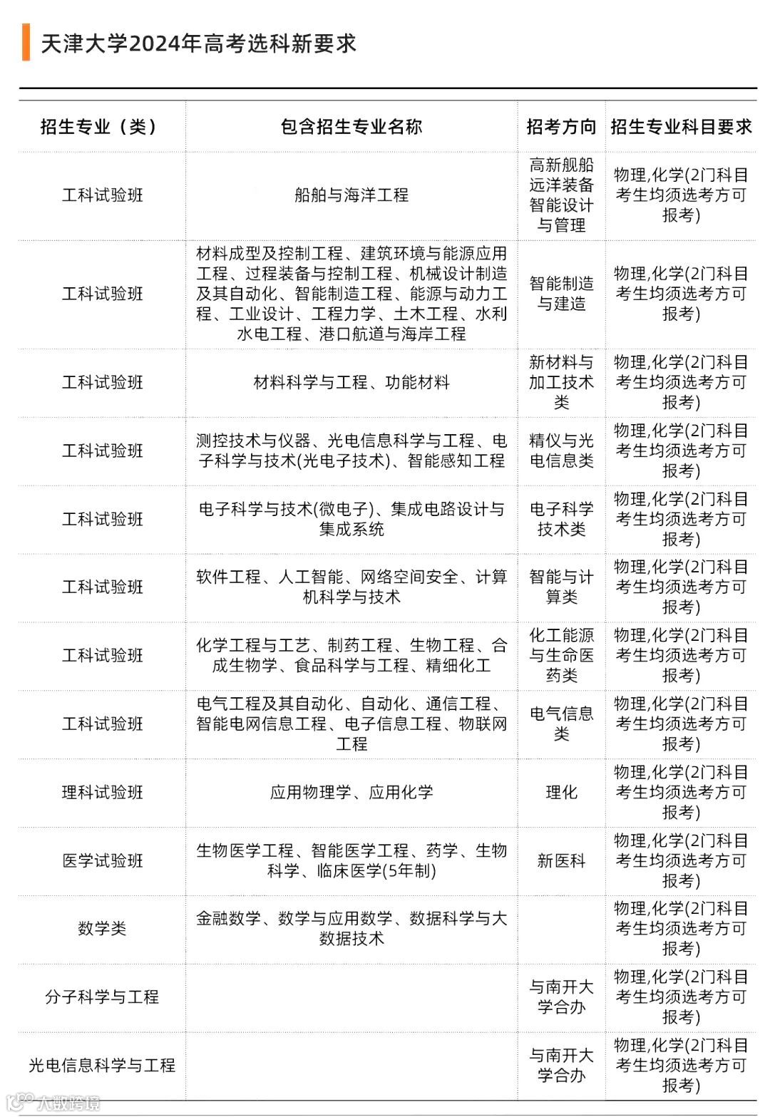
10 天津大学

关注【长春漖育帮】
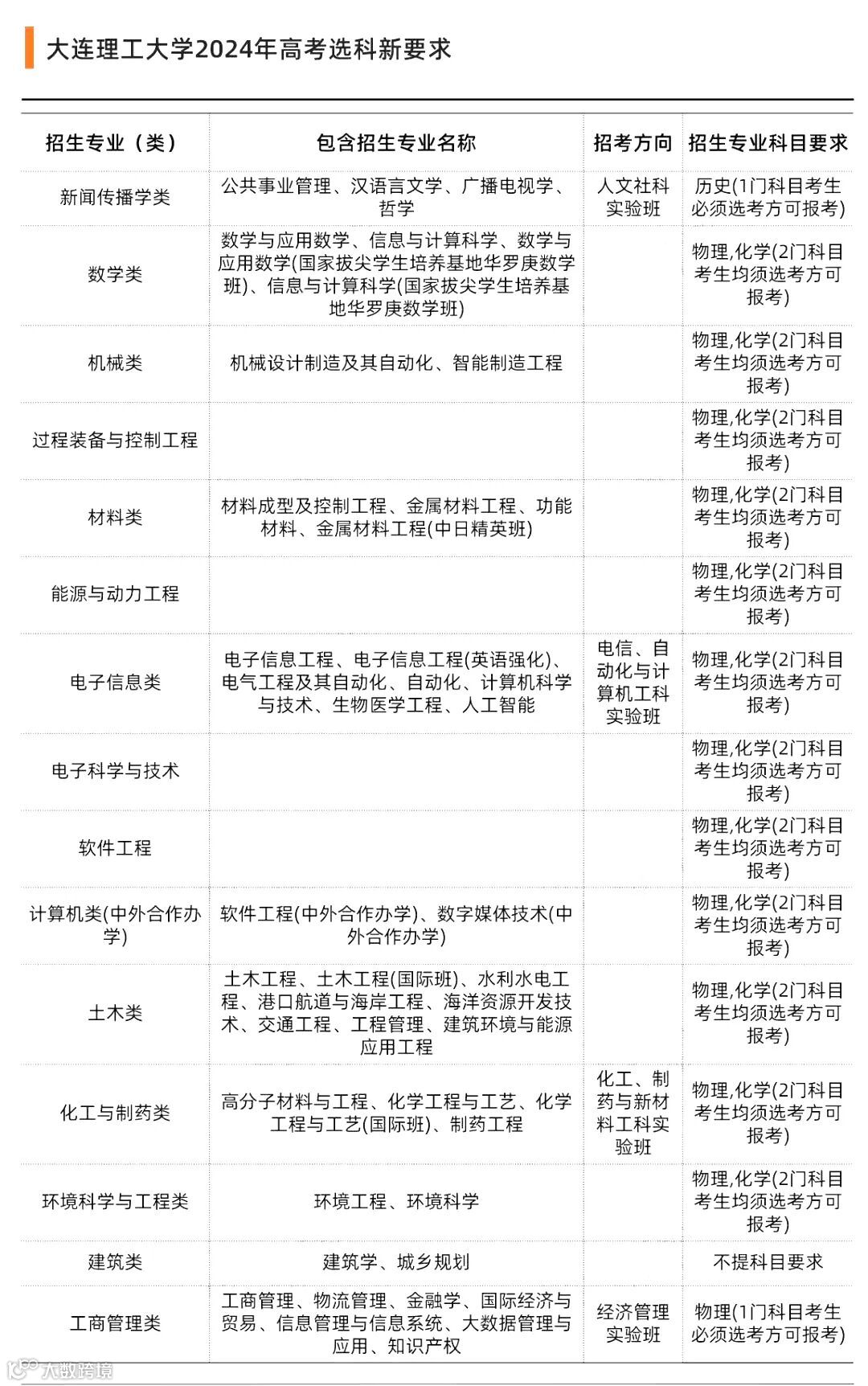
11 大连理工大学

12 吉林大学

13 哈尔滨工业大学

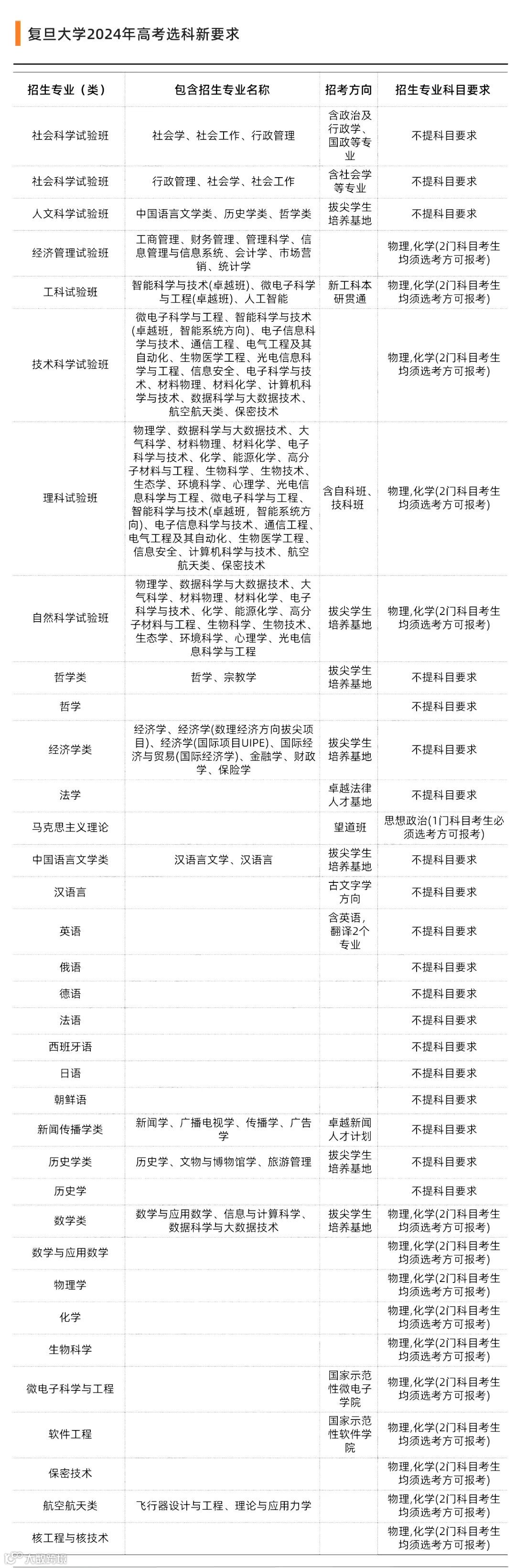
14 复旦大学

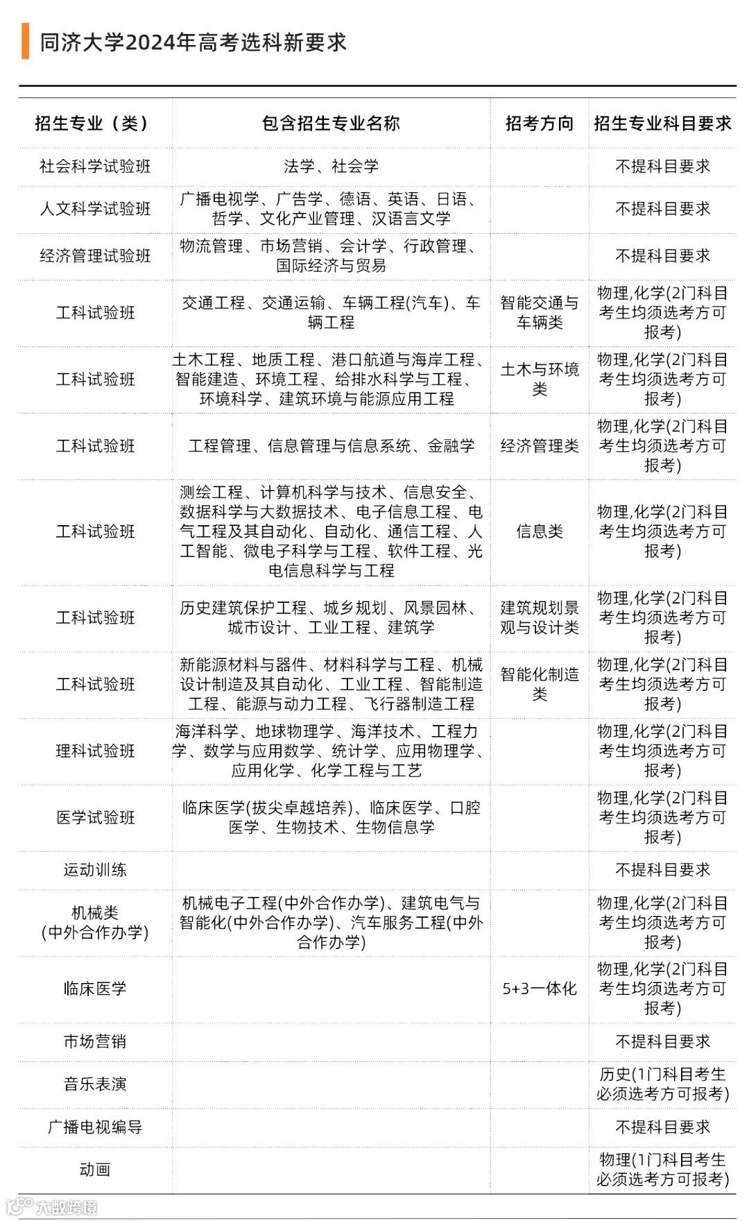
15 同济大学

16 上海交通大学

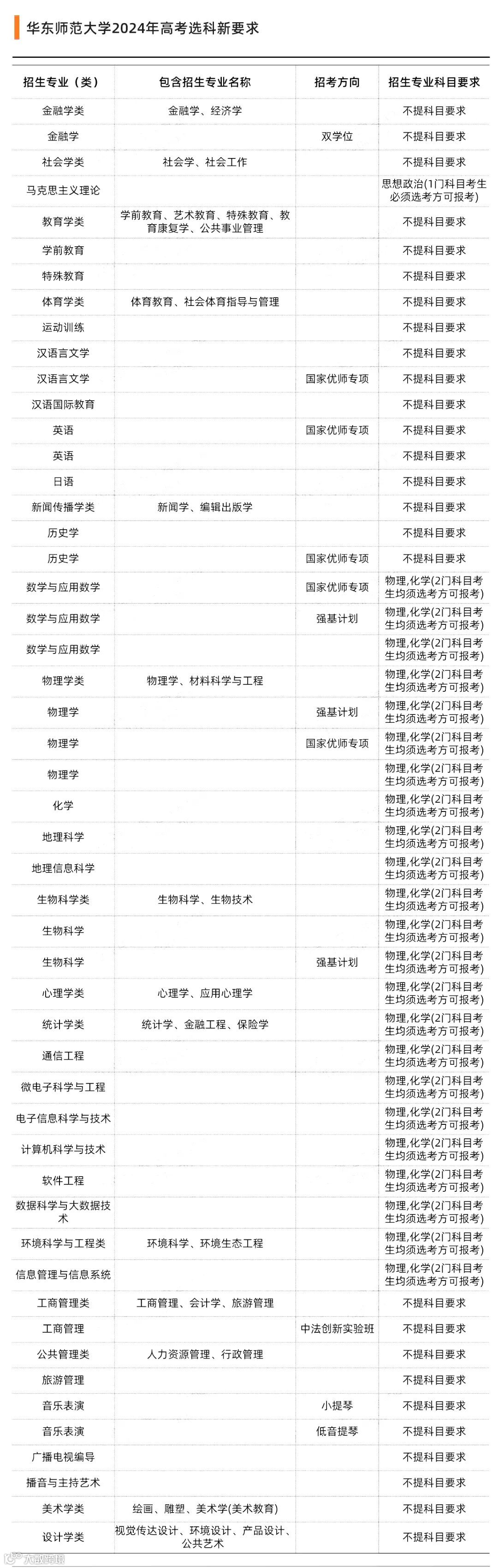
17 华东师范大学

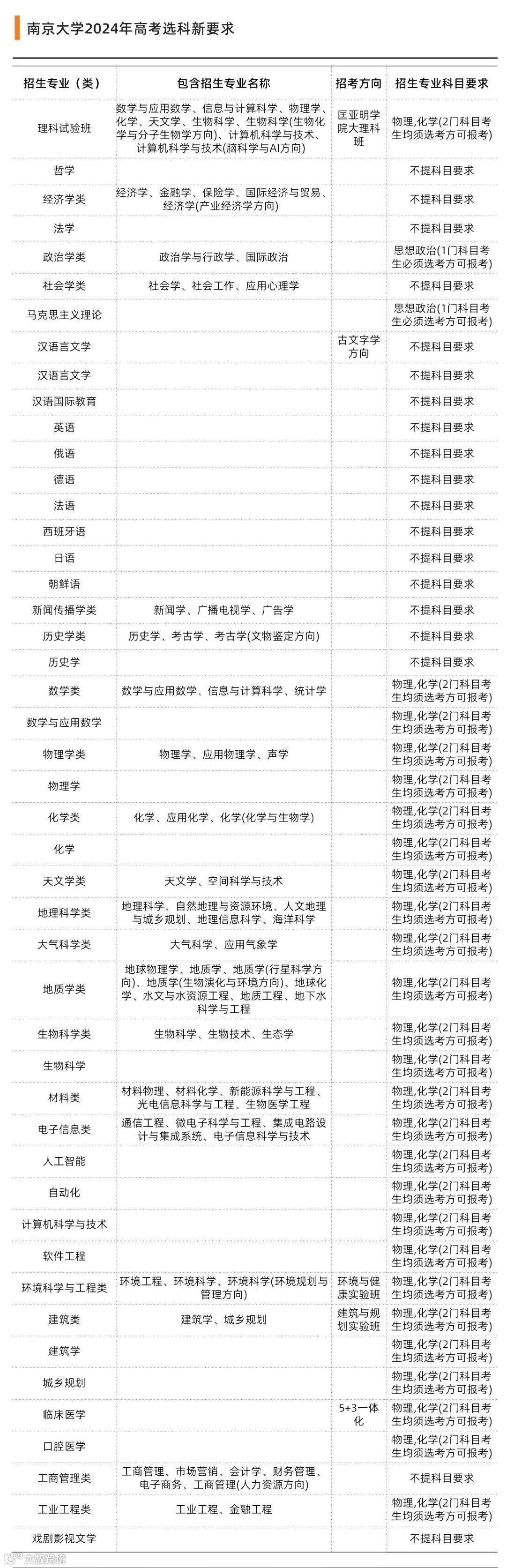
18 南京大学

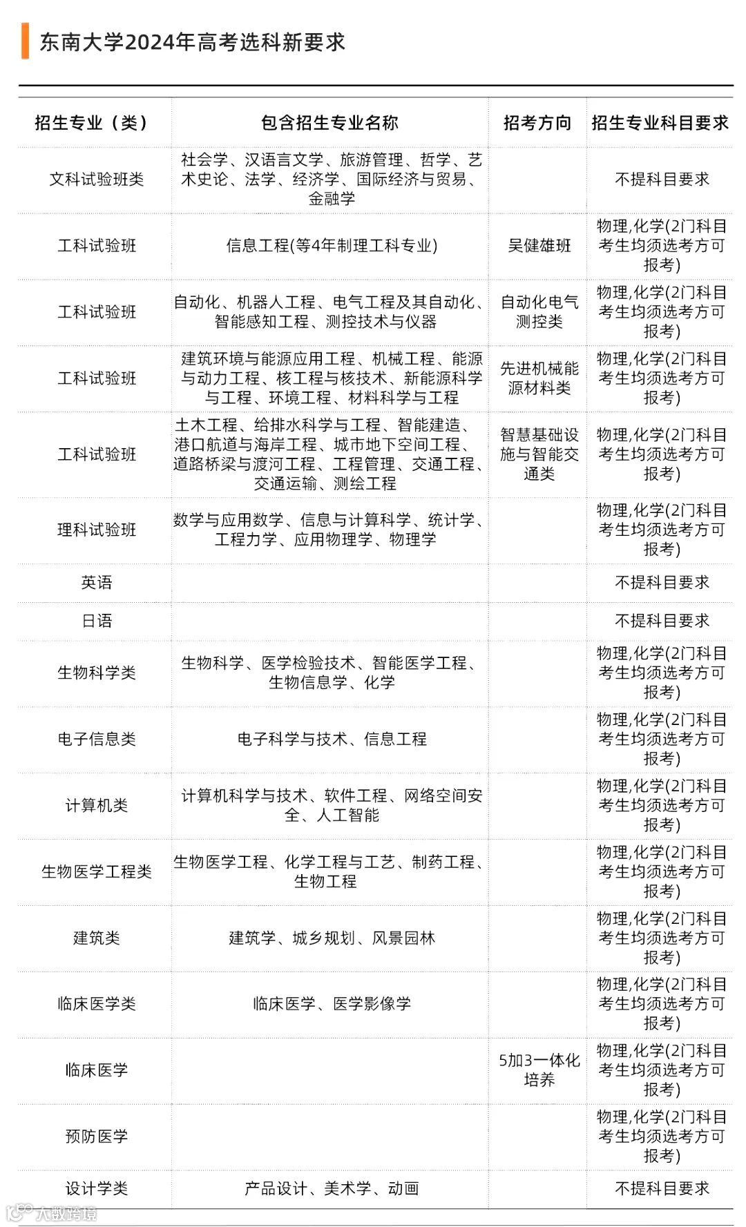
19 东南大学

20 浙江大学
关注【长春漖育帮】
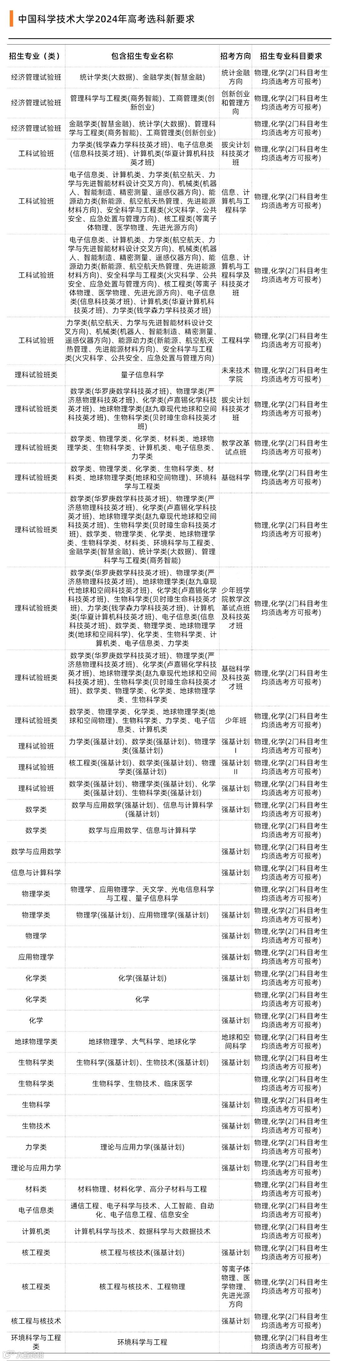
21 中国科学技术大学

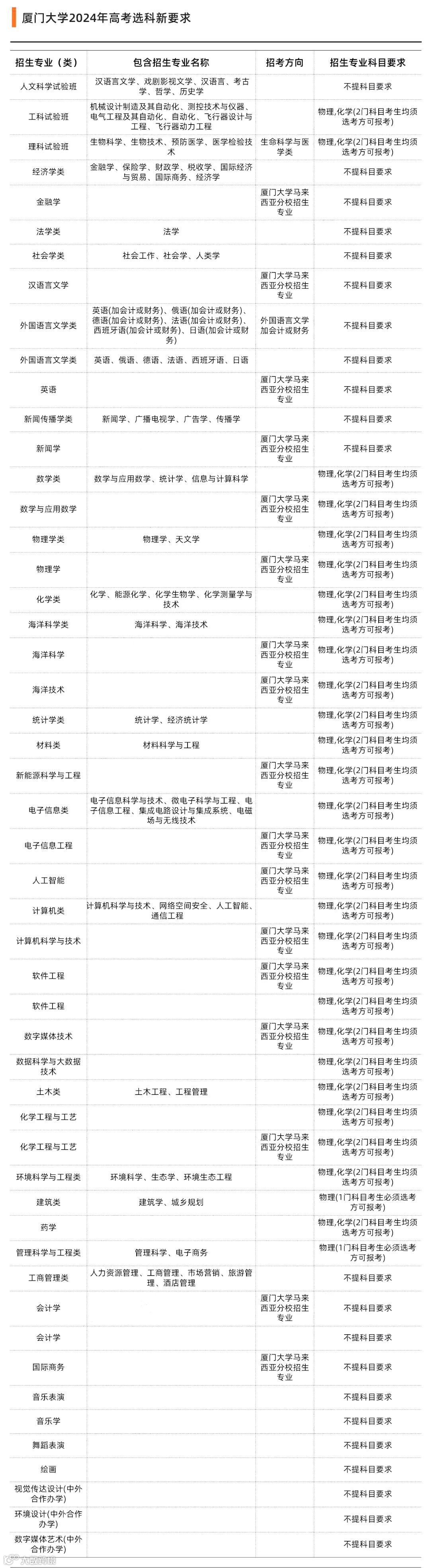
22 厦门大学

23 山东大学

24 兰州大学

25 中国海洋大学

26 武汉大学

27 华中科技大学

28 中南大学

29 中山大学

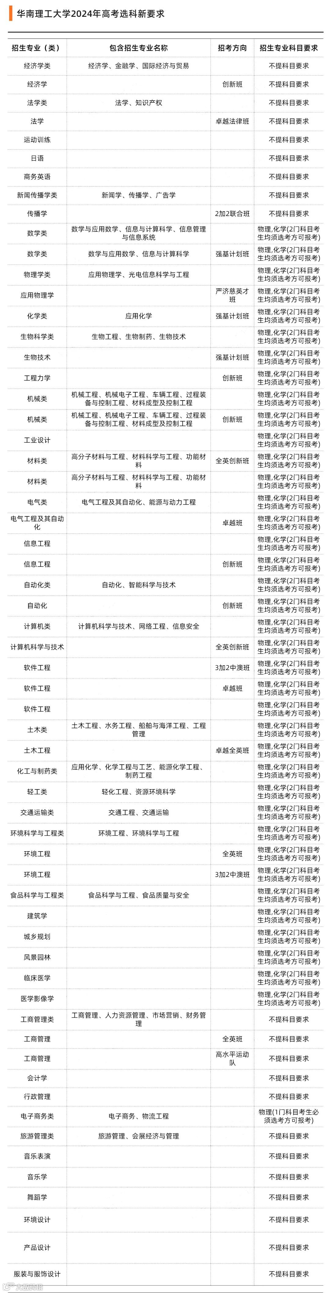
30 华南理工大学

关注【长春漖育帮】
31 四川大学

32 重庆大学


33 电子科技大学

34 西安交通大学

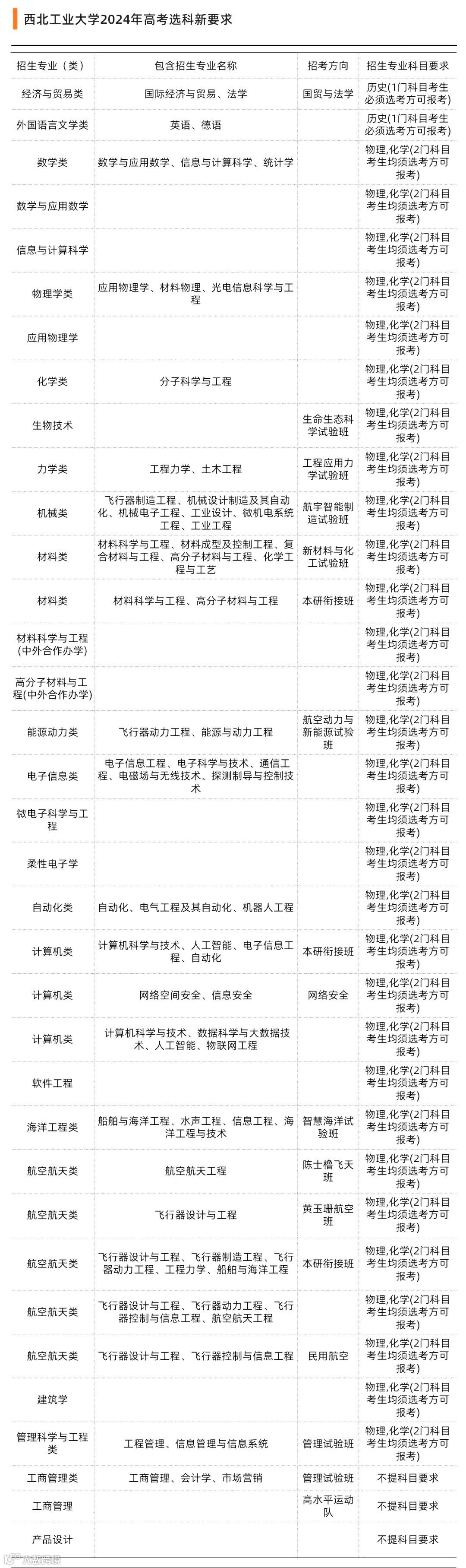
35 西北工业大学

36 东北大学

37 郑州大学

38 湖南大学

39 云南大学


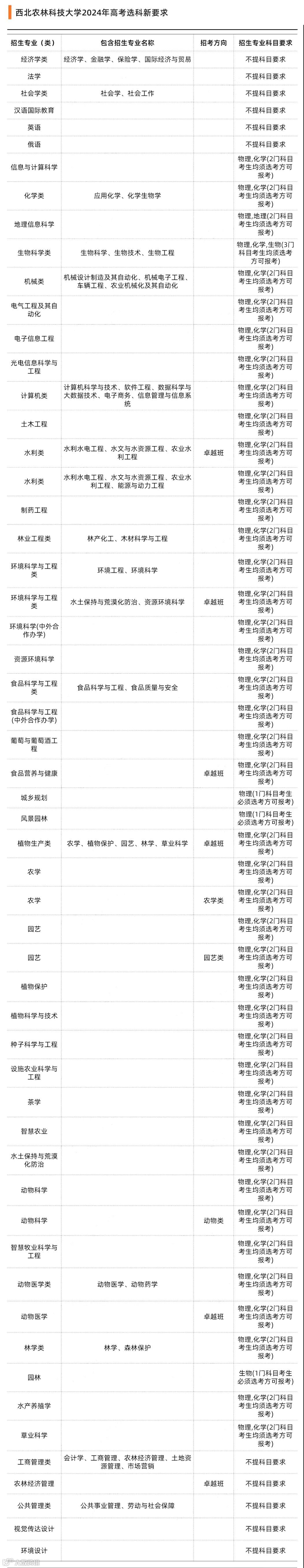
40 西北农林科技大学

关注【长春漖育帮】
41 新疆大学


42 国防科技大学


2024年长春教育帮
中考报考群已建立
群内会分享最新的中考干货
添加左侧微信即可进群
欢迎将【长春教育帮】微信公众号,推荐给身边更多有需要的考生,帮助他们顺利升入目标院校!


往期推荐
各位家长快收藏!长春各高中班型汇总来了!
初二家长提前看!长春中考生上高中有哪些途径?











