7月31日
绵阳市科学技术局发布
关于2022年中央引导地方科技发展资金
推荐立项项目的公示
涉及科技成果转移转化、区域创新体系建设
科技创新基地建设三大类别共100个项目
绵阳市科学技术局
关于2022年中央引导地方科技发展资金
推荐立项项目的公示
根据《四川省科学技术厅 四川省财政厅关于申报2022年中央引导地方科技发展资金定向转移支付项目的通知》(川科区〔2022〕7号)的文件要求,经各单位申报、材料审查、专家评审、现场考察、局党组会审议,并经市政府常务会议、市委常委会会议审议通过,现将推荐立项项目进行公示(见附件)。对公示项目有异议者,请于公示期内以书面形式向市科技局或市纪委监委驻市教体局纪检监察组反映,逾期不予受理。凡以单位名义反映情况的材料要加盖单位公章,以个人名义反映情况的材料请署明真实姓名并附联系方式,不受理匿名材料。公示时间为2023年7月31日—8月4日。
联系方式:
科技资源科:(0816)2332034
局机关纪委:(0816)2332465
市纪委监委驻市教体局纪检监察组:
(0816)2213260
附件:2022年中央引导地方科技发展资金推荐立项项目
绵阳市科学技术局
2023年7月31日
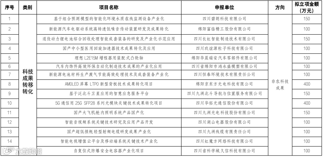
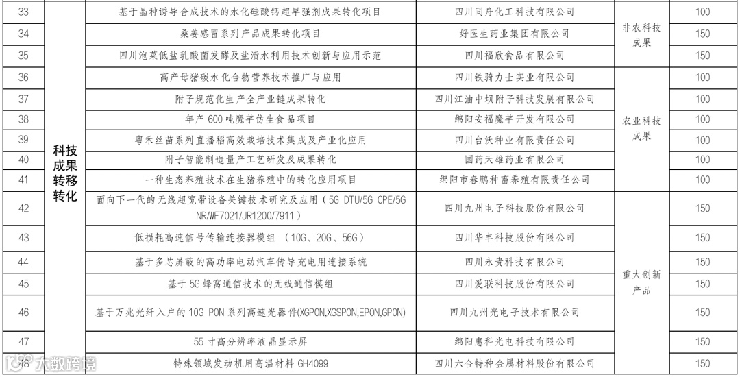
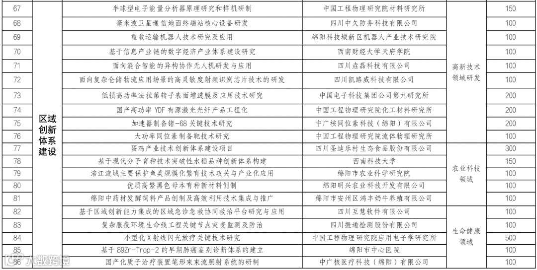
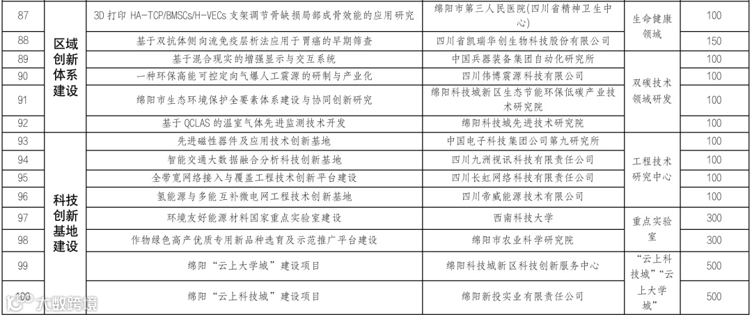
附件:2022年中央引导地方科技发展资金推荐立项项目






(点击可查看大图)
内容来源:绵阳市科学技术局
编辑:大C 审核:梁丹蕾 傅自强 邝一枭 谭汝江
如需转载,请注明以上内容


