↓↓
关于2022年度四川省乡村振兴先进市
一次性奖补资金拟立项项目名单的公示
2023年,绵阳市被省委、省政府评为2022年度四川省乡村振兴先进市,获得省级乡村振兴先进市一次性奖补资金1亿元。按照资金使用的相关规定,市农业农村局、市财政局联合发布了项目申报指南。经项目申报、市级评审,市农业农村局、市财政局初步确定了拟立项项目名单。为加强奖补资金的监督管理,自觉接受社会各界监督,现将“2022年度四川省乡村振兴先进市一次性奖补资金拟立项项目名单”予以公示。
公示时间:2023年8月1-5日。公示期内,任何单位及个人对以上项目和资金安排如有异议,请书面向市农业农村局计划投资财务科或市财政局农业农村科反映,不接受匿名材料。
联系方式:市农业农村局计划投资财务科 0816—2265033
市财政局农业农村科 0816—2239943
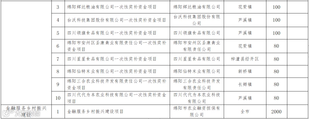
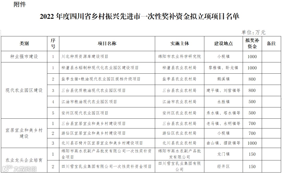
附件:2022年度四川省乡村振兴先进市一次性奖补资金拟立项项目名单
绵阳市农业农村局 绵阳市财政局
2023年8月1日
2022年度四川省乡村振兴先进市
一次性奖补资金拟立项项目名单
内容来源:绵阳市农业农村局 绵阳市财政局
编辑:大C 实习生:王翔宇 审核:梁丹蕾 傅自强 邝一枭
如需转载,请注明以上内容
