
新高考模式打破了从前界限清晰的文理分科模式,给高考学生提供了更多的选择。但是由于组合方式过于多样化,也更考量着许多考生家庭对于科目组合的选择,如果没有选出最适合自己的组合模式,不仅可能影响到报考的成绩,甚至还可能影响着学生未来的发展。
在选科时,既要考虑到学生的成绩优势,还要考虑科目的难度和关联性,更重要的还要考虑到这样的组合方式下,可以去选什么样的专业以及未来的就业问题。
接下来为大家详细解读新高考政策、12种选科组合的优劣势、各组合可报哪些专业及科学选科的策略,希望能为莘莘学子答疑解惑,清晰地找到适合自己的选科组合,做好升学规划!
PART 1
新高考政策概览
01
普通高中学业水平考试制度

02
考生怎么考试?
“3+1+2”模式
自2025年起,高考由语文、数学、外语(含英语、俄语、日语、德语、法语、西班牙语)统一高考科目和3门普通高中学业水平选择性考试科目(含1门首选科目和2门再选科目)组成,满分为750分。不分文理科。

03
考生如何选科?
12种选科组合
理论上有多种选科组合供考生选择。科学合理确定选择性考试科目主要是要结合自身兴趣特长和优势、高校招生专业选考科目要求和普通高中办学条件进行选择。
同一院校同一专业组内各专业的选考科目要求相同。考生的选择性考试科目须符合拟报考院校专业组的选考科目要求。

04
以院校专业组为单位填报志愿
新高考模式下,考生以院校专业组为单位填报志愿,一个院校专业组即为一个独立的志愿。
考生根据自己所选的选择性考试科目填报相应的专业组志愿,专业组内可能是一个专业,也可能是多个专业,考生按专业组投档后,符合条件的,可在该专业组内进行专业调剂。
05
高校怎么录取?
“两依据,一参考”
招生院校依据考生的语文、数学、外语3门统一高考成绩和3门普通高中学业水平选择性考试成绩(含1门首选科目成绩和2门再选科目成绩),参考综合素质评价,采用“院校专业组”方式实行平行志愿录取。

普通高等学校招生按物理科目组合、历史科目组合两类分列招生计划、分别划线、分别投档。
自2025年起,除提前批次外,分本、专科两个批次录取。
PART 2
新高考选科组合解析

以下总结了各单科特性及各组合分析,供各位考生参考。
单科特性解读
选考科目与学科本身的特性是分不开的,下面大致列举各学科学习难度及选科情况,供考生做选科参考。
物理
物理学科相对来说难度较高,知识之间联系紧密,注重逻辑思维的培养,涉及的场景与实际生活比较贴近,对现在和将来的理科学习都很重要。
生物
生物的整体难度在数理化生中最低,更易学习,性价比较高。它注重基础知识的考察以及信息的提取能力。就近几年来说,我国生物技术突飞猛进,学科社会价值越来越高,未来前景很好,也是理科能力较弱的考生首要考虑的科目。
化学
历史
地理
政治
政治学科记忆内容多且与时俱进、贴近生活。也正因为这样,它每年试题变化大,所学内容和考试内容会有差距,而且考试内容教材上有可能没有,所以得高分不容易,而且关键是没有把握,浮动可能会较大。导致选考的人数相对较少。但政治是大学考研必修科目,如果高中未选考,造成长时间的知识断档,对今后的考研之路是有一定影响的。
12种选科组合分析
首选科目为物理的6个组合特点
物理组特点
01
物理+化学+生物
优势
1.专业选择面广。
物化生组合专业覆盖面很广,但哲学类、历史学类专业不可报考。
2.学科之间关联紧密。
学科之间关联极大,除了三科之间的关联,还与数学的一些通用的理科思维以及计算能力等都是互相印证、互相促进的。
3.记忆内容较少,理解的内容较多。
物化生三个科目偏重于理解能力和逻辑思维能力的考查,一般记忆的内容很少。
劣势
1.学习起来难度大。
尤其是物理学科难度较大,想得高分不容易。
2.选科人数多且优生多,竞争尤为激烈。
物理、化学是理科学霸的首选科目,竞争会异常激烈。同时这个组合都是偏理科学生最喜欢选择的组合之一,人数多,高考竞争压力大。
适合的考生类型
专业覆盖情况
02
物理+化学+政治
优势
选择了物理和化学,就不用担心专业选择了,因为几乎所有的理工科专业,都要求必选物理,必选物理和化学或者物理、化学和生物三选一,而文史类专业多数都不限制选科。当然,选择这个组合,报文史类的专业的可能性很小,基本上所有专业都是可以选择的。
2.赋分更有优势。
选择政治的学生,成绩较一般的占多数,如果在政治学科方面有绝对的优势,很容易赋分更高。
3.考研和考公务员的需要。
大学政治是必修的公共课,而且在考研和考公务员时,政治都是必考科目,高中政治学好了,对以后肯定有帮助。另外,结合《普通高校本科招生专业选考科目要求指引(通用版)》中的选科要求,未来报考军事院校、公安、司法警官类院校,政治可能会成为必选科目。
劣势
适合的考生类型
1.理科优势较大,且有较强的自信心的考生;
2.具备文理科的素养,综合素质较为均衡的考生;
3.政治科目突出,文理科思维可以自由切换的考生;
4.对未来步入大学有着明确的目标,有考研打算,或者有意向将来从事公务员这类职业的考生。
专业覆盖情况
03
物理+化学+地理
优势
1.专业覆盖率高。
该组合专业覆盖率高达95%左右,考生可选择专业面广,除限制必选科目的专业外,该组合适用于理学、工学、经济学以及部分文学专业。
2.学科关联度高。
地理科目的研究学习离不开物理基础,此外物理、化学、地理三门科目与数学学科中一些通用理科思维以及计算等都是互通的,学科学习关联度高,不会有科目之间的割裂感。
3.得高分概率高。
对于成绩优秀但是又不是顶尖的学生,可以通过选择物理、化学、地理的组合,提高排名,一定程度上避免与顶尖学霸的正面竞争。
4.学习有一定调剂性,不至于太枯燥。
物理、化学、地理科目组合,学习过程中可以互相调剂,避免沉溺在枯燥的刷题中。
劣势
1.难度大。
理科学习难度较大,特别是物理学科,化学和地理虽然相对简单,但是偏向理科思维考查,考生拿高分也不是易事。
2.竞争压力大。
选择该组合的考生,一方面物理、化学要与顶尖学霸竞争赋分,另一方面地理科目选考人数较多,整体竞争压力较大。
3.目标专业选择可能受限。
地理科目对于计划学习工科和医学类的考生帮助不大,在专业的选择上会受到一定的限制。
适合的考生类型
1.逻辑思维严谨,善于总结思考;
2.偏爱动手实验,且理科优势明显;
3.记忆力尚可,不排斥背诵;
4.喜欢研究开发性工作,生涯规划偏向于科研技术型;
5.一般目标基于“985”“211”高层次院校,成绩次顶尖的考生群体。
专业覆盖情况
04
物理+生物+政治
优势
1.组合难易结合,有利于减轻考生学习负担。
生物和政治都属于记背学科,对考生要求并不高,只需要考生认真学习记背。物生政三门学科难易结合,有利于考生劳逸结合,减轻学习压力。
2.生物学科难度相对较弱。
大部分选择物理学科的考生将来都想报考理工类专业,但各大高校大部分理工类专业不仅要求考生首选科目必须为物理,再选科目对化学、生物也有所要求。对于部分学习比较吃力的同学来说,生物对比化学难度低,相应地选择生物会更适合。
3.学科实用性强。
物理、生物这两门学科对未来进人大学理工类的专业学习有利,而政治是未来考研、考公务员的必考科目,为考生未来的发展奠定了基础。
劣势
1.学习存在一定难度。
虽然物生政组合的学习难度较物化生组合有所降低,但是物理依然是大多数人需要攻克的难关,在学习上还是有一定的难度。政治科目也属于得高分较难的科目。
2.部分专业选择受限。
如要求化学的化工、制药类专业和部分高校医学专业因选科要求限制不能报考等。比如制药专业要求学生必选化学和生物。另外,对于一些知名院校的热门理工专业,也会要求学生必选“物理+化学”组合,而如果选择文科类专业,有些专业又会要求选择历史。
适合的考生类型
1.偏向理科思维,逻辑思维较强;
2.目标理工院校,擅长物理,但成绩中等;
3.有一定的理解记忆能力,擅长背诵并且有较好的文科思维;
4.希望考公务员或老师,或者计划未来继续考研深造。
专业覆盖情况
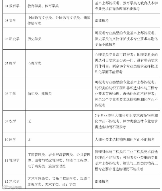
专业覆盖率在52%左右。
可选专业列举:法学、教育学类、数学、物理学、地质学、生物学、统计学、工学、医学、管理科学与工程、心理学、农学、医学、哲学、经济学、管理学、体育类、艺术类、新闻传播等。
限选专业:汉语言文学、历史学类等。
05
物理+生物+地理
优势
1.利于学习时间分配。
物生地组合中物理需要大量刷题,生物重课本知识,地理的理解性内容较多,理解和背诵相结合,有利于考生在学习中劳逸结合。
2.学科组合延续性好。
三个学科都需要利用理科思维,对考生进入大学以后的学习有利。
劣势
适合的考生类型
1.理科思维较好,逻辑思维强的考生;
2.有往医科方向深造想法的考生;
3.化学单科成绩不占优势或对化学不感兴趣的考生;
4.目标理工类专业,综合成绩在中上游的考生。
专业覆盖情况
因新选科要求对理工农医四大门类基本限选物理、化学的影响,物生地选科组合的专业覆盖率不太理想,可选专业为47%左右。
可选专业列举:部分理科类专业,部分医学、生物相关的专业,水利水电、测绘类专业或可选择。
限选专业:思想政治教育、民族学、外国语言文学等。
06
物理+政治+地理
优势
劣势
物理注重逻辑思维和思路分析,政治和地理在学习上需要记忆和理解能力较强,在学习上要求考生兼备文理科思维,并且分析能力和记忆力强。
选考科目组合中没有化学和生物,所以整个医学门类下只能报考中医学类(小概率)以及护理学类。
从目前掌握的数据来看,选考人数较少,很可能导致某些中学无法排班。
适合的考生类型
专业覆盖情况
可选专业覆盖率在49%左右。
可选专业列举:物理类的组合前提下,工科大类中的电子信息类、通信类、计算机类、电气类、建筑类、交通运输类、土木类等好就业的部分专业或可报考。同时也可以报考财经类、理学类、文史社会类等中的绝大部分专业。
限选专业:化学类、生物科学类、轻工类、纺织类、植物生产类、草学类、基础医学类、临床医学类、口腔医学类、医学技术类、民族学类、公共卫生与预防医学类、中西医结合类等13类专业不能报考。
首选科目为历史的6个组合特点
历史组特点
①主要以报考偏文专业为主,少量理工科专业可选;
②可报考专业范围相对较窄。报考历史组的同学最好能确定自己以后的专业和职业方向为人文社科类;
③相比物理,历史学习容易一些,是擅长记忆背诵的学生能发挥优势的学科。
选科组合各有利弊,没有“最好“,适合自己的就是最佳选择。
07
历史+政治+地理
优势
劣势
适合的考生类型
1.文科成绩优异或理科成绩很弱,且对大学的专业选择有明确的目标;
2.喜欢历史、关注社会时政,文科思维明显强于理科;
3.在各类国学大赛、作文大赛中取得优异的成绩;
4.致力于考取汉语言文学、新闻学、社会学、国际政治等专业;
5.想选艺术专业、传媒专业。
专业覆盖情况
可选专业列举:


08
历史+政治+化学
优势
1.文科优势较强,学科关联度较高。
组合中两个文科之间本来学习关联度就很大,要求的都是文科思维能力。化学相对于物理,逻辑思维要求不高,反而要求有很高文科能力,如记忆、归纳总结等。
2.专业覆盖率高于其他偏文组合。
组合中历史和政治都是文科,但由于有一个理科的加入,一定程度上规避了专业覆盖的问题。
劣势
适合的考生类型
1.比较偏好文科,历史、政治成绩在校内较为优秀;
2.对化学有一定喜好,或化学成绩在3门理科当中更为优秀;
3.有文科偏好但对地理学科不感兴趣;
4.文字表达能力和记忆能力强,逻辑思维相对不太强;
5.未来报考专业主要集中在人文社科类;
6.有考研、考公务员目标。
专业覆盖推荐

09
历史+政治+生物
优势
1.文科优势明显,学习难度适中。
生物学科得分点多,且题目客观题较多,在一定程度上中和历史、政治强调背诵、做题难的属性,学起来会比较轻松,不会有太大压力。在“3+1+2”中能适配更多考生人群。
2.学科关联度高。
政治、历史都属于人文学科,研究的都是社会状态以及规律的发展和演变,在学习上有很高的关联度。而生物研究的地球生物的发展历史和演变,三者在学习的内容和方法上都有会很大的关联度。
3.可选择专业范围相对扩大。
在“3+1+2”模式中,首选历史科目的组合专业覆盖率低,搭配一个理科可在一定程度上扩大选择范围。
4.为考研、考公务员等打下基础。
政治是研究生、公务员考试的必考科目,考生如果有从事公务员以及事业单位的计划,选此组合具有一定的优势。
劣势
适合的考生类型
1.比较擅长文科,政治、历史学科成绩优秀;
2.较强的文字表达能力和记忆力;
3.具有较强文科思维,但是物理不好、连带地理得分困难的考生;
4.成绩中上游,想在一定程度上避免与文科学霸竞争的考生;
5.希望通过生物扩大专业选择范围,但理科较弱的考生。
专业覆盖推荐
10
历史+地理+化学
优势
1.易得分。
化学、地理高考题目以客观题为主,只要掌握知识点就能得分,得分点多。
2.学习难度适中。
历史、地理有一定的学科关联性,学习的时候可以相互促进。化学学习难度也在中等层次,与带政治的文科组合、带物理的理科组合相比难度适中。
劣势
适合的考生类型
1.文理科素养兼备,但逻辑思维较强,擅长总结归纳;
2.物理成绩较弱,不想与理科学霸拼杀,不排斥甚至爱好历史;
3.有较好的记忆力,能够快速理解背诵;
4.目标重点院校,成绩中等的考生
专业覆盖情况

11
历史+地理+生物
优势
1.学习难度适中。
该组合只有历史一个强文科学科,地理和生物则属于文理兼备的科目,记忆量不是那么大,同时计算难度、学习难度不高,拿分比较容易。
2.历史和地理学习关联度高。
历史和地理学科在思维方式和知识体系上有一定的学科交叉和关联,学习中可以相互促进。
劣势
1.对部分专业学习可能不利。
如果考生意向为医药类专业,只选修了生物,却缺少化学知识,在大学里学习会遇到困难。
2.竞争压力大,高分段优势弱。
从目前选科数据来看,地理和生物是新高考中选考人数最多的科目,选考基数大,压力自然也大。就本组合的人群来讲,在高分段竞争中没有太大优势。尤其是生物,如果成绩不是很突出,赋分后可能会吃亏。
3.专业覆盖率偏低。
由于没有物理,大部分理工科专业比较受限制,但大部分文科专业都可报考。
适合的考生类型
5.文科成绩不拔尖,处于中上游水平。
专业推荐


12
历史+化学+生物
优势
劣势
适合的考生类型
1.善于总结思考,理解能力强
2.记忆力良好,反应迅速,能及时调整学习思维;
3.理科优势不明显,物理科目”瘸腿“;
4.喜欢历史,或希望扩大可选择专业范围。
专业推荐
专业覆盖率42%左右。该组合主要在理工科专业上受到很大限制。
可选专业列举:可以报考的专业类别主要集中在小部分物理要求不高或者对化学要求比较高的专业,如材料类、食品科学与工程类、环境科学与工程类、化工与制药类、地质类、矿业类、水利类、纺织类、生物类等报考热度不是很高的工科大类专业;另外像历史学类、哲学类、文学类、语言类、法学类等偏文科大类专业也可以报考。
限报专业:史化生组合在选择专业范围上最明显的限制在于工科大类专业的选择,大部分工科专业都有限制,如像电子信息类、计算机类、兵器类、航空航天类、核工程类、仪器类、临床医学类几乎都不能报考。
PART 3
新高考选科策略
1
赋分最大化原则
2
专业报考的需求
由于选科影响专业填报,所以一定要考虑专业报考需求。专业选不好,会影响未来的大学学习和今后的职业生涯。因此,我们必须立足于未来专业和职业的考虑。
3
个人兴趣
不感兴趣的学科,难以投入精力和时间去钻研。从未来大学专业来说,感兴趣的学科也更容易匹配相应的专业;反之,不感兴趣的学科,即使选了也不利于自己填报专业,反而缩小了专业选择的范围。

2024年长春教育帮
中考报考群已建立
群内会分享最新的中考干货
添加左侧微信即可进群
欢迎将【长春教育帮】微信公众号,推荐给身边更多有需要的考生,帮助他们顺利升入目标院校!


往期回顾 REVIEW








