

最近,长春市要新建的学校还是非常多的,帮帮之前给各位家长整理了一批要新建的学校,这不又有消息了!一起来看看吧!
十一高新区实验中学的消息在2023年就已经流传,长春新区与长春市十一高中签署合作协议,共同建设长春市十一高中新区实验中学,此次落地项目定位于长春市十一高中分校,将填补长春新区区域内公办高中空白。

一周前,十一高新区实验中学刚刚开始动工,最新的计划工期为2024年10月30日——2026年8月30日。
帮帮得到的消息是,该所学校作为二批次的公办学校,未来派驻十一高本部的教师团队,还会有国际部,所以该所学校一经建成,对于长春新区的教育格局又将是一重大改变!
据帮帮实地考察,十一高新区实验学校地面已经开始浇筑,周边也已经开始动土。



长春新区北湖科技开发区湖畔街以东、和安街以西、鑫盛大路以南、丙十三路以北,毗邻北湖公园。吉大崇文西侧。


占地面积约10万平方米,建筑面积约5.4万平方米。
60个教学班,预计提供优质学位3000个。

之前,净月区教育局发布消息,净月高新区新建一所公办九年一贯制学校,引进吉林大学优质教育资源,新建学校暂定名称为吉林大学附属尚泽实验学校(原影都学校)。


学校位于临河街与新城乙一路交汇,学校于2024年7月份启动建设,目前,教学楼已施工至地上二层,计划当年完成主体结构施工,2026年投入使用。
占地面积4.65公顷,建筑面积4.4万平方米,批复54班九年一贯制学校,预计总投资2.3亿元。
设置小学36班,初中18班,可提供2520个学位。

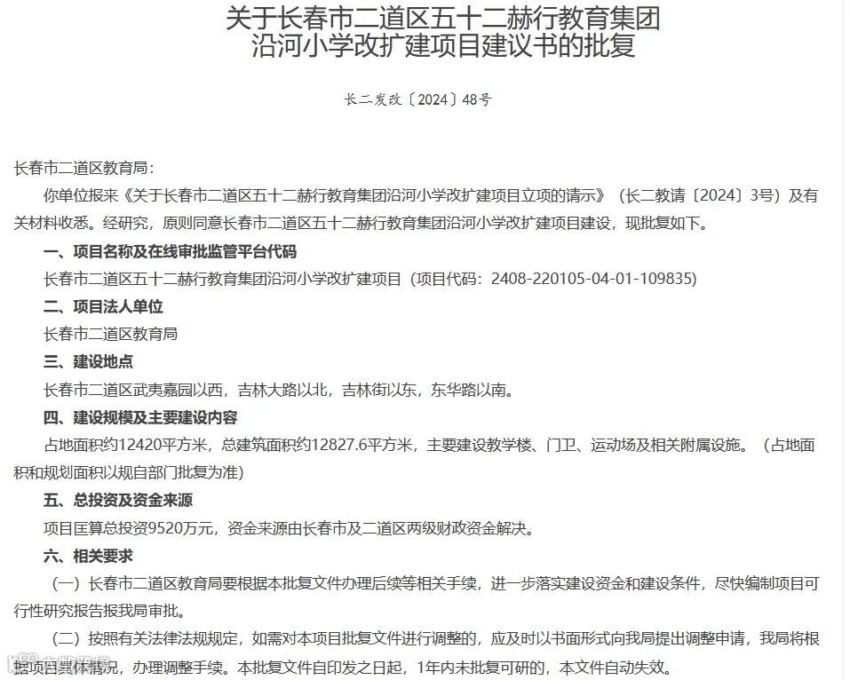
长春52赫行教育集团沿河小学位于长春市二道区武夷嘉园以西,吉林大路以北,吉林街以东,东华路以南。

学校预计总投资9520万元,占地面积约12420平方米,总建筑面积约12827.6平方米,主要建设教学楼、门卫、运动场及相关附属设施。

二道区铭新小学是新建学校,一所公办普通小学。学校地址位于二道区亨达街与东荣大路交会处,总占地面积29256平方米,总建筑面积12429.82平方米,规划中小学36个班,计划2026年建成并投入使用。


二道区长新小学是新建学校,一所公办普通小学。学校位于二道区长新东路与太和东街交会处,该学校2017年就有规划,直到2024年才有确切的建设消息。长新小学规划占地面积9994平方米,建筑面积7473.72平方米,规模为18个教学班,可容纳900人。计划开工日期2024年10月21日,计划竣工日期2026年9月30日。




注:家长可点开图片后扫描


