
近年来,化学竞赛热度持续攀升,吸引了不少同学参加。2025年即将到来,新一轮的备考也已经悄然开始。
对于有志参加2025化学竞赛的同学们来说,最新赛制是怎样的?如何备考呢?还有,化学竞赛究竟会考查哪些知识点?让橙果老师带大家来探究一番吧!

化学竞赛赛制
预赛
考试时间:一般在 3-6 月
考试形式:一般是理论笔试,各省自行命题
参加条件:高一、高二学生
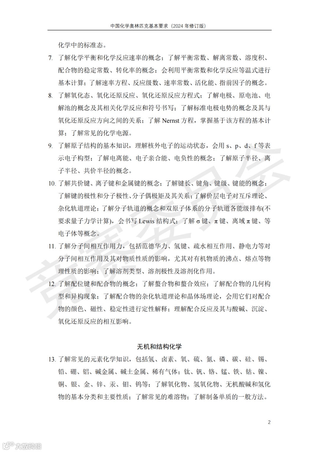
考查内容:主要考查无机、有机和部分结构的内容,多为高考题的拔高及少量竞赛题
初赛
考试时间:9 月
考试形式:理论笔试
参加条件:通过预赛选拔或获得初赛名额
考查内容:包括化学基本原理(含分析)、基础有机化学、无机元素与晶体结构
奖项设置:省一、省二、省三奖项
决赛
考试时间:11 月
考试形式:理论考试+实验
参加条件:获得省队名额
考查内容:命题范围参考《全国高中学生化学奥林匹克竞赛基本要求》中的决赛基本要求
奖项设置:设国家一等奖、二等奖、三等奖(即金牌、银牌、铜牌)
国家队选拔
考试时间:次年 3 月
考试形式:理论笔试 + 实验
参加条件:国家集训队成员
选拔队伍:选出 4 人组成IChO国家队
IChO
考试时间:次年 7 月
考试形式:理论笔试 + 实验
参加条件:IChO国家队成员
奖项设置:设金牌、银牌、铜牌
化竞初赛新规解读
重要通知📢:今年初赛在答案字数上有了明确限制,每道解释题的答案不得超过 20 个字,一旦超字便不能得分。
此要求会印在答题卷首页,各位同学千万要仔细阅读答题纸上第一页的注意事项,严格依照规则答题。
面对这一改动,橙果老师给同学们支几招:
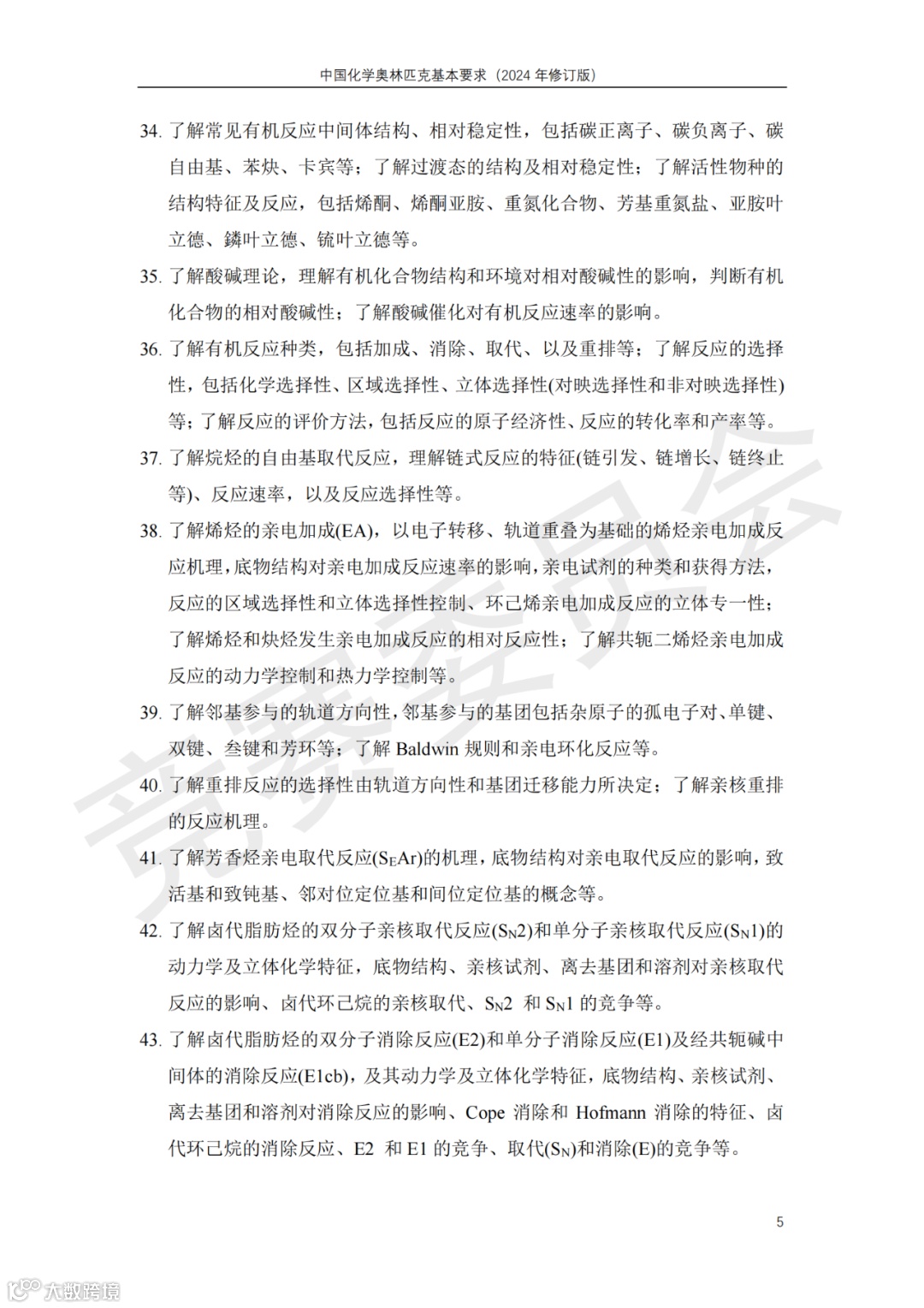
1
学习过程中,要把各知识板块的专业术语吃透,做到运用自如,精准的术语能让表述更简洁高效。
2
日常做题练习时,得学着精炼表述,养成用15个字以内回答问题的习惯,避免超字风险,又能突出重点。
3
审题务必仔细,做到洞悉出题者意图,作答时紧密围绕要点,用最简短清晰的话语回答。
以上就是应对此次调整的学习建议啦。接下来为大家呈上化学竞赛考试大纲,家长和同学们可以据此有针对性地展开学习备考哦。
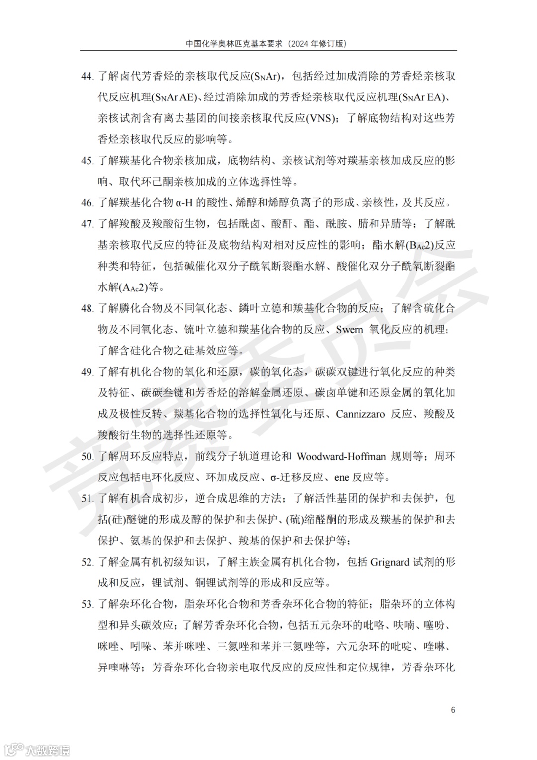
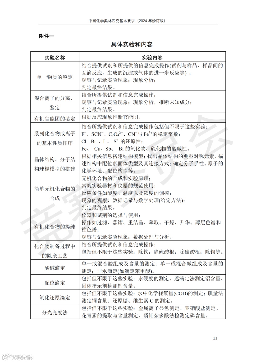
化学竞赛最新考纲
向上滑动阅览
2024已经结束,也意味着离化学竞赛预赛时间越来越近,同学们一定要好好准备~结合自身情况,合理规划竞赛学习,才能在后面的赛程中大展身手,争取一举夺金!




