
来自广西的鼎龙湾业主请向这里看齐
有关你们的利好消息来啦
请耐心往下看
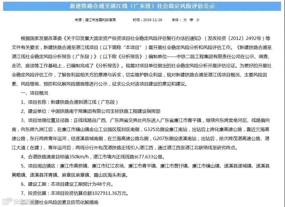
11月26日,湛江市发展和改革局发布了新建铁路合浦至湛江线(广东段)社会稳定风险评估公示▼

按照2019年9月2日公示消息,合湛铁路时速350公里/小时,广西境内新设车站2座,为北海北站和山口站,接入既有车站1座,为合浦站,新设线路所1个,为白水塘线路所▼

而到了11月26日,新建铁路合浦到湛江线(广东段)社会稳定风险分析进行公示▼
透露在广东境内将新增两个站点——廉江南站和遂溪南站,预计于2020年正式开工,2024年建成!
终于,廉江和遂溪人民家门口也要有高铁啦!以后出行就更加方便了!游客来湛江各大旅游景点游玩和鼎龙湾业主回家更方便快捷了!

新建铁路合浦到湛江线位于北部湾腹地——北海市和湛江市。合湛铁路是包海高铁通道沿海客专的重要一段,也是北部湾地区的城际骨干线路,与多条高铁线路相连通。


根据规划,未来包括合湛高铁在内将有5条高铁汇聚湛江(深湛、广湛、湛海、张海),湛江地处粤、琼、桂三省(区)交汇处,高铁将让湛江成为陆路枢纽城市,带动粤西片发展。

合湛铁路正线线路长64.022公里,湛江市境内正线线路长77.633公里。正线线路自广西、广东两省交界处向东进入广东省廉江市青平镇,继续向东跨卖皂河后、线路偏向南。
No.2019
五湖四海
售
五湖四海
K2019次
温暖的港湾
2019年12月05日
09:00开
02车018上铺
¥你猜
075932399992019鼎龙湾业主
07593239999
向东跨九洲江后,在廉江市横山镇金山工业园区规划区南侧,G325北侧设廉江南站,出站后上跨化廉高速公路,靠近兰海高速公路,东行两跨青年运河,经遂溪县城南侧,在兰海高速公路北侧,G207东侧设遂溪南站。

出站后,依次跨茂湛高速公路、湛江大道(在建)、青年运河后,两线分行外包茂湛铁路正线引入湛江西,通过湛江西至湛江北联络线至研究终点。

这样看来,合湛高铁通车后
从北海到湛江只需30分钟!
车程由2个多小时缩短至约半小时
将结束没有动车开行的局面

两广间的沿海地区将以高铁相连
形成广州—珠海—湛江—北海—南宁
这一新的沿海高铁通道
等合湛高铁建好
我们的出行就有更多的选择方式啦!
合湛高铁开通
对我们业主来说是不仅仅是个交通利好
毕竟届时到湛江、到鼎龙湾国际海洋度假区游玩的旅客
将大幅提升
家庭四季游、企业团建、同学聚会 、学生春游等等
人流量大,各种需求就越大
鼎龙湾的一线海景公寓需求量必将大大增加


广西
GUANGXI
鼎龙湾
LOONG BAY
据不完全统计,鼎龙湾在2018年到访客流量约164万,2019上半年客流量约150万;海洋主题公寓接待量也是异常火爆:
都说房地产短期看价格,中期看土地,远期看人口,鼎龙湾作为一个国际级的旅游度假区,自住投资两相。
合湛高铁的利好辐射,正吸引着越来越多广西及其他地区客户关注及前往体验,为他们带来度假投资新价值。
滨海度假生活近在眼前
心动不如行动
鼎龙集团岁末大回馈实现你滨海梦
▼
鼎龙湾岁末大回馈
买房送房,千万钜奖黄金业主

✦向南而行 · 向海而居✦
鼎龙集团岁末暖冬暖心之旅温暖启幕
依海而居,春暖花开,鼎龙集团岁末暖冬暖心之旅温暖启幕,予你一个23℃的暖冬归宿地。鼎龙集团以前瞻目光布局海洋文旅,择址海南对岸——湛江,沿粤西醉美一线海景,匠心打造鼎龙湾国际海洋度假区、鼎龙·天海湾温泉国际度假区两大滨海文旅项目,同享海南冬休资源,众多国际级缤纷配套满足全家人滨海度假梦想。
至今,鼎龙集团旗下项目已成为全国近300城业主旅居度假之选。岁末回馈,圆你海居梦,即日起至12月31日,鼎龙集团滨海度假双子星项目暖心巨献,3天2晚暖冬看房团火热召集中!

免责声明:
1、文章部分图文来源网络。
2、因编辑需要文字和图片之间亦无必然联系,仅供读者参考。
3、我们所转载的所有文章、图片、音频视频文件等资料版权归版权所有人所有,因非原创文章及图片等内容无法一一和版权者联系,如原作者或编辑认为作品不宜上网供大家浏览,或不应无偿使用,请及时通知我们,以迅速采取适当措施,避免给双方造成不必要的经济损失。
4、本网页如无意中侵犯了媒体或个人的知识产权,请联系我们,立即予以删除。


