
各设区市人力资源社会保障局、教育局、民政局、市场监督管理局:
现将《江苏省民办职业培训学校管理办法》印发给你们,请认真贯彻执行。
附件:江苏省民办职业培训学校管理办法
江苏省人力资源和社会保障厅
江苏省教育厅
江苏省民政厅
江苏省市场监督管理局
2022年1月26日
江苏省民办职业培训学校管理办法
第一章 总则与管理权限
第一条 为规范民办职业培训学校办学行为,促进职业技能培训事业高质量发展,根据《中华人民共和国民办教育促进法》《中华人民共和国民办教育促进法实施条例》《人力资源社会保障部在全国范围内推行“证照分离”改革全覆盖实施方案》《省政府关于印发江苏省深化“证照分离”改革进一步激发市场主体发展活力实施方案的通知》(苏政发〔2021〕47号)等相关法律法规和政策规定,结合我省实际,制定本办法。
第二条 本省行政区域内由国家机构以外的社会组织或者个人利用非国家财政性经费举办,面向社会开展技能人员职业资格、职业技能等级和专项职业能力等职业技能培训的民办职业培训学校,适用本办法。
第三条 设立民办职业培训学校应当符合本区域经济社会发展和人力资源市场需要,有利于职业技能培训资源合理布局和优化配置。
第四条 各级人力资源社会保障行政部门是民办职业培训学校的管理部门,按照属地管理和分级管理原则对民办职业培训学校进行监督检查和管理服务。各级人力资源社会保障行政部门应当依法规范和支持民办职业培训,保障民办职业培训学校依法办学、自主管理,引导支持民办职业培训学校提高质量、办出特色、创立品牌,满足多样化职业技能培训需求。
第五条 省人力资源社会保障行政部门负责制定全省民办职业培训学校的管理办法、设立标准,负责全省民办职业培训学校监督检查和综合管理工作,指导全省民办职业培训学校师资队伍建设和培训教材管理工作。
第六条 设区市人力资源社会保障行政部门负责制定本行政区域内民办职业培训学校管理政策,指导监督县(市、区)人力资源社会保障行政部门做好民办职业培训学校管理工作,组织开展民办职业培训学校师资培训、教学教研、培训课程和培训标准开发等工作。
第七条 县(市、区)人力资源社会保障行政部门负责本行政区域内民办职业培训学校的筹设、设立、分立、合并、变更及终止的审批工作,核发、变更《中华人民共和国民办学校办学许可证》(以下简称《办学许可证》),负责民办职业培训学校日常办学活动和培训质量的监督检查,负责民办职业培训学校招生广告、培训教材备案和检查工作,负责民办职业培训学校综合情况和财务状况统计工作,组织开展民办职业培训学校办学能力与诚信评估。
第八条 各地如需将民办职业培训学校行政审批权限移交当地行政审批局办理的,按有关法律法规规定的程序办理。由当地行政审批局审批的,行政审批局对审批行为、过程和结果负责,人力资源社会保障行政部门及时将获得办学许可的民办职业培训学校纳入监管范围,履行事中事后监管主体责任。当地行政审批局应当会同人力资源社会保障行政部门建立行政许可信息反馈机制,并在批准设立民办职业培训学校后5个工作日内将申请原始资料和许可结果转送同级人力资源社会保障行政部门,同时向同级教育行政部门备案,并按照“双公示”工作要求向社会公示公告。
第二章 设 立
第九条 本省行政区域内民办职业培训学校的设立、分立、合并、变更及终止审批实行告知承诺审批方式。举办者不愿承诺、无法承诺以及不适用告知承诺办理的审批事项,仍按一般程序办理。
举办民办职业培训学校应当符合《江苏省民办职业培训学校设立标准》(附件1,以下简称《设立标准》)规定的各项设立条件。民办职业培训学校举办者应当向拟设立民办职业培训学校所在地的县(市、区)人力资源社会保障行政部门或者行政审批局(以下简称审批机关)提出筹设或者正式设立申请。举办者可以自主选择设立非营利性民办职业培训学校或者营利性民办职业培训学校。
第十条 拟登记为社会服务机构的非营利性民办职业培训学校应当经审批机关同意,向同级社会服务机构登记管理机关申请学校名称核准。营利性民办职业培训学校的举办者可以通过企业名称申报系统或者在市场主体登记服务窗口自主申报学校名称,市场主体登记机关对申报通过的名称予以保留,保留期为1年。登记管理机关可以根据需要,征求审批机关关于学校名称的意见。审批机关应当向举办者提供学校名称查询服务。
第十一条 审批机关应当向举办者一次性书面告知行政许可的法律依据、许可条件、需要提交的材料、承诺事项、举办者承担的法律责任以及事中事后监管措施。
第十二条 举办者申请筹设民办职业培训学校应当提交以下申报材料:
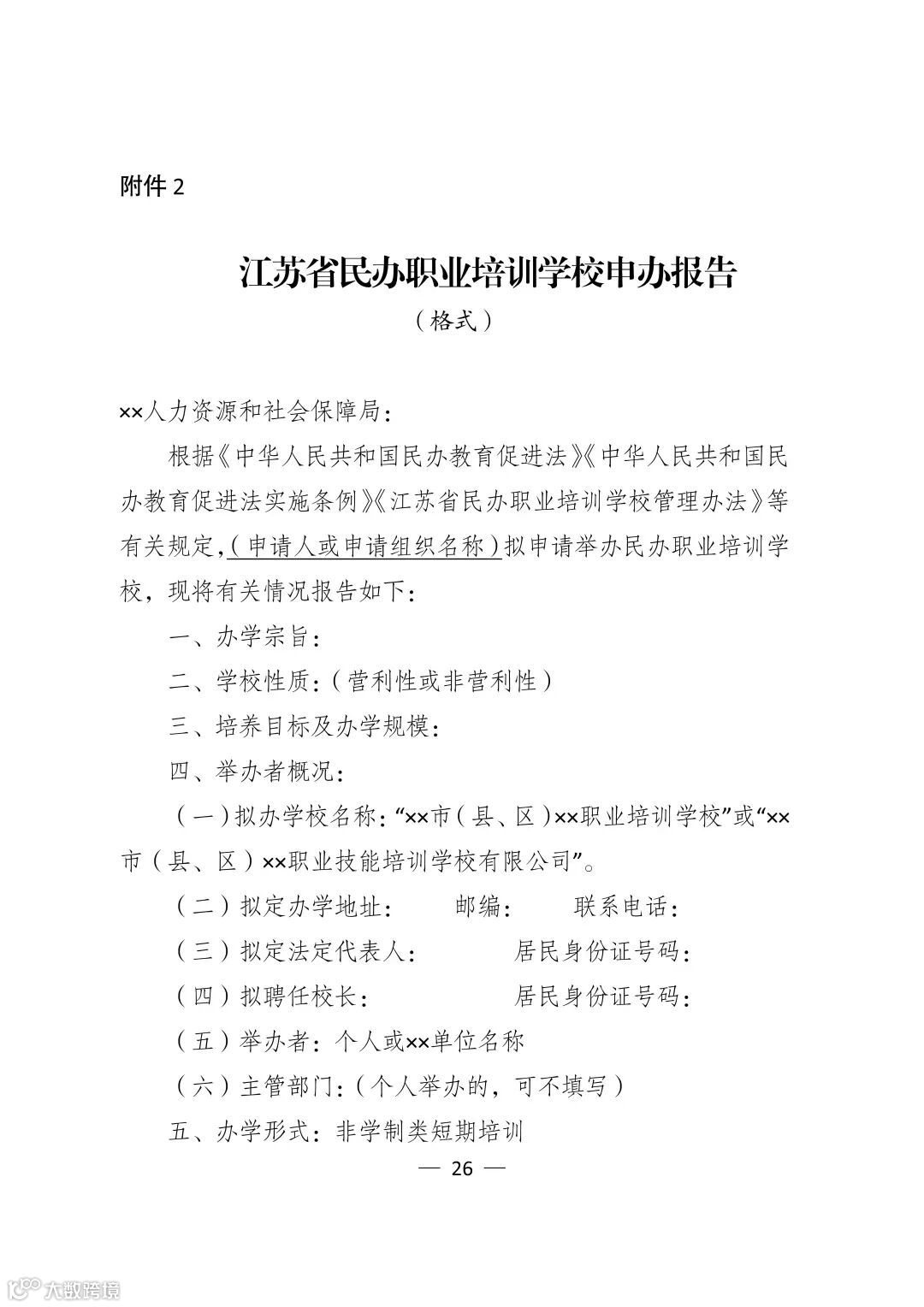
(一)申办报告和申请表(附件2、3)。
(二)举办者姓名、住址或者名称、地址及资质证明材料。
(三)办学资产来源、资金数额及有效证明文件,并载明产权;属捐赠性质的校产须提交捐赠协议,载明捐赠人的姓名、所捐资产的数额、用途和管理方法及相关有效证明文件。
(四)学校名称预核准的证明文件或者名称预留通知书。
审批机关应当自受理筹设申请之日起30日内以书面形式作出是否同意的决定。同意筹设的,发给筹设批准书。不同意筹设的,应当说明理由。筹设期不得超过3年。超过3年的,举办者应当重新申报。
民办职业培训学校在筹设期内不得招生。
第十三条 具备办学条件,达到《设立标准》的,举办者可以直接申请正式设立民办职业培训学校,应当提交以下申报材料:
(一)申办报告和申请表。
(二)举办者姓名、住址或者名称、地址。
(三)学校章程,首届学校理事会(董事会)或者其他决策机构组成人员名单。
(四)学校名称预核准的证明文件或者名称预留通知书(已批准筹设的,不再提交)。
(五)民办职业培训学校设立(分立、合并)承诺书(附件4)。
(六)举办涉及保安等特殊行业的培训项目且相关行业主管部门另有准入要求的,应当提交相关行业主管部门的审查同意文件。
第十四条 审批机关受理申请后,对提交材料及承诺事项进行形式审查,当场作出是否准予正式设立的决定。准予正式设立的,核发《办学许可证》,出具同意设立批复。不同意正式设立的,向举办者书面说明理由。审批机关在准予正式设立的行政许可作出后,应当在5个工作日内通过江苏省一体化政务服务平台等渠道向社会公示民办职业培训学校设立(分立、合并)承诺书。
第十五条 审批机关在作出准予办学的行政许可决定后3个月内,对举办者承诺的事项开展实地核验。有必要的,可以组织专家评审小组,根据《设立标准》进行评审并形成评审意见。专家评审小组组建及审核所需时间,不计入规定期限。达到承诺条件的,举办者可以继续开展办学活动。
第十六条 审批机关在核验中发现举办者存在故意造假作假骗取办学许可或者拒不配合核验致使不能确定是否满足办学许可等行为的,审批机关应当撤销许可决定,注销《办学许可证》。
举办者未完全满足办学条件的,审批机关应当责令其限期整改,视情节给予不超过3个月的整改期限,整改期内不得招收新学员,整改后仍未达到许可条件的,审批机关应当撤销许可决定,注销《办学许可证》。
审批机关应当将核验中发现的举办者相关失信行为记入举办者信用档案。
第十七条 举办者按照一般程序申请正式设立民办职业培训学校,除需提交本办法第十二条和第十三条(三)(六)项规定的材料外,还应当提交以下材料:
(一)筹设情况报告(已批准筹设的)。
(二)法定机构出具的注册资金验资报告、用于办学的固定资产有效证明文件,用作办公、培训的场所产权证明或者租赁合同及产权证明,建筑和消防安全证明材料,培训设施设备清单及证明材料。
(三)校长、教师、财会人员的资格证明文件。
审批机关自受理申请之日起3个月内,根据《设立标准》,按照《江苏省民办职业培训学校设立评分细则》(附件7),组织专家评审小组进行现场评估打分,根据评分结果以书面形式作出是否准予正式设立的决定,并送达举办者。
第十八条 举办者取得《办学许可证》后,按照《江苏省民办学校分类登记实施细则》(苏教规〔2018〕3号)等有关规定,依法依规到登记管理机关办理法人登记,并到有关单位办理银行开户、税务登记等手续。正式批准设立的非营利性民办职业培训学校,符合社会服务机构登记管理相关规定的到民政部门登记为社会服务机构,由人力资源社会保障行政部门承担业务主管部门职责。营利性民办职业培训学校到市场主体登记机关办理企业法人登记。未完成法人登记的不得开展招生业务。
第十九条 《办学许可证》是民办职业培训学校开展职业技能培训的合法凭证,有效期不超过3年,正、副本具有同等法律效力。《办学许可证》正本应当在学校显著位置放置,副本在审批和管理机关监督、检查、办理相关手续及开展业务时使用。未取得《办学许可证》的社会组织或者个人不得面向社会宣传招生并举办职业技能培训。不得伪造、变造、买卖、出租、出借《办学许可证》,《办学许可证》遗失或者损毁的应当及时向原审批机关申请补办,证书编号不变。
第二十条 民办职业培训学校应当在《办学许可证》有效期内开展职业技能培训,《办学许可证》有效期届满且继续开展办学的,应当在《办学许可证》有效期届满30日前向原审批机关申请办理,对许可期内无违法违规行为的,审批机关应当予以换发新证。《办学许可证》有效期届满且不再办学的,应当在《办学许可证》有效期届满30日前主动向原审批机关申请办理终止办学许可。
第三章 变更与终止
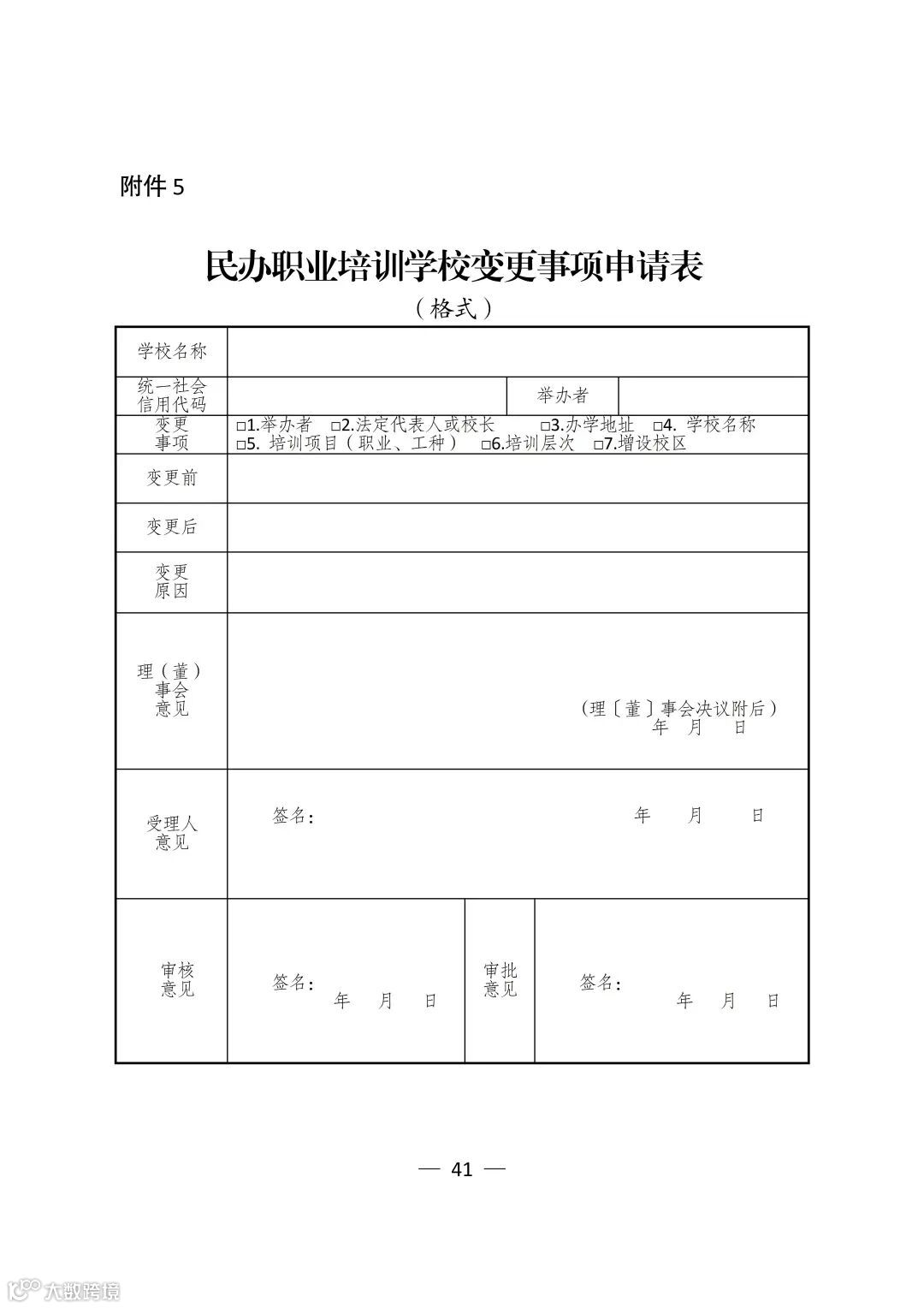
第二十一条 民办职业培训学校申请变更举办者、法定代表人或校长、办学地址、学校名称、培训项目(职业、工种)和培训层次以及申请合并、分立、增设校区或设立分校的,应当向原审批机关申请。
第二十二条 民办职业培训学校申请变更举办者、法定代表人或校长的,应当提交以下申报材料:
(一)变更事项申请表(内容应当包含理事会〔董事会〕或者其他决策机构决议书)(附件5)。
(二)《办学许可证》正、副本。
(三)变更后的举办者、法定代表人或校长的基本情况及相关证明材料(变更举办者还需提供具有资质的会计师事务所出具的资产、财务清算报告和审计报告,在培学员安置方案)。
(四)变更事项承诺书(附件6)。
第二十三条 民办职业培训学校在原审批机关行政区域内申请变更《办学许可证》地址的,应当提交以下申报材料:
(一)变更事项申请表(内容应当包含理事会〔董事会〕或者其他决策机构决议书)。
(二)《办学许可证》正、副本。
(三)新注册地址的资质证明材料。
(四)变更事项承诺书。
第二十四条 民办职业培训学校申请变更学校名称的,应当提交以下申报材料:
(一)变更事项申请表(内容应当包含理事会〔董事会〕或者其他决策机构决议书)。
(二)拟变更学校名称预核准的证明文件或者名称预留通知书。
(三)《办学许可证》正、副本。
(四)变更事项承诺书。
第二十五条 民办职业培训学校申请变更(含增设)培训项目(职业、工种)和培训层次的,应当提交以下申报材料:
(一)变更事项申请表(内容应当包含理事会〔董事会〕或者其他决策机构决议书)。
(二)《办学许可证》正、副本。
(三)《设立标准》中所涉及到的有关拟变更(增设)的培训项目(职业、工种)和培训层次的资质证明材料。其中,增设创业或者其他技能类培训项目的,应当提交人力资源社会保障部门备案同意材料;增设安全生产培训或者特种作业人员安全技术培训项目的,应当提交行业管理部门核实证明材料。
(四)变更事项承诺书。
第二十六条 民办职业培训学校在原审批机关行政区域内增设校区,按照向原审批机关申请地址变更办理。申请增设校区的民办职业培训学校应当具有较强办学实力,信用状况良好。校区应当符合《设立标准》相关规定条件,配备符合条件的专职负责人及相应管理人员,其办学活动由民办职业培训学校统一实施并承担责任。非营利性民办职业培训学校不得跨行政区域增设校区。营利性民办职业培训学校可以跨行政区域增设校区,向拟增设地区审批机关提出办学许可申请,并报原审批机关备案。营利性民办职业培训学校增设校区应当按照市场监管部门的规定进行分公司登记。
第二十七条 非营利性民办职业培训学校不得设立分校。营利性民办职业培训学校可以设立分校,设立分校应当向分校所在地审批机关单独申请办学许可,报原审批机关备案,并到市场主体登记机关办理法人登记。分校应当符合《设立标准》规定的各项设立条件。
第二十八条 审批机关受理本章上述变更事项申请后,对提交材料及承诺事项进行形式审查,作出是否准予变更的决定,向社会公示,并在后期工作中加强检查核实。不同意变更的,向申请者书面说明理由。变更事项涉及法人登记证书内容的,民办职业培训学校应当向登记管理机关申请变更。
第二十九条 民办职业培训学校可以进行合并、分立,但不同法人属性的民办职业培训学校不得合并,且不得分立为不同法人属性的学校。民办职业培训学校合并、分立的,应当做好财务清算,制定应急工作方案、预案,妥善安置学生后,向原审批机关提出申请,按照新设立民办职业培训学校的程序办理。
第三十条 民办职业培训学校有下列情形之一的,应当终止办学:
(一)根据学校章程规定要求终止,并经审批机关批准的。
(二)被吊销《办学许可证》或者《办学许可证》有效期届满未延续的。
(三)因资不抵债无法继续办学的。
(四)无实际招生、办学行为,《办学许可证》到期后自然废止的。
(五)法律法规规定的其他应当终止的情形。
终止办学可以由民办职业培训学校向原审批机关自行申请办理,也可以由原审批机关依法进行终止。
第三十一条 民办职业培训学校终止办学时,应当制定实施方案和应急工作预案,妥善解决在职员工劳动关系问题,稳妥安置在校学生,并依法进行财务清算、债务清偿和剩余财产分配,清算期间不得开展清算以外的活动。
第三十二条 非营利性民办职业培训学校终止办学并清偿债务后的剩余财产,依照相关法律法规或者学校章程规定,捐赠给其他非营利性民办职业培训学校继续办学。原审批机关应当将准予终止办学或者吊销《办学许可证》的决定抄送同级登记管理机关,向同级人力资源社会保障行政部门备案,并向社会公示。审批机关、业务主管单位应当指导督促非营利性民办职业培训学校及时申请注销登记。
第三十三条 依法终止的营利性民办职业培训学校,由原审批机关收回其《办学许可证》并给予注销,由营利性民办职业培训学校向市场主体登记机关申请办理注销登记。原审批机关应当将准予终止办学或者吊销《办学许可证》的决定抄送市场主体登记机关,向同级人力资源社会保障行政部门备案,并向社会公示。
第四章 组织管理与能力建设
第三十四条 民办职业培训学校应当坚持和加强中国共产党领导,坚持社会主义办学方向,坚持社会主义核心价值观,按照党章规定成立党组织,贯彻党的方针政策,开展党的活动。学校党组织依照相关法律法规参与学校重大决策并实施监督。
第三十五条 民办职业培训学校应当按照国家和省有关法律法规不断健全各类管理制度,依法履行安全管理、资金和财产管理、教学教研活动管理主体责任,加强消防、建筑、卫生、防疫、环保等安全和卫生管理,建立应急处置机制,配备安全管理人员,落实安全防范措施。
第三十六条 民办职业培训学校应当按照许可的范围开展办学活动,不得开展或者联合举办学制学历教育,不得开展文化学科培训、文化艺术辅导、学历考试辅导、医疗美容培训等其他培训活动,不得以民办职业培训学校名义代理学历提升等不在职业技能培训范围内的事项。鼓励民办职业培训学校在全省范围内采取校企合作、送教上门等形式,开展企业职工培训工作,参与和帮助企业开发针对性强的培训课程、教学计划并组织实施。
第三十七条 民办职业培训学校应当规范教师管理,对拟招聘教师进行违法犯罪信息查询,与招用教师签订书面劳动合同,明确双方权利义务,并对教师岗位及其职责要求、师德和业务考核办法、福利待遇、培训和继续教育等事项作出约定。鼓励创新教师聘任方式,从其他院校、企业或者机构引进具有相关教学或者工作经验、职业技能水平的人员。
第三十八条 各设区市人力资源社会保障行政部门应当建立民办职业培训学校师资培训基地,对经基地培训并考核合格的教师核发《江苏省民办职业培训学校教师培训合格证》,证书在省内通用。民办职业培训学校应当建立教师培训和能力提升制度,鼓励教师按规定申报技工院校教师专业资格,定期组织开展教师培训,其中新聘任教师经培训合格后方可正式授课,在岗教师每2年参加培训不得少于1次。每次培训时间不得少于120课时,培训内容包括教育学和心理学理论、教学技能和教师职业素养等。
第三十九条 民办职业培训学校应当配备财务管理人员,按照《会计法》和国家会计制度进行会计核算,编制财务会计报告。每个会计年度结束,应当委托会计师事务所对年度财务报告进行审计,依法公开审计报告。非营利性民办职业培训学校的举办者不得取得办学收益,学校办学结余全部用于办学。营利性民办职业培训学校的举办者可以取得办学收益,学校办学结余依照《公司法》等有关法律法规处理。
第四十条 民办职业培训学校应当保障持续稳定的经费投入,用于学校基础设施建设与维护、教学实训设备购置与更新、师资队伍建设、培训项目(职业、工种)与培训课程开发等,不断改善办学条件,提升培训能力。
第四十一条 民办职业培训学校应当制定学员管理办法和学籍管理制度,建立学籍档案,实施实名制管理,对每位学员的培训、取证和就业情况进行全过程记录,使用省人社一体化信息平台,如实准确报送培训信息,建立健全培训台账,确保信息可查询可追溯。
第四十二条 民办职业培训学校应当与学员签订培训协议,明确双方权利义务,明确培训项目(职业、工种)、培训课程、培训层次、培训形式、培训时间、取得证书、收费项目、收费标准及退费规则等内容。
第四十三条 民办职业培训学校应当合理确定收费项目和收费标准,主动如实对学员和社会进行公开,并接受有关部门的监管。学员与民办职业培训学校因为学费等问题发生纠纷时,由双方按照培训协议协商解决,协商不成的,通过民事诉讼方式解决争议。
第四十四条 民办职业培训学校应当规范招生行为,维护学员合法权益。按照《中华人民共和国民办教育促进法》等相关法律法规的规定,发布招生简章和广告。招生简章和广告应当在发布前向所在县(市、区)人力资源社会保障行政部门备案,如有修改应重新备案。招生简章和广告应当如实准确说明学校、培训、收费、取证、就业等有关信息,不得以其他院校名义进行招生,不得开展虚假宣传和恶性竞争。
各地人力资源社会保障行政部门应当为外地的民办职业培训学校在本地招生提供平等待遇,不得设置跨区域招生障碍,实行地区封锁。
第四十五条 民办职业培训学校应当根据办学条件和办学能力,合理设立培训项目(职业、工种)和培训规模,履行招生简章与广告中的承诺,按照与培训项目(职业、工种)相对应的国家职业标准(行业企业评价规范)或者相关培训要求,组织开展培训,确保培训质量。
第四十六条 各级人力资源社会保障行政部门应当建立健全激励保障机制,对为职业技能培训工作作出突出贡献的民办职业培训学校和个人给予奖励,按照民办职业培训学校年度办学能力和诚信评估结果确定不同等次的民办职业培训学校,并分类给予其支持政策。
第四十七条 各级人力资源社会保障行政部门应当建立民办职业培训学校管理档案,将区域内民办职业培训学校的审批、变更及日常监管等情况记入档案。
第五章 监督检查与法律责任
第四十八条 各级人力资源社会保障行政部门应当依据国家和省有关法律法规及政策规定,按照“双随机、一公开”和“互联网+监管”原则,加强民办职业培训学校行政许可事中、事后监管,进行日常巡检。检查中发现学校不再具备办学条件或者达不到《设立标准》的,审批机关不予延续办学许可;同时,学校应当主动向原审批机关申请终止办学。
第四十九条 建立健全民办职业培训学校办学能力和诚信评估制度,各县(市、区)人力资源社会保障行政部门应当按照《江苏省民办职业培训学校办学评估细则》(附件8),每年组织或者委托第三方机构开展评估,并将评估结果向所在设区市人力资源社会保障行政部门报备。民办职业培训学校每年据实填写报送办学能力和诚信评估报告书。各设区市人力资源社会保障行政部门应当每年向省人力资源社会保障行政部门报送民办职业培训学校发展情况综合评估报告。
第五十条 各地人力资源社会保障行政部门应当建立健全民办职业培训学校诚信管理制度,各县(市、区)人力资源社会保障行政部门应当将民办职业培训学校的违法违规行为纳入诚信记录,制定诚信清单,并报送所在设区市人力资源社会保障行政部门。设区市人力资源社会保障行政部门应当统一建立辖区内民办职业培训学校诚信档案,依托省人社一体化信息平台和当地公共信息服务平台向社会公布民办职业培训学校信用状况。对民办职业培训学校失信行为进行联合信用惩戒,对承诺事项违反诚信原则的,视情况给予吊销办学资质、停业整顿等惩戒。
第五十一条 民办职业培训学校举办者及实际控制人、决策机构或者监督机构组成人员有《中华人民共和国民办教育促进法实施条例》第六十二条规定情形之一的,由县级以上人力资源社会保障行政部门或者其他有关部门依据职责分工作出相应行政处理处罚,构成犯罪的,依法追究刑事责任。
第五十二条 民办职业培训学校有《中华人民共和国民办教育促进法实施条例》第六十三条规定情形之一的,由县级以上人力资源社会保障行政部门或者其他有关部门依据职责分工,依照《中华人民共和国民办教育促进法》第六十二条规定给予相应行政处理处罚,构成犯罪的,依法追究刑事责任。
第五十三条 民办职业培训学校有《中华人民共和国民办教育促进法》第六十二条或者《中华人民共和国民办教育促进法实施条例》第六十三条规定的违法情形的,由县级以上人力资源社会保障行政部门或者其他有关部门依据职责分工对学校决策机构负责人、校长及直接责任人给予相应行政处理处罚。
同时举办或者实际控制多所民办职业培训学校的举办者或者实际控制人违反《中华人民共和国民办教育促进法实施条例》规定,对所举办或者实际控制的民办职业培训学校疏于管理,造成恶劣影响的,由县级以上人力资源社会保障行政部门或者其他有关部门依据职责分工作出相应行政处理处罚。
第五十四条 社会组织和个人擅自举办民办职业培训学校或者在民办职业培训学校筹设期内招生的,由县级以上人力资源社会保障行政部门或者其他有关部门依据职责分工责令限期改正,整改期内不得招收新学员;符合《设立标准》的,可以补办审批手续;逾期仍达不到办学条件的,责令停止办学,造成经济损失的,依法承担赔偿责任。
第五十五条 县(市、区)人力资源社会保障行政部门作出停业整改、取消职业(工种)培训资质或者注销、吊销《办学许可证》决定的,应当将处罚决定抄送同级审批机关备案,并向社会公开。鼓励各地建立多部门联席会议制度,加强民办职业培训学校联合监管。
第六章 附 则
第五十六条 本办法涉及申报材料及承诺书,均为一式三份,具有同等法律效力,分别由行政审批局、人力资源社会保障行政部门、申请人本人存档或者留存。
第五十七条 本办法由江苏省人力资源和社会保障厅负责解释。
第五十八条 本办法自2022年4月1日起实施,2014年6月6日发布的《江苏省民办职业培训学校管理办法(试行)》同时废止。
附件1
江苏省民办职业培训学校设立标准
在本省行政区域内设立民办职业培训学校,应当符合下列条件。
一、举办者
国家机构以外的社会组织或者自然人可以单独或者联合举办民办职业培训学校。国家机关工作人员不得举办或者参与举办民办职业培训学校。举办者应当坚持社会主义办学方向并具备相应条件。
(一)法人。具有中华人民共和国法人资格。信用状况良好,未被列入有关经营(运营)异常名录或者严重违法失信单位名单,无不良记录。法定代表人有中华人民共和国国籍,在中国境内定居,信用状况良好,无犯罪记录,有政治权利和完全民事行为能力。
(二)自然人。有中华人民共和国国籍,在中国境内定居。信用状况良好,无犯罪记录或者教育培训领域不良从业记录。有政治权利和完全民事行为能力。
(三)联合办学者。两个以上国家机构以外的法人或者自然人联合举办民办职业培训学校,应当签订联合办学协议,明确办学宗旨、培养目标以及各自权利义务和争议解决办法等内容。联合办学者出资计入民办职业培训学校注册资本或者开办资金的,应当明确各自计入注册资本或者开办资金的出资数额、方式以及相应比例。
二、名称
(一)民办职业培训学校只能使用一个名称,其外文名称应当与中文名称语义一致。学校名称应当符合相关法律法规,不得损害社会公共利益,不得含有中国、中华、全国、国家、中央、国际、世界、全球等字样。
(二)申请设立非营利性民办职业培训学校的,其名称应当符合《民办非企业单位登记管理暂行条例》《民办非企业单位名称管理暂行规定》等法规规章的规定。非营利性民办职业培训学校的名称,依次由行政区划名称、字号(两个以上汉字组成)、业务领域、组织形式等四部分组成,如:“××市(县、区)××职业培训学校”。
(三)申请设立营利性民办职业培训学校的,其名称应当符合《公司登记管理条例》《企业名称登记管理规定》等法规规章和国家市场监督管理总局、教育部、人力资源社会保障部有关营利性民办学校名称登记管理方面的相关规定。如:“××市(县、区)××职业技能培训学校有限公司”。
(四)本标准实施前设立的民办职业培训学校,其名称根据国家和本省有关规定命名的,可以继续沿用。
三、章程
民办职业培训学校应当依法制定章程,将章程向社会公示,举办者根据章程规定的权限和程序,参与办学和管理活动。学校修订章程应当事先公告,征求利益相关方意见。完成修订后,报审批机关、主管部门备案或者核准。章程应当载明下列事项:
(一)学校的名称、住所、办学地址、法人属性。
(二)举办者的权利义务,举办者变更、权益转让的办法(非营利性民办职业培训学校仅需载明举办者权利义务)。
(三)办学宗旨、发展定位、层次、类型、规模、形式等。
(四)学校开办资金、注册资本,资产的来源、性质等。
(五)理事会(董事会)或者其他形式决策机构和监督机构的产生方法、人员构成、任期、议事规则等。
(六)学校党组织负责人或者代表进入学校决策机构和监督机构的程序。
(七)学校的法定代表人。
(八)学校自行终止的事由,剩余资产处置的办法与程序。
(九)章程修改程序。
四、组织机构
(一)中国共产党基层组织。民办职业培训学校应当做到党的建设同步谋划、党的组织同步设置、党的工作同步开展,确保学校始终坚持社会主义办学方向。
(二)决策机构。按照相关法律法规及规章规定,设立理事会(董事会)或者其他形式的决策机构,决策机构成员由举办者或者其代表、校长(行政负责人)、党组织负责人和教职工代表等组成,设理事长(董事长)一人。决策机构负责人应当具有良好的信用情况,无故意犯罪或者教育培训领域不良从业记录,有中华人民共和国国籍,在中国境内定居,具有政治权利和完全民事行为能力。
(三)执行机构。按照相关法律法规和规章规定,建立以校长(行政负责人)为主要负责人的执行机构,校长(行政负责人)依法行使教育教学和行政管理权。
(四)监督机构。依法建立相应的监督机构。
五、管理制度
按照相关法律法规和规章的要求,制定并完善行政管理、教学管理、安全管理、员工管理、学员管理、档案管理、资产和财务管理、收费和退费管理、设施设备管理、教师培训及考核等制度。
六、法定代表人、校长(行政负责人)及主要管理人员
(一)法定代表人。法定代表人依法应当由学校决策机构负责人或者校长(行政负责人)担任,应当具有中华人民共和国国籍,在中国境内定居,信用状况良好,无犯罪记录,有政治权利和完全民事行为能力。
(二)校长(行政负责人)。聘任专职校长(行政负责人)负责学校日常培训和管理,校长(行政负责人)除了熟悉相关法律法规及培训规律外,还应当具备以下条件:有中华人民共和国国籍,在中国境内定居;有政治权利和完全民事行为能力,信用状况良好,身体健康,年龄一般不超过70周岁;具有大学专科及以上学历或者技工院校高级工班及以上毕业,中级及以上专业技术职务任职资格或者三级及以上国家职业资格(技能等级),5年以上相关教育、培训管理经验。
(三)教学管理人员。配备专职教学管理人员,专职教学管理人员应当具有大学专科及以上学历或者技工院校高级工班及以上毕业,中级及以上专业技术职务任职资格或者三级及以上职业资格(技能等级),2年以上相关工作经历。配备与培训项目相适应的从事职业指导和就业服务的专兼职工作人员。
(四)财务管理人员。按照相关规定配备具有从事会计工作所需要的专业能力的会计人员,会计和出纳不得兼任。
(五)安全管理人员。按照相关规定配备安全管理人员,履行安全监管职责,落实安全防范措施。
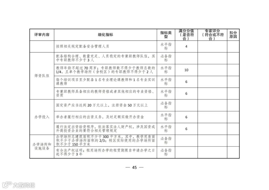
七、师资队伍
(一)民办职业培训学校应当根据所开设的培训项目及规模,配备结构合理、数量充足、人员稳定的专兼职教师队伍,其中专职教师不少于3人。教师年龄不超过70周岁。专职教师数不得少于教师总数的1/4,且单个教学场所(含校区)的专职教师不得少于2人。每个培训项目,至少配备1名专业理论课教师和1名专业实训课教师。
(二)民办职业培训学校所聘任的专兼职教师,应当具备相应的教师资格或者其他相应的专业资格、资质。
(三)专业理论课教师应当具有相关专业大学本科及以上学历或者技工院校技师班毕业,相关职业(工种)职业资格(技能等级)或者相关专业技术职务任职资格。
(四)专业实训课教师应当具有相关专业大学专科及以上学历或者技工院校高级工班及以上毕业,相关职业(工种)三级及以上职业资格(技能等级)或者相关专业中级及以上专业技术职务任职资格。专业实训课教师的职业资格(技能等级)应当不低于所执教的职业(工种)等级。
(五)开展国家发布的新职业培训且暂无国家职业标准的,应当配备相近专业的专业理论课教师和专业实训课教师,教师资质按照(三)(四)所明确的要求进行配备。
(六)民办职业培训学校聘任公办学校教师应当经其所在学校书面同意;聘任外籍教师,应当符合国家有关规定。
(七)中小学、幼儿园在职教师、被纳入“校外培训机构从业人员黑名单”管理及受到剥夺政治权利或者故意犯罪受到有期徒刑以上刑事处罚的人员,不得担任民办职业培训学校教师。
八、办学投入
(一)举办者应当按照相关法律法规的规定,履行相应的出资义务,及时足额实缴开办资金。学校存续期间不得抽逃出资,不得挪用办学经费。固定资产应当达到20万元以上,注册资金50万元以上。以国有资产参与举办民办职业培训学校的,应当符合国家有关国有资产监督管理的规定,外商投资企业以及外方为实际控制人举办的,应当符合国家有关外商投资的规定。
(二)举办者的办学投入应当履行法定出资验资程序。其中,举办者以货币资产出资的,应当提供具有资质的验资机构出具的验资报告;举办者以自有土地使用权以及房屋产权、培训设施设备以及图书资料等财物、知识产权和商标商誉等无形资产作为办学出资的,应当由具有资质的资产评估机构评估并出具评估报告,由具有资质的验资机构依据评估报告出具验资报告,且符合登记管理机关规定的出资比例要求。
(三)举办者应当将货币、土地使用权、房屋及知识产权等所有办学投入及时过户到民办职业培训学校名下,依法落实法人财产权。法律法规对民办职业培训学校出资另有规定的,从其规定。
九、办学场所和设施设备
申请设立民办职业培训学校,应当避开可能危及学员人身安全的场所。居民住宅和存在安全问题的建筑不得作为民办职业培训学校的注册及办学场所。举办者以自有场所办学的,应当提供办学场所的房屋产权证明材料;以租用场所办学的,应当提供具有法律效力的租赁合同及房屋产权证明,租赁期限自申请办学之日起不得少于3年。办学场所应当符合消防、建筑、卫生、防疫、环保等安全要求。
(一)场所面积要求。法人注册地实际使用的办学场所总建筑面积不少于300平方米,其依法设立的校区实际使用的办学场所面积不少于150平方米。其中,教学用房面积不少于办学场所面积的2/3。
(二)建筑和消防等安全要求。办学场所必须符合国家规定的建筑和消防要求。招收寄宿学员的民办职业培训学校,其向学员所提供的宿舍,还应当具备必要的医疗卫生及安全保障条件。从事食品相关培训以及向学员提供餐饮服务的民办职业培训学校,应当取得相关食品经营许可等证照。
(三)设施设备要求。应当按照基本技能培训不出校门的原则,配备与培训项目(职业、工种)、培训形式、培训规模相适应的教学及实训设施设备,实训工位设置应当充足,实训设备应当保证2-6人一台(套)。需要租赁大型贵重设施设备的,应当签订租赁协议,且租赁期自申请办学之日起不少于3年。开设社会通用性技能培训项目的,其设施设备应当达到相应职业(工种)的设置标准要求。
十、培训项目、课程及教材
(一)民办职业培训学校所开展的培训项目,应当符合国家及本省有关规定,具有明确的培养目标,不得违背教育规律和学员身心发展规律。
(二)应当具有与培训项目(职业、工种)相对应的教学(培训)计划、大纲。从事职业资格和职业技能等级培训的民办职业培训学校,其所制定的培训计划及培训大纲,应当符合国家职业标准(行业企业评价规范)的相关要求。
(三)应当选用与其培训项目及培训计划相匹配的教材,所有教材应当报当地县(市、区)人力资源社会保障行政部门备案,且举办者应当对所使用教材的合法性、合规性以及自愿接受主管部门检查等作出书面承诺。涉及引进教材的,应当严格遵守国家出版物进口管理的有关规定,不得违反宪法法律、危害国家安全、破坏民族团结、宣扬邪教迷信。
(四)以互联网等信息网络方式提供教学服务的,除应当符合本标准规定的条件外,还应当符合国家及本省有关信息网络方面的相关规定。
十一、其他条件
(一)民办职业培训学校基本办学规模应当不低于200人。
(二)举办涉及保安等特定行业培训项目的民办职业培训学校,相关行业主管部门有特定准入规定的,从其规定。
附件2


附件3









附件4




附件5

附件6

附件7




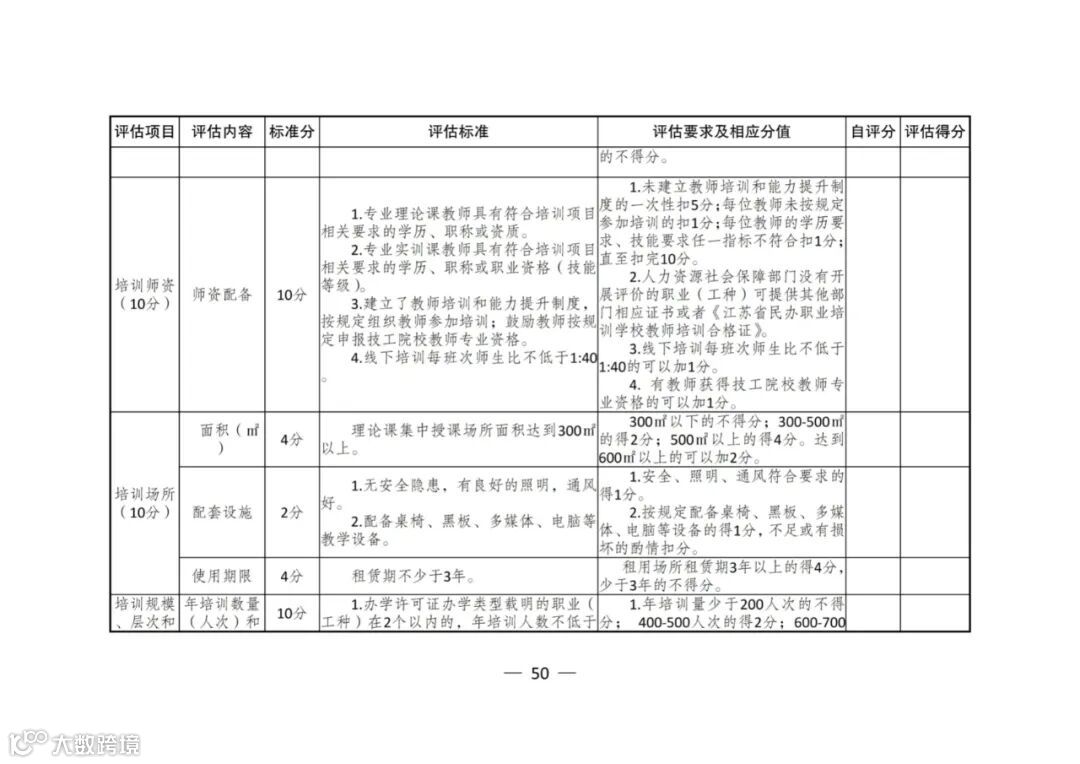
附件8







办理人社业务
就上“江苏智慧人社”小程序👇
来源:职业能力建设处(技工院校管理处)
编辑 审核 发布:宣传中心
我知道你在看哟

