
南京 | 创新多元化解争议举措 共谱和谐劳动关系华章

南京市劳动人事争议仲裁委员会近日召开兼职仲裁员工作会议,对上半年调解仲裁工作进行了通报讲评,对当前劳动关系领域面临的新形势新问题进行深入分析,并就兼职仲裁员如何更好履职尽责、提升办案质效进行了交流发言。
下一步,将着眼调解仲裁规范化、标准化、专业化和智能化建设,重点从四个方面加强兼职仲裁员队伍建设:一是进一步提高政治站位,践行为民理念,实现法律效果和社会效果“双统一”;二是加强交流合作,深化多元化解,推动专业队伍和社会资源“双结合”;三是强化学习培训,注重加强管理,做到办案质量和办案效率“双提升”;四是公正办案,严格廉洁自律,达到劳动者和用工单位“双维护”。
延伸阅读
无锡 | 全省领跑!“苏岗贷”助企稳岗扩岗1.5万个!

无锡市人社局与首批试点银行中国银行无锡分行有效落实“苏岗贷”金融产品,对上年用工未减少、当年用工在20人以上且未裁员,并依法参加社会保险的民营企业精准投放低息信用贷款,重点向中小微企业和实体经济倾斜,缓解企业“融资难”“融资贵”等突出问题。
政银紧密合作
无锡市人力资源和社会保障局与中国银行无锡分行联合印发《“苏岗贷”稳岗扩岗助企纾困联合行动方案》(锡人社发〔2022〕32号),明晰双方工作职责、推进方式,为全面开展“苏岗贷”业务奠定良好基础。人社部门及时筛选比对我市符合“苏岗贷”要求的企业,经省人社厅审核批复后建立无锡企业名录库,并做好业务衔接和沟通工作。
全域宣传覆盖
发动各市(县)区人社部门,充分利用网站、微信公众号等宣传媒介和公共就业服务载体,广泛开展“苏岗贷”宣传工作。通过电话沟通、上门服务等形式,扩大“苏岗贷”企业宣传面和知晓度。
扁平化沟通衔接
面对面洽谈对接
鼓励无锡中行各分支机构通过联络挂牌、设立专窗等形式,在公共就业服务场所开展“苏岗贷”集中洽谈对接。根据企业需求,组织“苏岗”直通车银企对接活动。由人社部门牵头组织银企对接会,开展政策推介和业务洽谈,提升对接成效。
延伸阅读
常州 | 成立首家数字经济区域性劳动人事争议调解组织
近日,全省首家数字经济区域性劳动人事争议调解组织在常州数字经济产业园成立。
典型创建作示范
致力维护好企业和职工双方的合法权益,为数字经济健康发展保驾护航。同时以增点、延线、扩面相结合的方式,不断在行业、商圈、企业培育多元化的劳动人事争议调解组织,真正将纠纷预防和化解送进商圈、社区、企业。
二
完善机制促成效
一是搭平台。依托区、街道、园区三方阵地,构建产业园劳动人事争议专业预防化解平台。二是建队伍。由区劳动人事争议仲裁院进驻指导,结合所属街道劳动人事争议调解中心力量,同时配备经济开发区产业社区、派出所和律师事务所等,强化争议调处专业力量。三是立机制。建立调解中心用工指导机制、预防联处机制、委托调解机制、调裁衔接机制。
三
争议纠纷不出园
确定“重指导、高效调、优服务”的工作方针,积极发挥纠纷化解、指导服务、政策宣传等功能,力争“矛盾不出企、纠纷不出园、案件不出区”。
延伸阅读
连云港 | 多举措护航青年走稳就业路
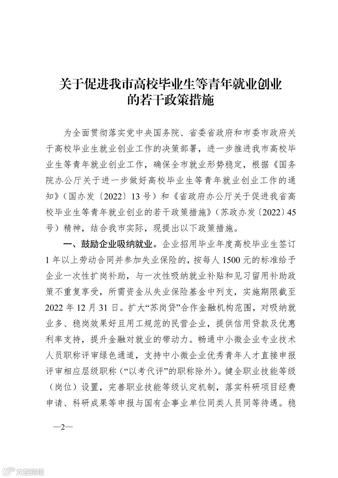
连云港市近日正式印发《关于促进连云港市高校毕业生等青年就业创业的若干政策措施》(以下简称《政策措施》)。将通过扩大就业岗位供给、优化就业服务、强化就业帮扶等方面持续推进高校毕业生等青年就业创业工作。
向右滑动查看文件原文👉
一
加强岗位供给,稳定扩大企事业单位招聘规模
积极鼓励企业吸纳就业,给予企业一次性扩岗补助。稳定扩大国有企业招聘规模,全面实行公开招聘制度,招聘信息面向社会公开发布。
安排全市2022年度考试录用公务员计划总数的10%,用于定向招录应届高校毕业生,事业单位新发布的招聘条件适合高校毕业生的岗位,应向应届高校毕业生倾斜。支持承担国家、省和市级科技计划(专项、基金等)的高校、科研院所和企业扩大科研助理岗位规模。深入挖掘基层就业社保、医疗卫生、养老服务、社会工作、司法辅助等就业机会,社区专职工作岗位出现空缺要优先招用或拿出一定数量专门招用高校毕业生。继续实施“三支一扶”计划、志愿服务乡村振兴计划等基层服务项目。对到县以下(不含县政府驻地)基层单位就业、服务期达3年以上(含3年)的高校毕业生,给予学费补偿和国家助学贷款代偿。
二
支持自主创业,最高可给予50万元的创业担保贷款
对自主创业高校毕业生,最高可给予50万元的创业担保贷款、5000元的一次性创业补贴等支持。
政府投资开发的创业载体将安排30%左右的场地免费向高校毕业生创业者提供,对租用市级以上各类创业孵化基地的,给予场地租金补贴。对在校大学生参加创业培训并考核合格的,给予创业培训补贴。常态化举办“创响港城”“创业大集”、创业创新大赛等创业活动。支持高校毕业生灵活就业,对毕业年度和离校2年内未就业高校毕业生实现灵活就业并缴纳社会保险的,按其实际缴费给予社保补贴。
三
强化青年就业服务,募集见习岗位不少于5500个
深入实施就业见习岗位募集计划,将职业(技工)院校学生纳入就业见习范围,支持企事业单位、社会组织、政府投资项目、科研项目等设立见习岗位。对符合条件参加就业见习人员,给予就业见习补贴。
深入实施离校未就业高校毕业生就业创业促进计划,通过与有就业意愿的离校未就业高校毕业生普遍联系,为每人免费提供1次职业指导、3次岗位推荐、1次职业培训或就业见习机会。对通过市场化方式确实难以就业的高校毕业生,积极通过公益性岗位予以兜底安置。
四
优化就业市场环境,招聘活动不少于1000场次
有序开放线下招聘市场,举办“在建重大项目专场”“重点产业重点企业专场”等小规模、多批次、专业性招聘活动。用好24365大学生就业服务平台、91job智慧就业平台和江苏省智慧就业云平台,落实好国家“百日千万网络招聘”“中小企业网上百日招聘”,省“民营企业云聘直播大会”“数字经济云招聘”和市“校企直通”、直播带岗等高校毕业生系列专场。
取消高校毕业生离校前公共就业人才服务机构在就业协议书上签章环节,取消高校毕业生离校后到公共就业人才服务机构办理报到手续。应届高校毕业生可凭普通高等教育学历证书、与用人单位签订的劳动(聘用)合同或就业协议书,在就业地办理落户手续。
延伸阅读
盐城 | 干货满满!“黄海明珠人才计划”有了升级版

盐城市正式出台以《关于推进新时代人才强市建设的意见》为引领,涉及人才公寓、人才载体、人才发展基金、人力资源服务业发展等在内的“1+7”政策文件。聚焦23条重点产业链,大力推动产业链、人才链深度融合,以人才引领产业、以产业集聚人才,提出了全力打造人才强市“一区一高地”的目标。
到2025年,人才强市建设取得实质性进展。人才资源总量达到180万,全市重点经济和社会领域集聚领军人才1000名以上,建成一批科创研发、重大创新、离岸孵化等高能级人才载体。
到2030年,基本建成人才强市。造就新能源、智能网联汽车、高端装备制造、生态环保、现代农业等领域一流人才方阵,在全国范围内吸引配置优秀人才的能力显著增强。
到2035年,全面建成人才强市。全方位融入国家高水平人才高地雁阵格局,形成我市在绿色技术等诸多领域人才竞争比较优势,全面建成“一区一高地”。
在具体实现路径上,文件提出了搭建高能级人才载体、打造高素质人才队伍、创新高水平人才机制、营造高品质人才生态、形成高效能治理格局5个方面27条措施。
延伸阅读
盐城 | 关于推进全市人力资源服务业高质量发展的实施意见
支持龙头企业做大做强
支持小微企业快速成长
支持知名企业来盐发展
支持产业园区提档升级
支持产业园区拓展功能
支持优化行业发展环境
支持企业服务实体经济
支持培树特色家政品牌
延伸阅读
办理人社业务
就上“江苏智慧人社”小程序👇
来源:宣传中心
编辑 审核 发布:宣传中心
我知道你在看哟

