
“高效办成一件事”
是优化政务服务
提升行政效能的重要抓手
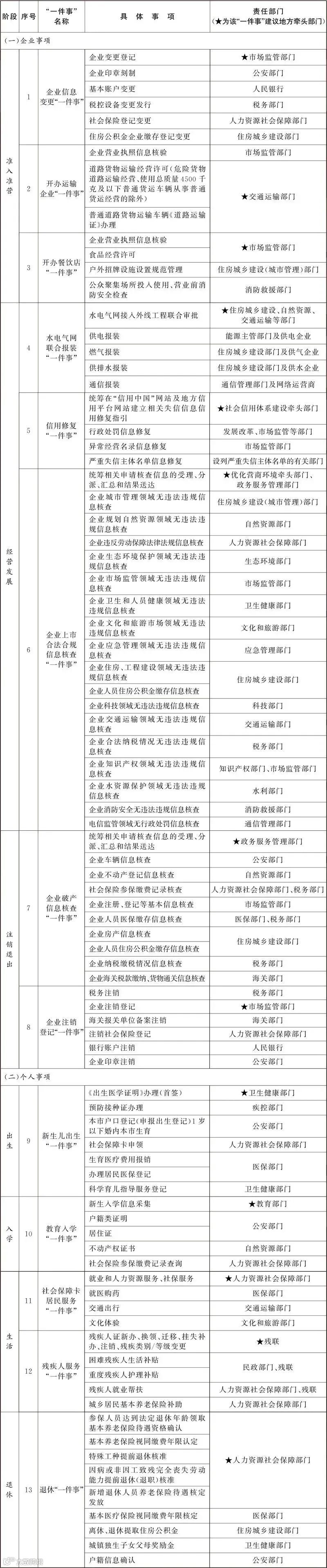
国务院近日发布《关于进一步优化政务服务提升行政效能推动“高效办成一件事”的指导意见》,其中社会保障卡居民服务“一件事”、退休“一件事”等人社部门服务事项列入2024年重点事项清单。
|
“一件事”名称 |
具体事项 |
责任部门(★为该“一件事”建议地方牵头部门) |
|
社会保障卡居民服务“一件事” |
就业和人力资源服务、社保服务 |
★人力资源社会保障部门 |
|
就医购药 |
医保部门 |
|
|
交通出行 |
交通运输部门 |
|
|
文化体验 |
文化和旅游部门 |
|
|
退休“一件事” |
参保人员达到法定退休年龄领取基本养老保险待遇资格确认 |
★人力资源社会保障部门 |
|
基本养老保险视同缴费年限认定 |
||
|
特殊工种提前退休核准 |
||
|
因病或非因工致残完全丧失劳动能力提前退休(退职)核准 |
||
|
新增退休人员养老保险待遇核定发放 |
||
|
基本医疗保险视同缴费年限核定 |
医保部门 |
|
|
离休、退休提取住房公积金 |
住房城乡建设部门 |
|
|
城镇独生子女父母奖励金 |
卫生健康部门 |
|
|
户籍信息确认 |
公安部门 |
人社部门将用一件事“小切口”
撬动政务服务能力持续提升
最大限度方便群众和企业办事
重点是突出
集成、智慧、便捷
加快政务服务集成办理
提供集约高效的优质服务
主要围绕办事流程、服务规范、服务质量,健全完善服务标准,指导各地人社部门加快落实“一件事”事项清单。
协同相关部门推进线下办事“只进一门”、线上办事“一网通办”、企业群众诉求“一线应答”,让服务更加集成高效,让企业群众少跑腿、简材料、减时限,体验越来越好。
在此基础上,探索将更多事项纳入“高效办成一件事”事项清单,建立人社高效政务服务体系,办成一批群众可感可及的实事。
加快建设“智慧人社”
以数字赋能推进服务提速升级
主要是充分发挥全国人社政务服务平台和国家社会保险公共服务平台的支撑作用,推动更多高频服务事项全国无差别受理、同标准办理。
深入实施数字人社建设行动,指导各省份加快建成一体化信息平台,推进业务联动、数据共享、一体化办理。
同时,加快社保卡居民服务“一卡通”平台数字化升级,推动实现全业务、跨部门、跨地区用卡,不断拓展居民在就医购药、交通出行、文化体验等领域的应用,实现服务从能办向好办易办转变。
加快惠企利民政策便捷直达
提升服务“最后一公里”质效
做好政策宣传解读,及时在线发布政策,大力推进“四进两知晓”,即让政策第一时间进企业、进社区、进学校、进大厅,第一时间让企业群众知晓、让经办机构知晓。持续打造“看得懂算得清”“人社日课”等系列品牌,用通俗鲜活的方式让政策深入企业、深入群众。
坚持传统服务与智能化服务深度融合,借助银行、邮局、基层平台等下沉服务,不断拓展人社便民服务圈功能,推动优质服务“样板间”地市全覆盖,实现更多的服务就近办、多点办、提速办。
人社部门将继续通过人社厅局长“走流程”、青年干部调研暗访、行风投诉办理、政务服务“好差评”等多种方式,跟踪检验“高效办成一件事”的成效,以点带面推动人社政务服务整体提升。
“高效办成一件事”2024年度重点事项清单
可点击图片查看完整版 ↓
(图片来源:中国政府网)
来源:人力资源社会保障部微信公众号(微信号:rsbzwwx)
责编:孙玮
觉得好看,点这里噢!👇

