
根据《关于印发<江苏省特级技师评聘试点工作方案>的通知》(苏人社办函〔2021〕162号),经方案审核、现场评审,各特级技师评聘试点企业已评出40名特级技师,现予以公示。公示时间:12月19日到12月24日,如有异议,请在公示期内以书面形式向我中心反映。
联系电话:025-83271777/83271778
省职业技能鉴定中心
2023年12月19日
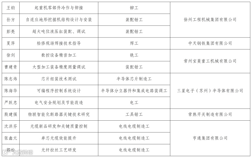
2023年下半年特级技师名单
(点击图片可放大)




来源:省职业技能鉴定中心
编辑 审核 发布:宣传中心
关注
↓
江苏人社
根据《关于印发<江苏省特级技师评聘试点工作方案>的通知》(苏人社办函〔2021〕162号),经方案审核、现场评审,各特级技师评聘试点企业已评出40名特级技师,现予以公示。公示时间:12月19日到12月24日,如有异议,请在公示期内以书面形式向我中心反映。
联系电话:025-83271777/83271778
省职业技能鉴定中心
2023年12月19日
2023年下半年特级技师名单
(点击图片可放大)




来源:省职业技能鉴定中心
编辑 审核 发布:宣传中心
关注
↓