
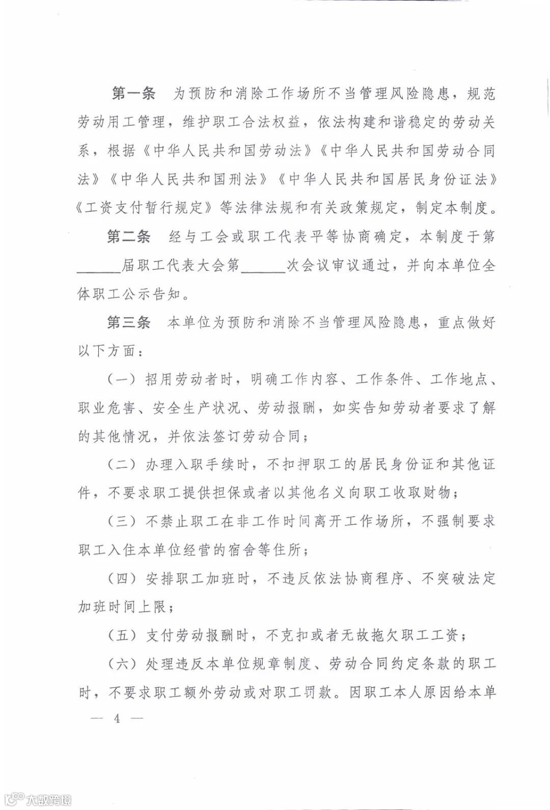
劳动用工风险隐患管理是经济健康和谐发展的必然要求。为推动用人单位落实国家有关规范用工管理的法律法规,人力资源和社会保障部、国家卫生健康委等六部门联合发布《预防和消除工作场所不当管理风险隐患制度(参考文本)》,旨在加强用人单位完善相关规章制度,进一步促进劳动关系和谐稳定,维护职工合法权益,促进企业持续健康发展。
预防和消除不当管理风险隐患
重点做哪些事?
怎么提高职工知晓度?
用人单位怎么样监督检查?
《参考文本》回答了这些问题

预防和消除工作场所不当管理
风险隐患制度
(参考文本)
左右滑动查看全文

(1)招用劳动者时,明确工作内容、工作条件、工作地点、职业危害、安全生产状况、劳动报酬,如实告知劳动者要求了解的其他情况,并依法签订劳动合同。
(2)办理入职手续时,不扣押职工的居民身份证和其他证件,不要求职工提供担保或者以其他名义向职工收取财物。
(3)不禁止职工在非工作时间离开工作场所,不强制要求职工入住本单位经营的宿舍等住所。
(4)安排职工加班时,不违反依法协商程序、不突破法定加班时间上限。
(5)支付劳动报酬时,不克扣或者无故拖欠职工工资。
(6)处理违反本单位规章制度、劳动合同约定条款的职工时,不要求职工额外劳动或对职工罚款。因职工本人原因给本单位造成经济损失的,按照劳动合同的约定赔偿经济损失,可从职工本人的工资中扣除,每月扣除部分不超过职工本人当月工资的20%。若扣除后的剩余工资部分低于当地最低工资标准,则按照最低工资标准支付。
(7)依法解除或终止劳动合同时,一次性付清职工工资和应支付的经济补偿,并同时出具解除或者终止劳动合同证明(证明不对职工作出评价),15日内为职工办理档案和社会保险关系转移手续。除劳动合同法第二十二条、第二十三条规定的情形外,不对解除劳动合同的职工收取违约金。
(8)严禁以暴力、威胁或者非法限制人身自由的手段强迫职工劳动。
用人单位应该在公告栏、食堂等明显的地方张贴预防和消除不当管理风险隐患制度,公布热线电话、意见箱、电子邮箱等意见反映渠道。
定期组织预防和消除不当管理风险隐患及相关法律法规专项培训,或将专项培训内容纳入职工入职培训等各种培训中。
用人单位建立由工会负责人担任组长的监督检查小组,结合职工所提意见建议,适时与实施部门沟通协商,并向全体职工公布改进结果,定期以适当形式向职工代表大会报告。
公布监督检查联系人、热线电话、意见箱、电子邮箱。
来源:劳动关系处
编辑:孙玮
审核:徐明亮
关注
↓

