搜索
首页
大数快讯
大数活动
服务超市
文章专题
出海平台
流量密码
出海蓝图
产业赛道
物流仓储
跨境支付
选品策略
实操手册
报告
跨企查
百科
导航
知识体系
工具箱
更多
找货源
跨境招聘
DeepSeek
首页
>
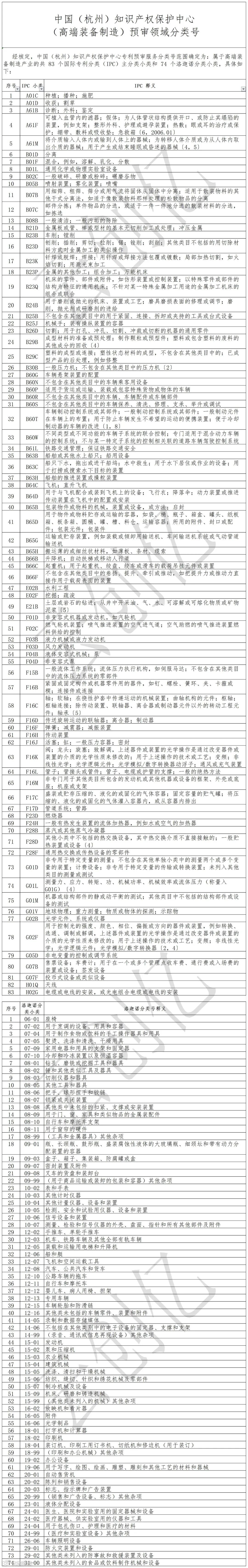
中国(杭州)知识产权保护中心专利预审分类号
>
0
0
中国(杭州)知识产权保护中心专利预审分类号
云创亿
2022-05-23
2
图文、编辑:小创
审核:小亿
联系我们
苏州
云创亿企业管理有限公司
苏州云创亿知识产权代理事务所(普通合伙)
地址:
苏州工业园区群星二路9号1幢405室
电话:15151490882
邮箱
:xuyun@yuncyi.com
网址:www.yuncyi.com
【声明】内容源于网络
0
0
云创亿
云创亿-科技政策咨询服务专家
内容
301
粉丝
0
关注
在线咨询
云创亿
云创亿-科技政策咨询服务专家
总阅读
294
粉丝
0
内容
301
在线咨询
关注