HR报告的“高端表达”,让汇报更加高大上
一、战略与组织层
1.人力资本战略
指将人力资源视为可投资、可增值的战略性资产,通过系统性配置(如招聘、培训、绩效、薪酬)使其与企业战略目标对齐,实现人力投入与业务产出的最优匹配。其核心是“人效驱动增长”,而非单纯的人力成本控制。
2.组织能力地图
是一种诊断工具,用于识别支撑战略落地所需的关键能力(如产品创新、客户响应、供应链效率),并将其映射到岗位、流程、机制与人才要求上,形成“能力-岗位-机制”的三维模型,指导资源投入优先级。
3.战略人力供给
指从“未来业务需求”反推“当前人才准备度”,通过内部培养、外部招聘、生态合作等多渠道,构建可持续的人才供应体系,确保关键岗位在数量、质量、节奏上与战略周期同步。
4.组织设计逻辑
涉及组织架构背后的底层逻辑,包括:权责划分(集权/分权)、协作模式(矩阵/扁平)、决策机制(集中/分散)等。其目标是使组织结构能有效支持战略执行,避免“为架构而架构”。
5.人力资源配置效率
衡量人力投入在价值创造链中的分布合理性。高效率意味着:高价值岗位(如研发、销售)获得充分资源,低价值活动(如重复审批、无效会议)被压缩或自动化。
6. 组织敏捷性
指组织对市场变化、技术冲击或竞争压力的快速响应能力。它不仅依赖于灵活的组织结构,更需要流程弹性、信息透明度和员工自主权的协同。
7.组织韧性
指在面临重大冲击(如经济下行、关键人员流失、政策突变)时,组织能维持基本运作并快速恢复的能力。其基础是冗余设计(如备用流程、多技能人才)和风险对冲机制。
二、人才与能力
8.关键岗位识别
通过“影响度-稀缺度-替代成本”三维度评估岗位价值。高影响度(对战略结果影响大)、高稀缺度(市场难获取)、高替代成本(培养周期长)的岗位为“关键岗位”,应作为资源投入重点。
9. 能力资本化
指将个人隐性能力(如经验、判断力)通过标准化流程、方法论工具(SOP/Playbook)和知识管理系统显性化,使其可复制、可传承,降低对“个人英雄”的依赖。
10.人才结构优化
从“数量配比”转向“质量适配”,即根据战略阶段调整人才的层级(高/中/基层)、序列(技术/管理/职能)、地区分布和用工形态(全职/外包/兼职),以实现“人岗相适”和“成本效益最大化”。
11.高潜力识别
除关注当前业绩外,更重视“未来胜任力”:学习敏锐度(快速掌握新知识)、动机强度(对挑战的渴望)、认知复杂度(处理模糊信息的能力)和历史表现的一致性。
12.继任梯队建设
非简单“接班人计划”,而是建立“多层-多路径-多角色”的继任网络。通过轮岗、项目制、导师制等方式,使关键岗位有2-3名具备80%以上胜任力的候选人,并配套发展路径和退出预案。
13.人才密度
指单位内高贡献者(Top 20%)的比例。高人才密度能提升整体产出效率,但需避免“内卷”——应通过“引强-育强-优弱”组合拳,既吸引顶尖人才,也帮助中后段员工成长。
14.人才流动效率
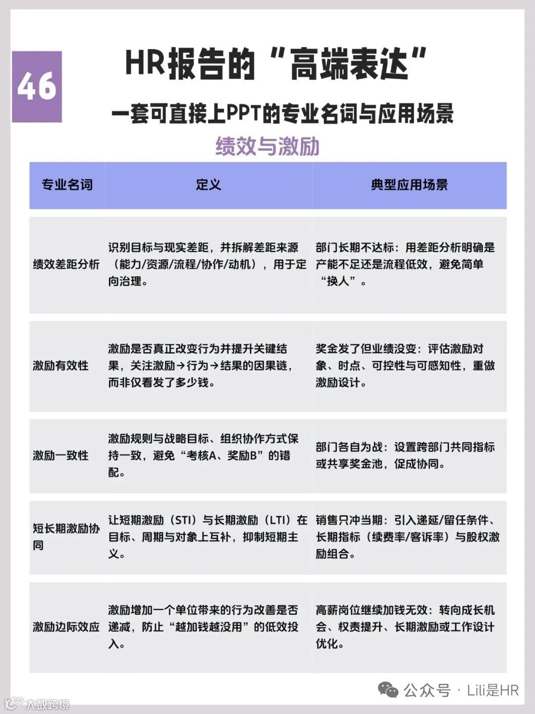
三、绩效与激励
15. 绩效差距分析
从“结果差距”深挖至“根因差距”:是能力不足?资源缺乏?流程低效?还是激励错位?其目标是精准定位问题,避免“换人”式粗放管理。
16.激励有效性
强调“行为→结果”的因果链。有效激励应能改变关键行为(如跨部门协作),并最终提升业务结果。需关注激励对象的感知度、可控性和实施时点。
17.激励一致性
指个人/团队激励目标应与公司战略目标对齐。例如:销售激励不应只看短期回款,还需包含客户满意度;研发激励应包含技术转化率。
18. 短长期激励协同
STI(短期激励)如月度奖金,LTI(长期激励)如股权/期权。两者需在目标设定、考核周期和对象上互补:STI驱动当期执行,LTI引导长期价值创造。
19.激励边际效应
指每增加一单位激励投入所带来的人效提升递减。当出现“越加钱越没用”时,应转为非货币激励(如发展机会、工作设计优化)或系统性改革。
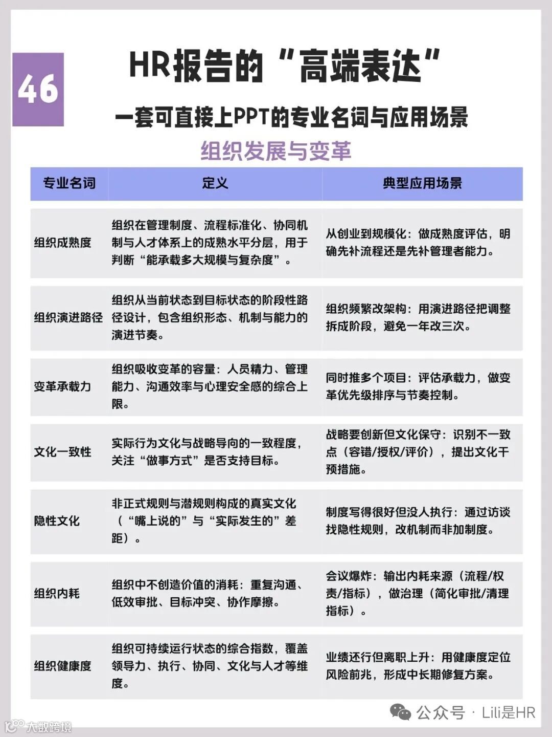
四、组织发展与变革
20.组织成熟度
从“创业期-成长期-成熟期-转型期”四个阶段评估组织在制度化、流程化、协同化和人才体系上的发展水平。高成熟度不等于高效率,需动态调整。
21.组织演进路径
指从当前状态到目标状态的阶段性改革方案。应避免“大跃进”,采用“小步快跑+阶段验证”方式,每阶段解决一个关键矛盾(如先理清权责,再优化流程)。
22.变革承载力
组织吸收变革的综合能力,包括:人员心理承受力(对变化的接受度)、管理工具适配度(新流程是否可操作)、沟通效率(信息是否透明)和资源支持度。
23. 文化一致性
指实际工作方式与公司宣称的价值观是否一致。例如:公司倡导“创新”,但实际决策由少数人拍板,则为不一致。需通过制度设计(如容错机制)和领导行为校正。
24. 隐性文化
指未明文规定但被广泛默认的行为规范。如“领导不批就别动”、“报喜不报忧”。其影响常大于显性制度,需通过访谈、观察和关键事件复盘来识别并引导。
25. 组织内耗
指不创造价值的内部消耗,如:重复沟通(信息不共享)、低效审批(层层签字)、目标冲突(部门KPI打架)、协作摩擦(责任不清)。其治理需从流程简化和权责厘清入手。
26. 组织健康度
一个综合指标,涵盖:领导力效能(是否能定方向带队伍)、执行力水平(是否能落地)、协同质量(是否能跨部门合作)、文化氛围(是否积极开放)和人才活力(是否能持续成长)。
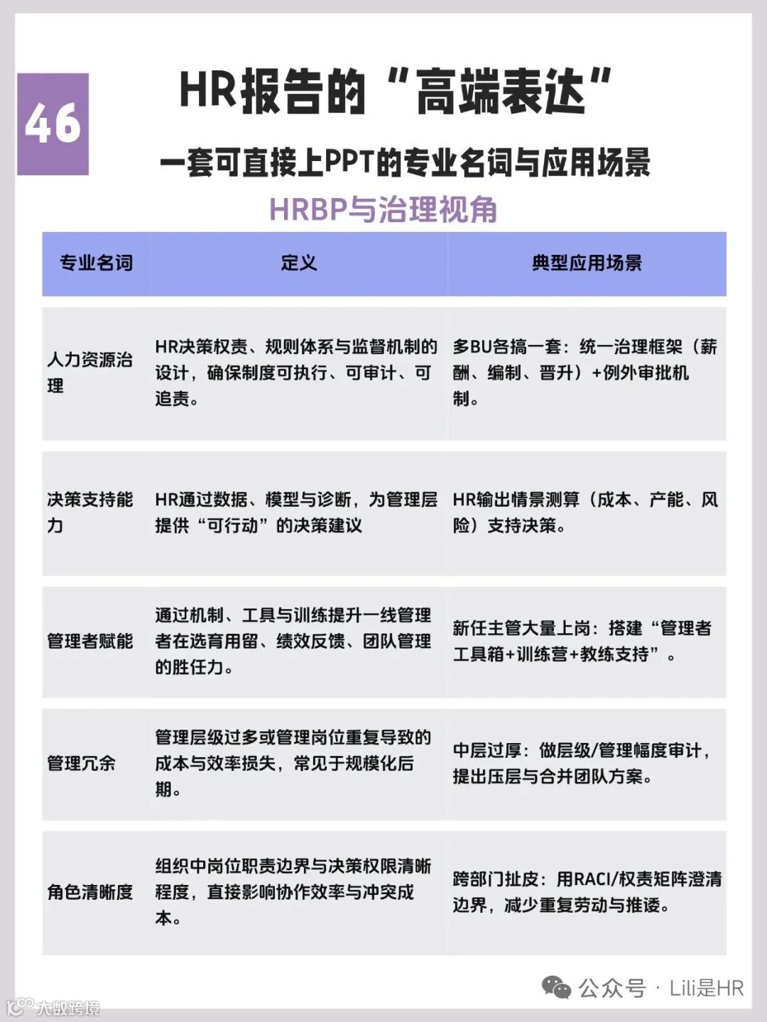
五、HRBP与治理视角
27. 人力资源治理
涵盖HR决策权分配、规则体系设计和监督追责机制。其目标是确保HR政策可执行、可审计、可追责。例如:薪酬调整需有数据支持+多级审批+事后复核。
28. 决策支持能力
HR从“事务处理者”升级为“数据驱动的决策伙伴”。需能输出可操作的情景测算(如:某部门增编X人对成本/产能/风险的影响),而不仅是提供数据报表。
29. 管理者赋能
为一线管理者提供选人用人工具包、绩效反馈方法论和团队管理培训。其核心是让管理者从“执行者”变为“教练+决策者”,提升其对团队结果的责任感。
30. 管理冗余
指因管理层级过多或岗位职责重叠导致的成本浪费和效率损失。常见于规模化后未及时精简的组织。治理方法包括:压层去冗+合并职能+明确边界。
31. 角色清晰度
用RACI模型(Responsible, Accountable, Consulted, Informed)明确各岗位在任务中的责任权限。高清晰度能减少推诿扯皮,提升协作效率。
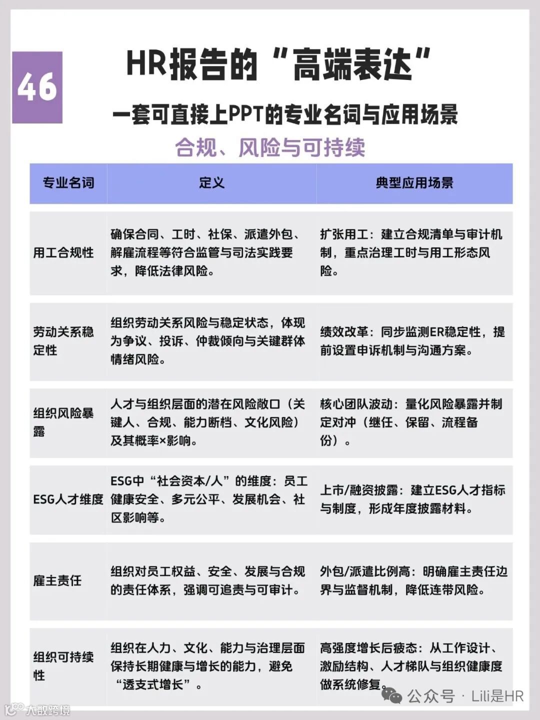
六、合规、风险与可持续
32. 用工合规性
确保劳动关系全周期符合国家及地方劳动法规定,包括:合同签订、工时管理、社保缴纳、解雇程序等。其核心是建立风险清单+定期审计+应急机制。
33. 劳动关系稳定性
非指“零离职”,而是指劳动关系风险处于可控状态。需关注:员工投诉率、仲裁发生率、关键员工保留率等指标,并建立预防性沟通机制。
34. 组织风险暴露
从“人”的角度识别潜在风险点:如关键人依赖过重、合规意识淡薄、文化冲突等,并评估其发生概率和影响程度,制定对冲方案。
35.ESG人才维度
ESG中S(Social)对人才的要求:关注员工健康安全、公平发展机会、多元包容性及社区影响。需将ESG理念融入招聘标准、培训内容和绩效评估中。
36. 雇主责任
组织对员工承担的法律与道义责任体系。除基本劳动保障外,还应包括:职业发展支持、心理健康关怀、工作生活平衡等软性责任,并建立可审计的问责机制。
37. 组织可持续性
指在保持增长的同时不透支未来资源的能力。在HR领域体现为:避免过度压榨员工导致人才断层;通过系统化人才培养实现内生增长;将ESG理念融入人才战略。

