
6月3日中国政府网发布《国务院关于深化“证照分离”改革进一步激发市场主体发展活力的通知》。
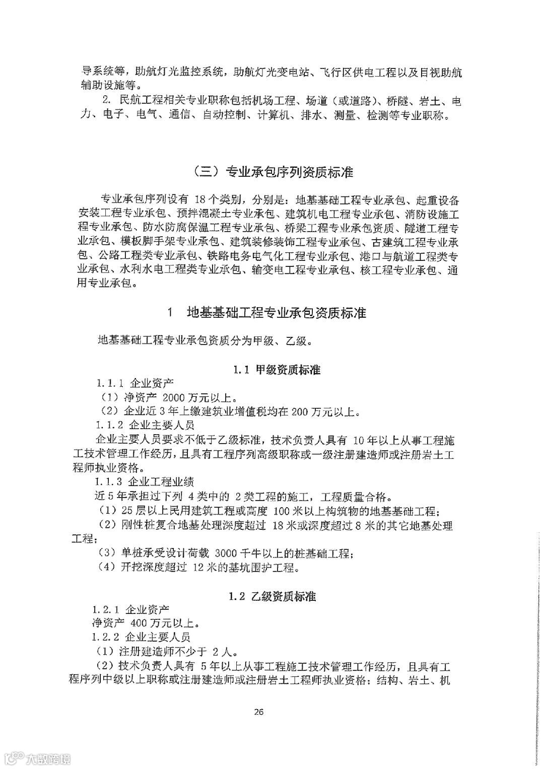
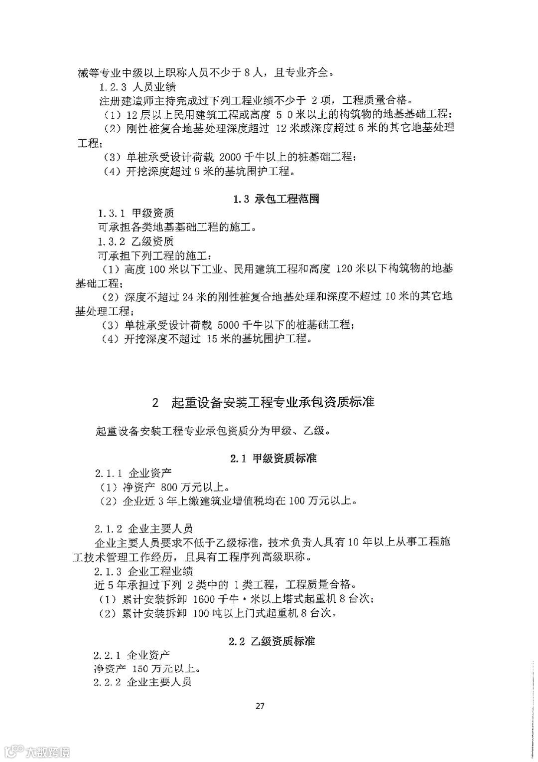
自2021年7月1日起,在全国范围内实施涉企经营许可事项全覆盖清单管理,按照直接取消审批、审批改为备案、实行告知承诺、优化审批服务等四种方式分类推进审批制度改革,同时在自由贸易试验区进一步加大改革试点力度。
-
取消“工程造价咨询企业甲级资质认定”; -
取消“工程造价咨询企业乙级资质认定”; -
将施工企业资质由三级调整为两级,取消三级资质,相应调整二级资质的许可条件。 -
将建设工程设计企业资质由三级或四级调整为两级,取消丙级、丁级资质,相应调整乙级资质的许可条件。 -
将建设工程勘察企业资质由三级调整为两级,取消丙级资质,相应调整乙级资质的许可条件。 -
将建设工程监理企业资质由三级调整为两级,取消丙级资质,相应调整乙级资质的许可条件。取消住房城乡建设部门审批的监理事务所资质和公路、水利水电、港口与航道、农林工程专业监理资质。

中央层面设定的涉企经营许可事项改革清单
(2021年全国版)


▎来源:以下内容来源网络汇总,仅供参考!

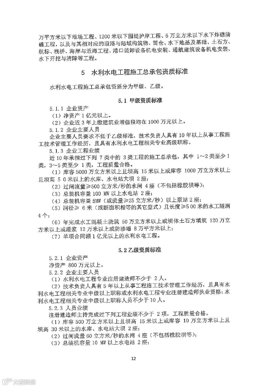
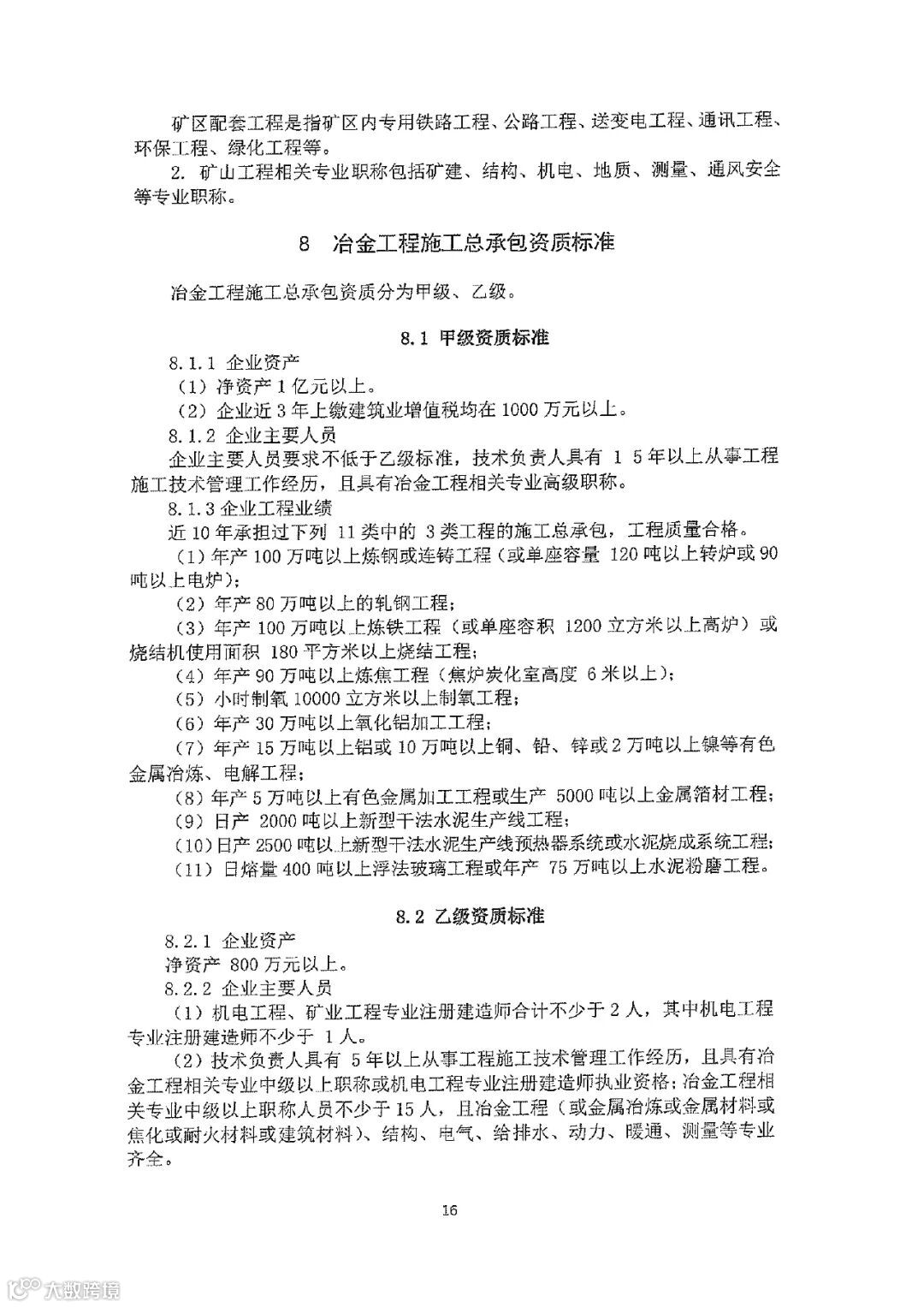
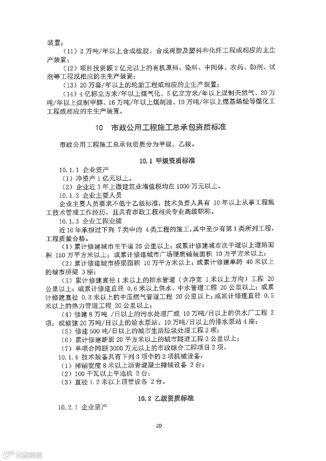
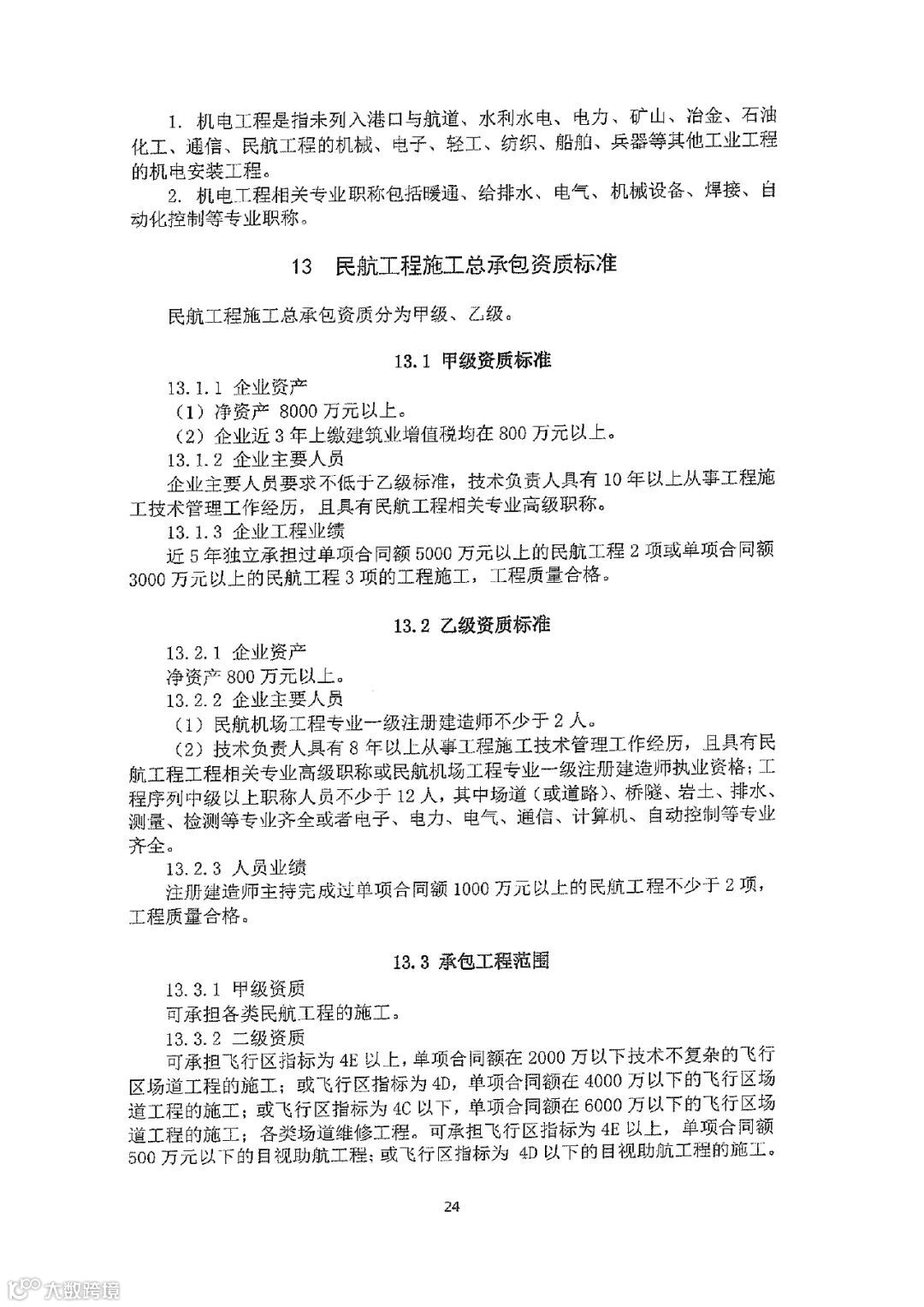
一、资质分类
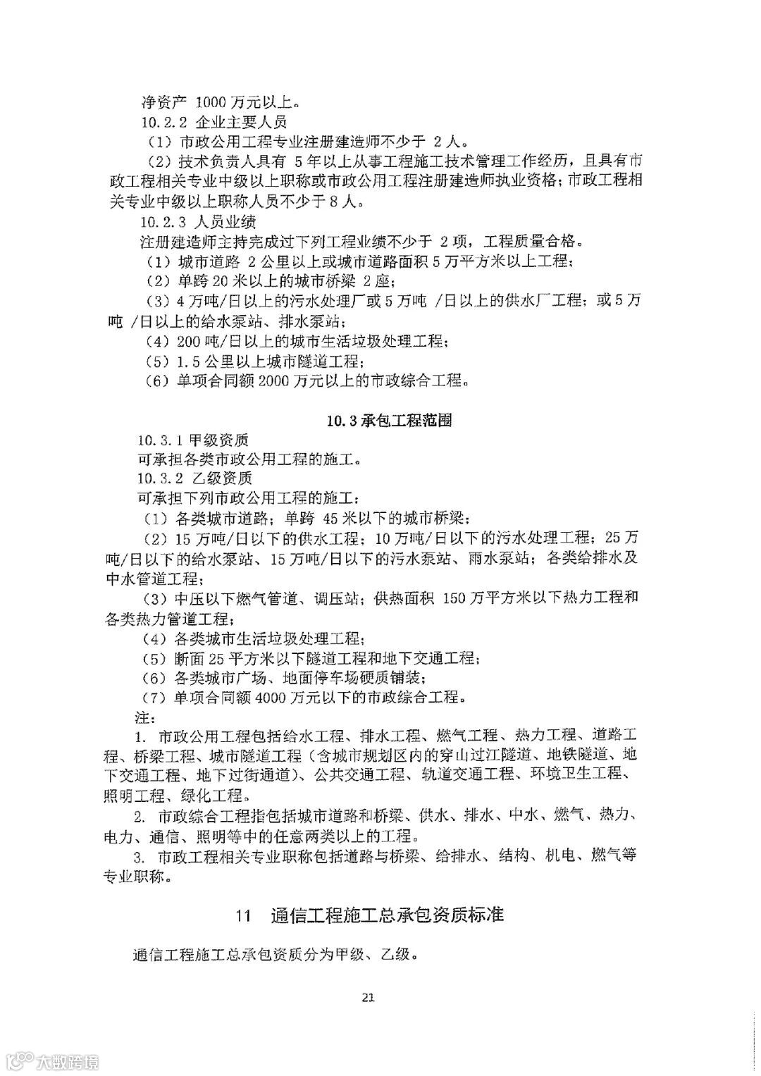
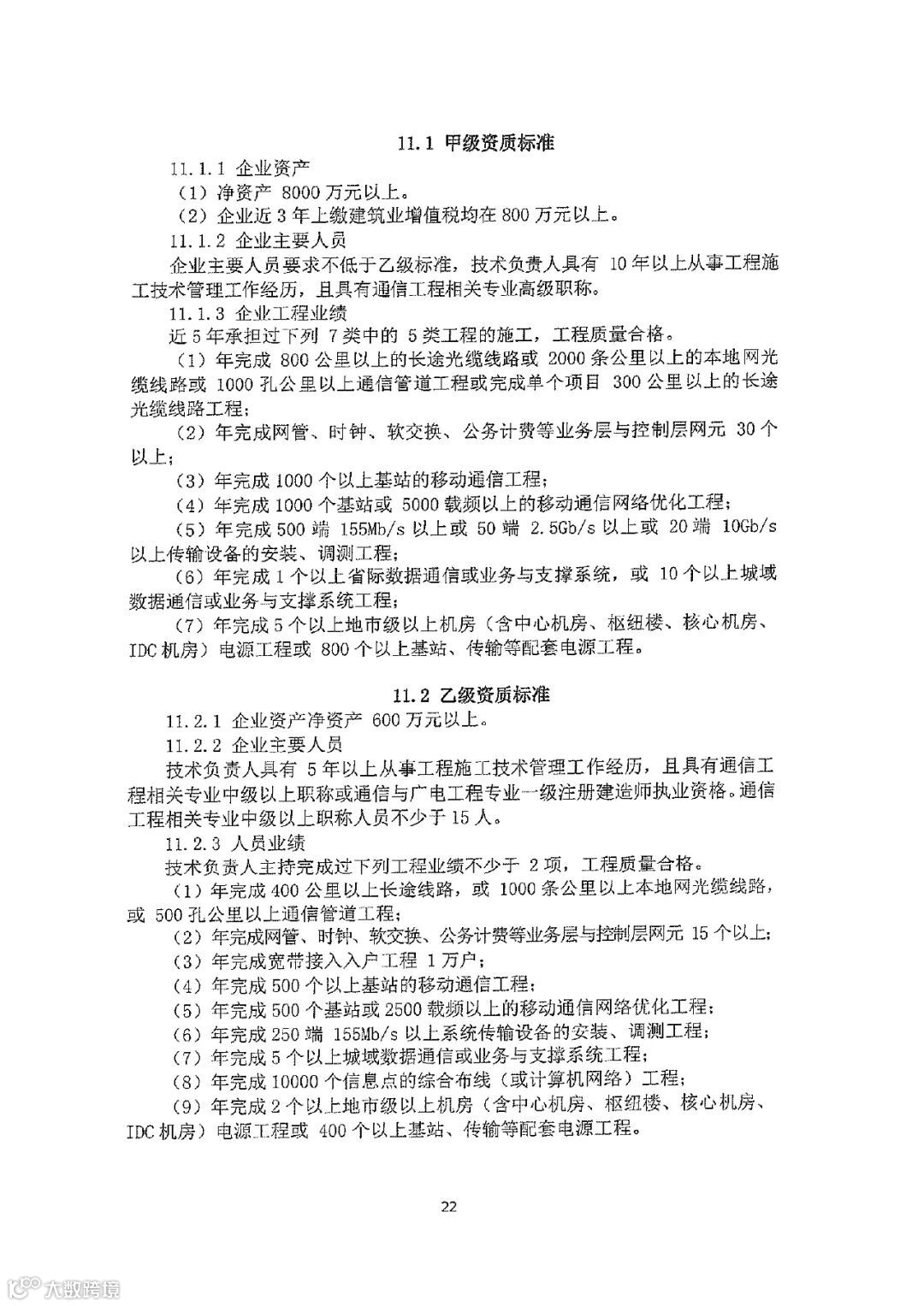
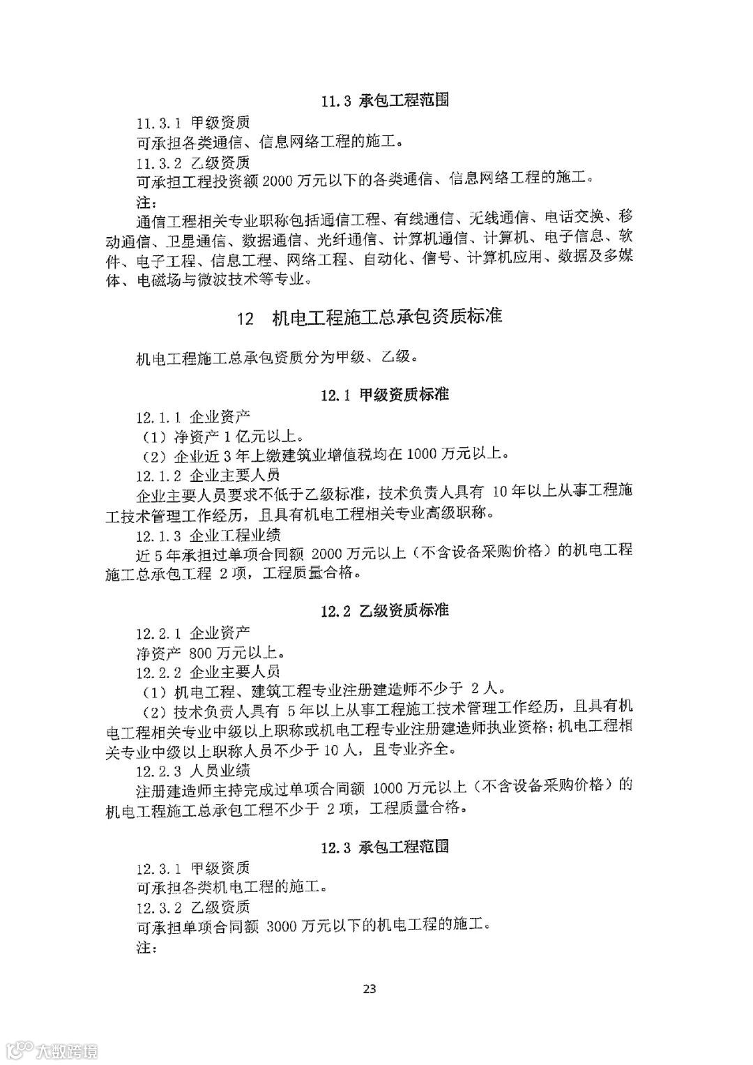
施工资质分为综合资质、施工总承包资质、专业承包资质和专业作业资质四个序列。
其中综合资质不分类别和等级;
施工总承包序列设有13个类别,分为2个等级(甲级、乙级);
专业承包序列设有18个类别,一般分为2个等级(甲级、乙级,部分专业不分等级);
专业作业资质不分类别和等级。
本标准包括施工资质各个序列、类别和等级的资质标准。
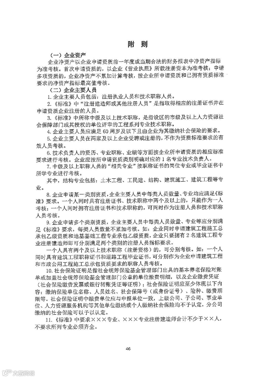
二、基本条件
具有法人资格的企业申请建筑业企业资质应具备下列基本条件:
(一)具有满足本标准要求的资产;
(二)具有满足本标准要求的注册建造师及其他注册人员、工程技术人员;
(三)具有满足本标准要求的工程业绩;
(四)具有必要的技术装备。
(一)施工总承包工程应由取得相应施工总承包资质的企业承担。取得施工总承包资质的企业可以对所承接的施工总承包工程内各专业工程全部自行施工,也可以将专业工程依法进行分包。对设有资质的专业工程进行分包时,应分包给具有相应专业承包资质的企业。施工总承包企业将专业作业分包时,应分包给具有专业作业资质的企业。
(二)设有专业承包资质的专业工程单独发包时,应由取得相应专业承包资质的企业承担。取得专业承包资质的企业可以承接具有施工总承包资质的企业依法分包的专业工程或建设单位依法发包的专业工程。取得专业承包资质的企业应对所承接的专业工程全部自行组织施工,专业作业可以分包,但应分包给具有专业作业资质的企业。
(三)取得专业作业资质的企业可以承接具有施工总承包资质或专业承包资质的企业分包的专业作业。
(四)取得施工总承包资质的企业,可以从事资质证书许可范围内的相应工程总承包、工程项目管理等业务。
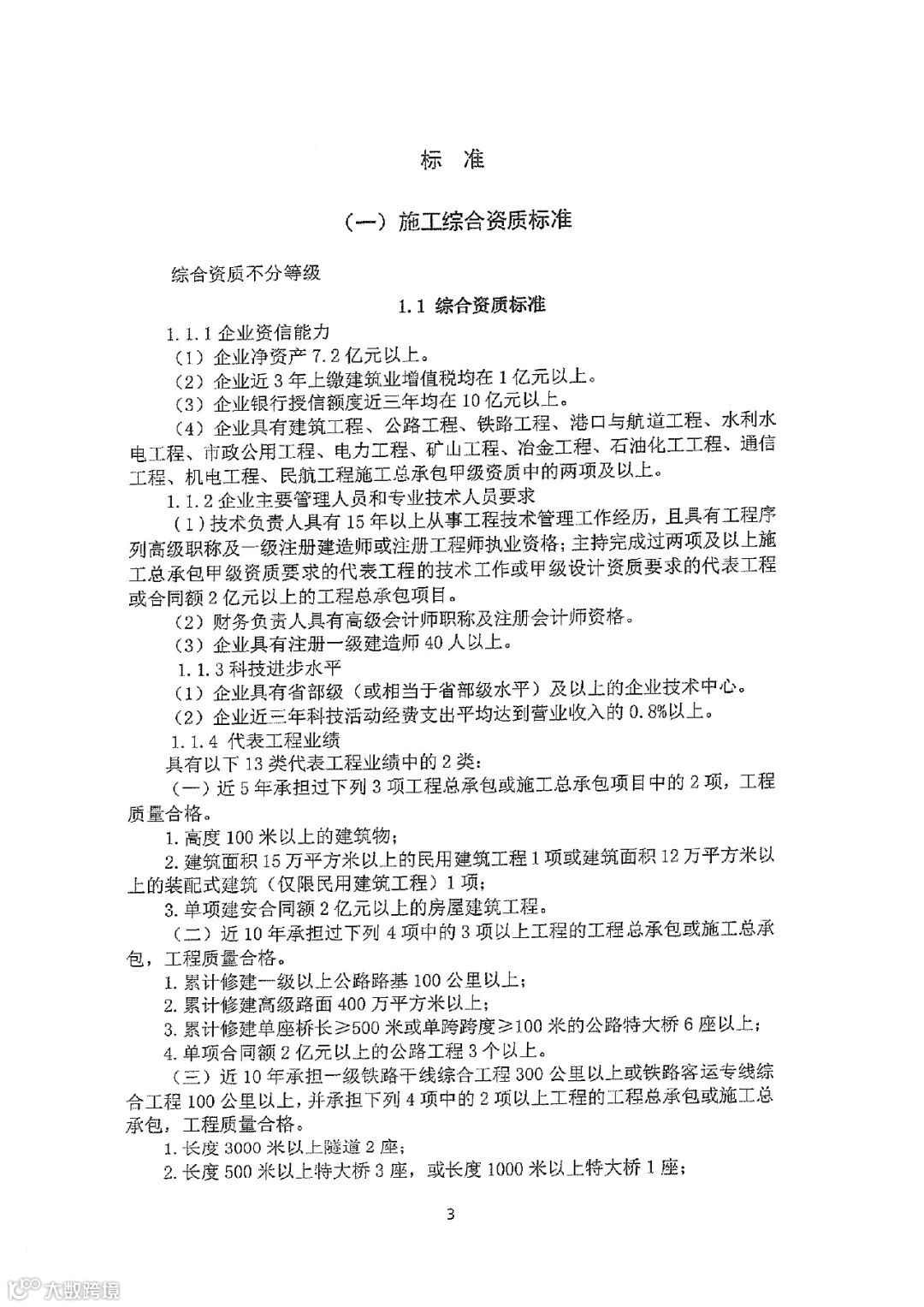
1.1 综合资质标准
1.1.1 企业资信能力
(1)企业净资产7.2亿元以上。
(2)企业近3年上缴建筑业增值税均在1亿以上。
(3)企业银行授信额度近三年均在10亿以上。
(4)企业具有建筑工程、公路工程、铁路工程、水利水电工程、市政公用工程、港口与航道工程、电力工程、冶金工程、电力工程、石油化工工程、机电工程、通信工程、民航工程施工总承包甲级资质中的两项及以上。
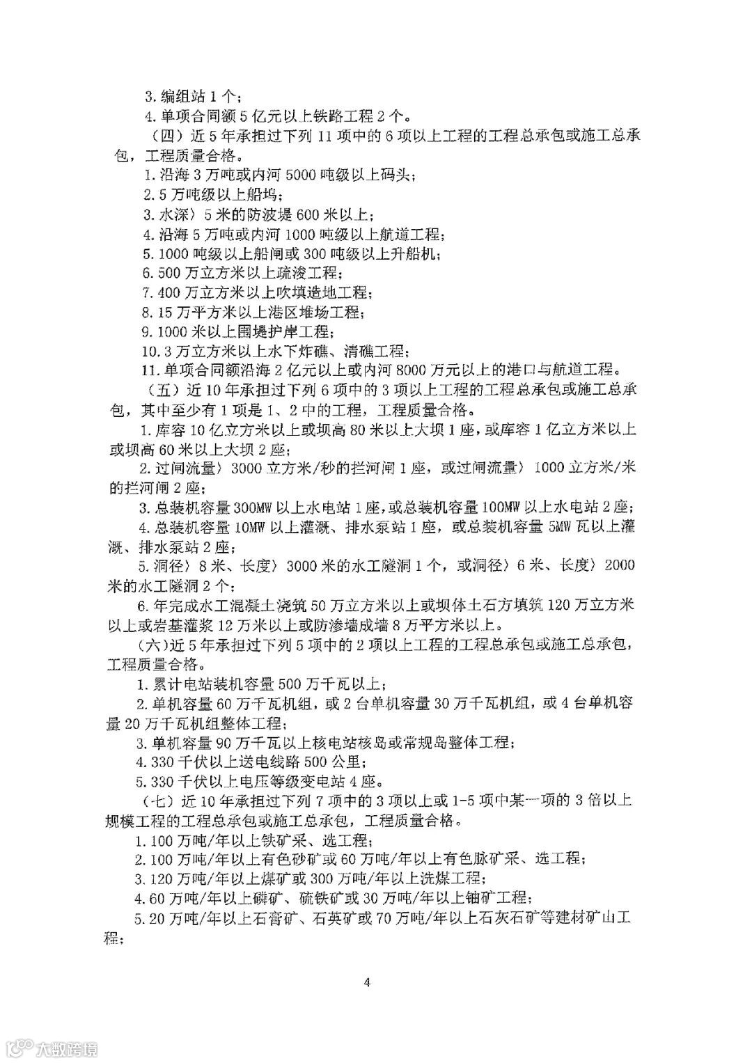
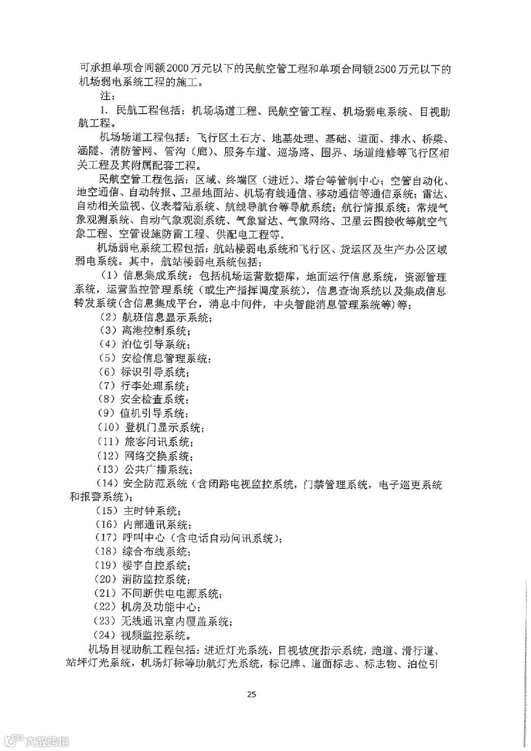
(四)近5年承担过下列11项中的6项以上工程的工程总承包或施工总承包,工程质量合格。(港口与航道工程)...
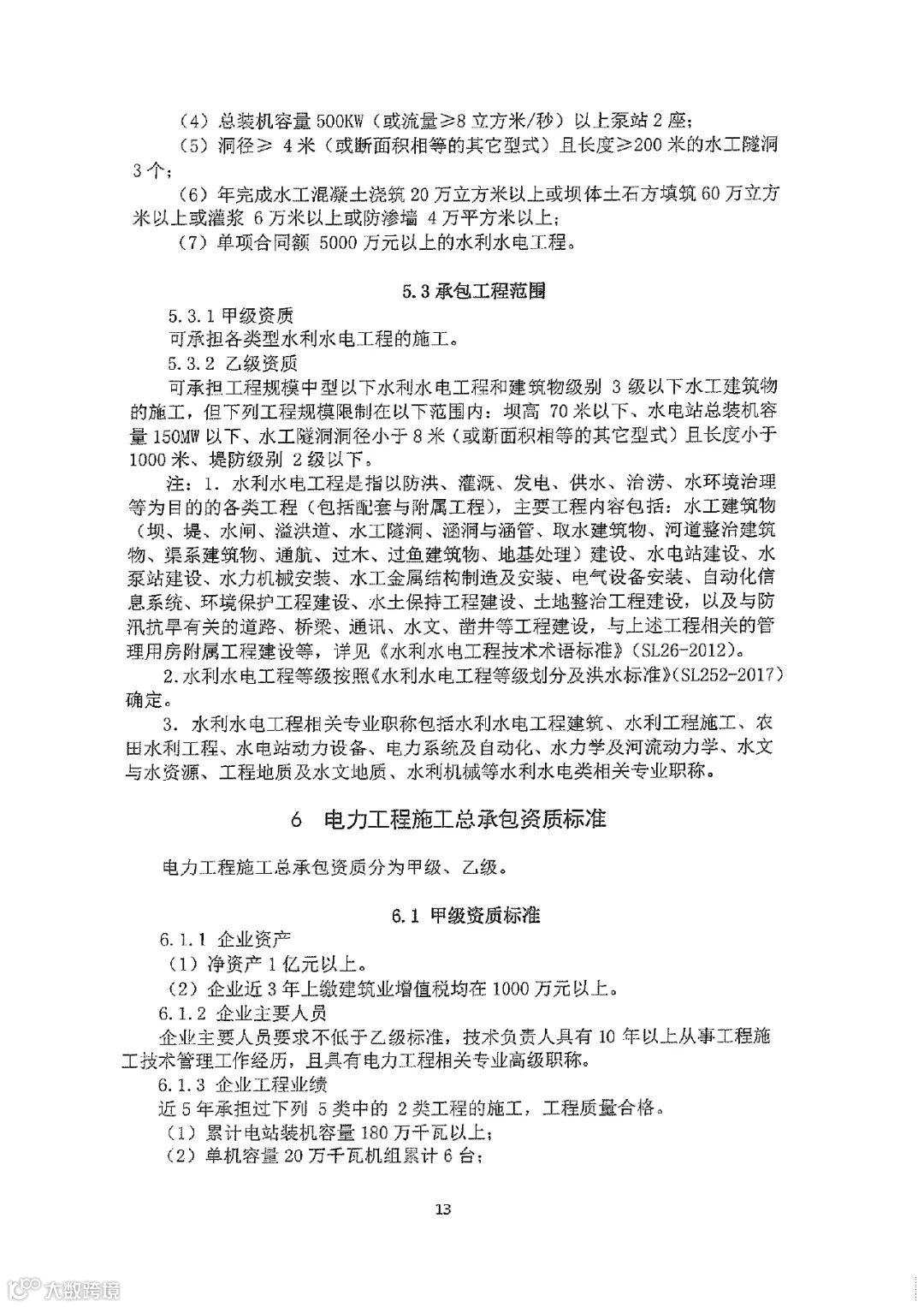
(五)近10年承担过下列6项中的3项以上工程的工程总承包或施工总承包,其中至少有1项是1、2中的工程,工程质量合格。(水利水电工程)...
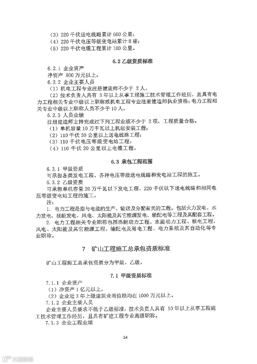
(六)近5年承担过下列5项中的2项以上工程的工程总承包或施工总承包,工程质量合格。(电力工程)...
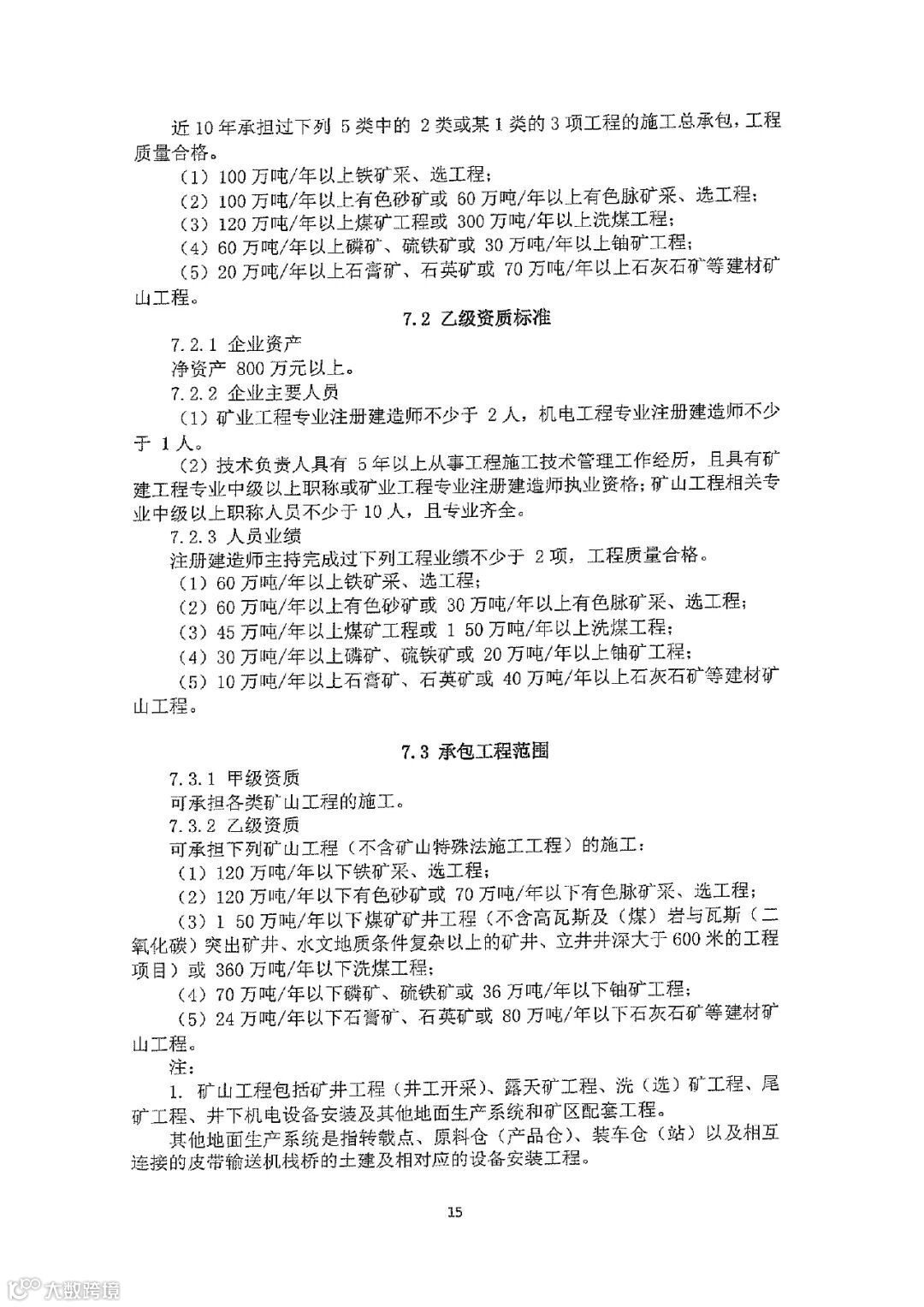
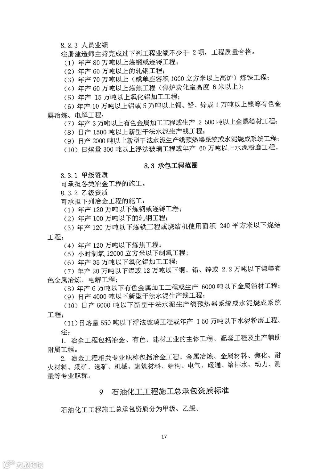
(七)近10年承担过下列7项中的3项以上或1-5项中某--项的3倍以上规模工程的工程总承包或施工总承包,工程质量合格。(矿山工程)...
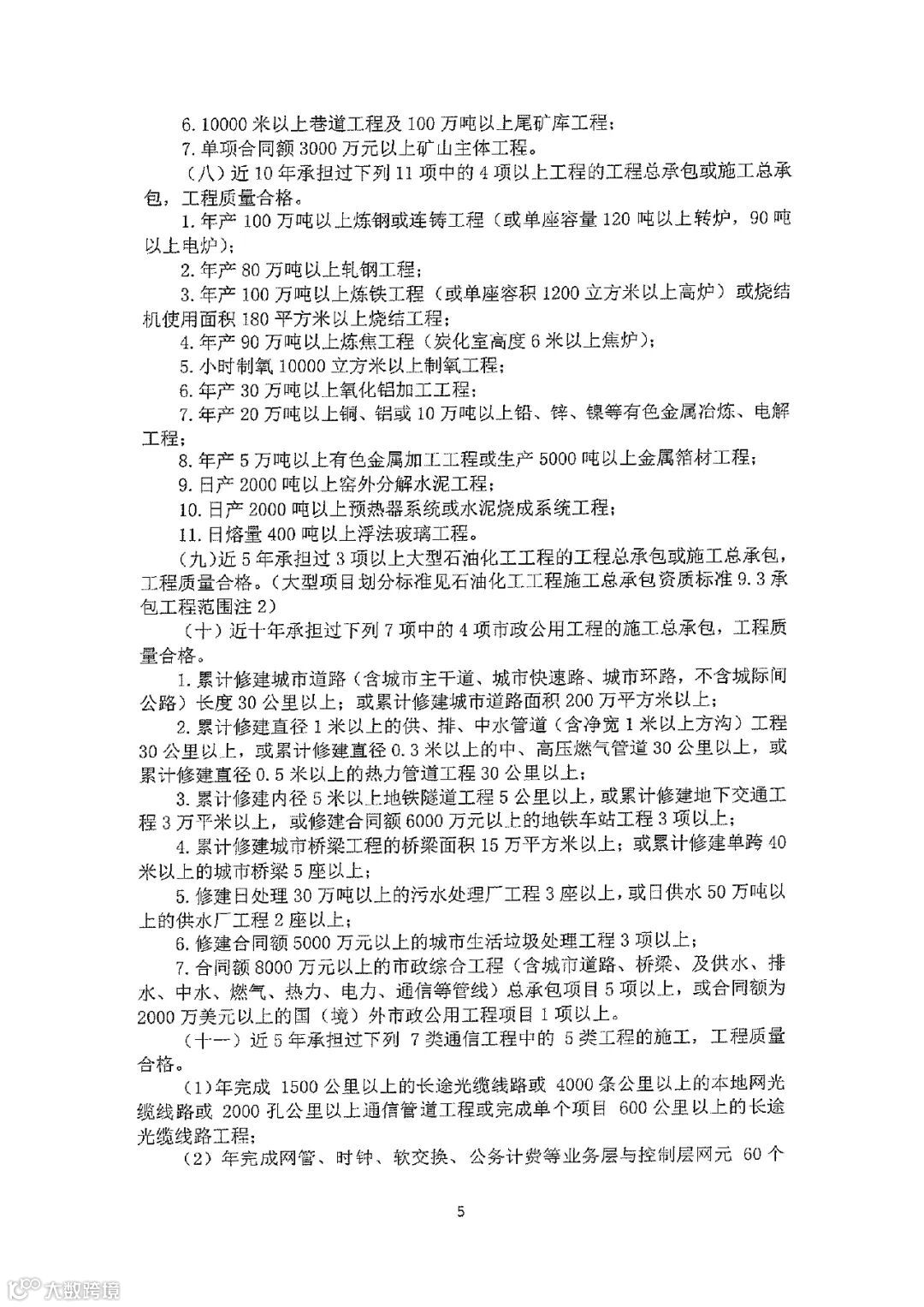
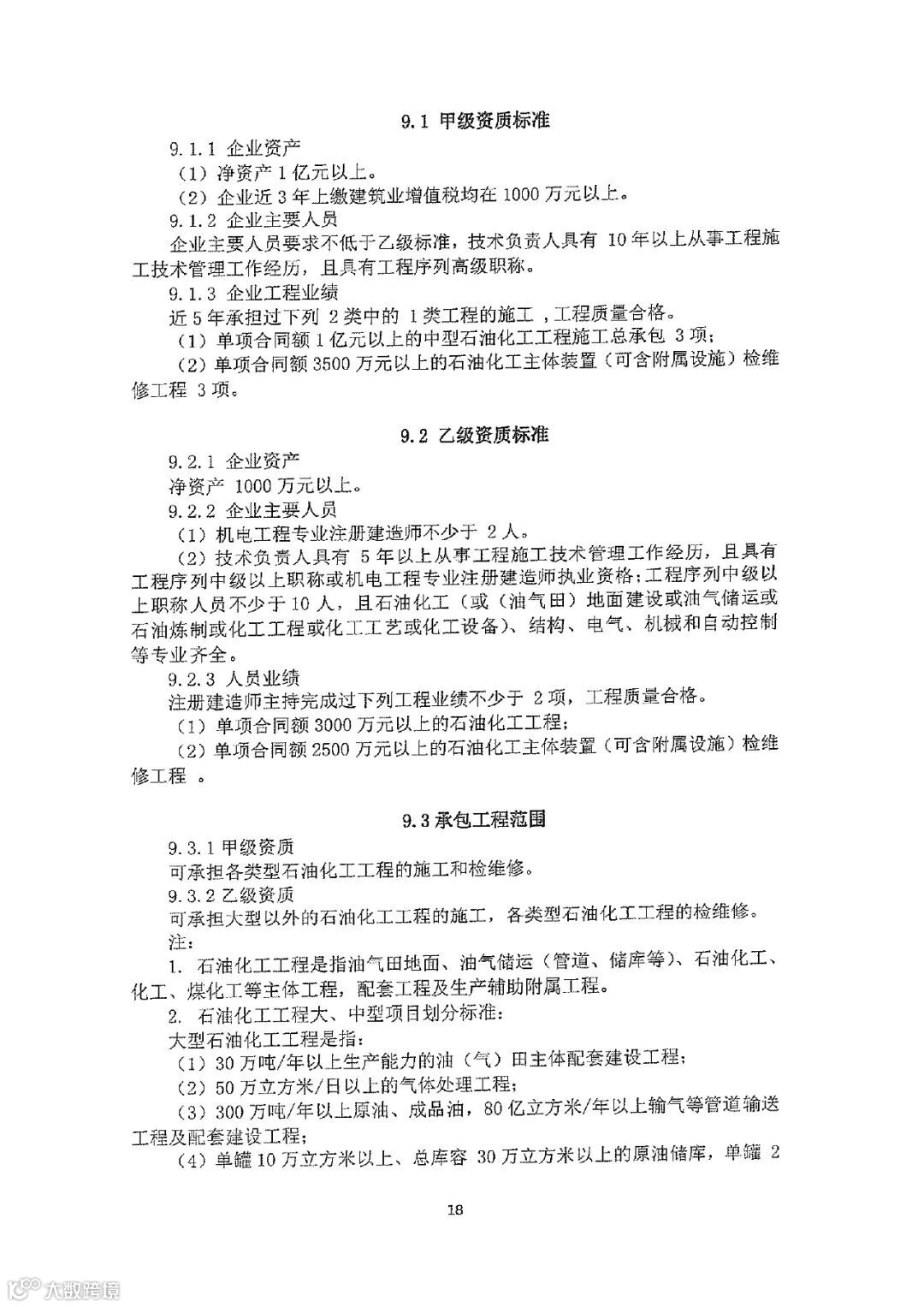
(八)近10年承担过下列11项中的4项以,上工程的工程总承包或施工总承包,工程质量合格。(冶金工程)...
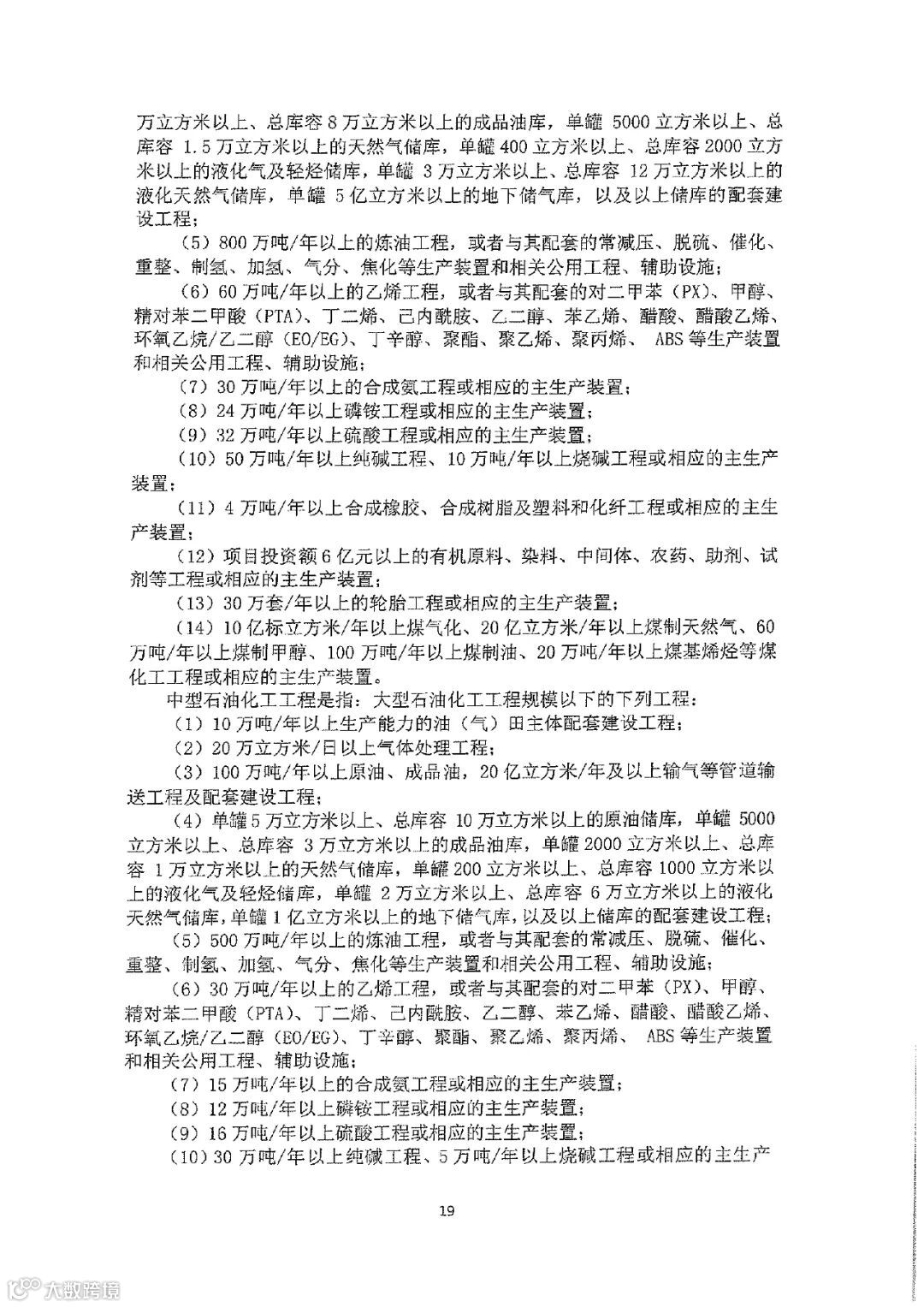
(九)近5年承担过3项以上大型石油化工工程的工程总承包或施工总承包,工程质量合格。(石油化工工程)...
(二) 施工总承包序列资质标准
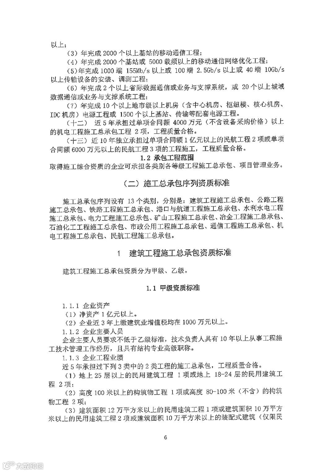
1. 建筑工程施工总承包资质标准
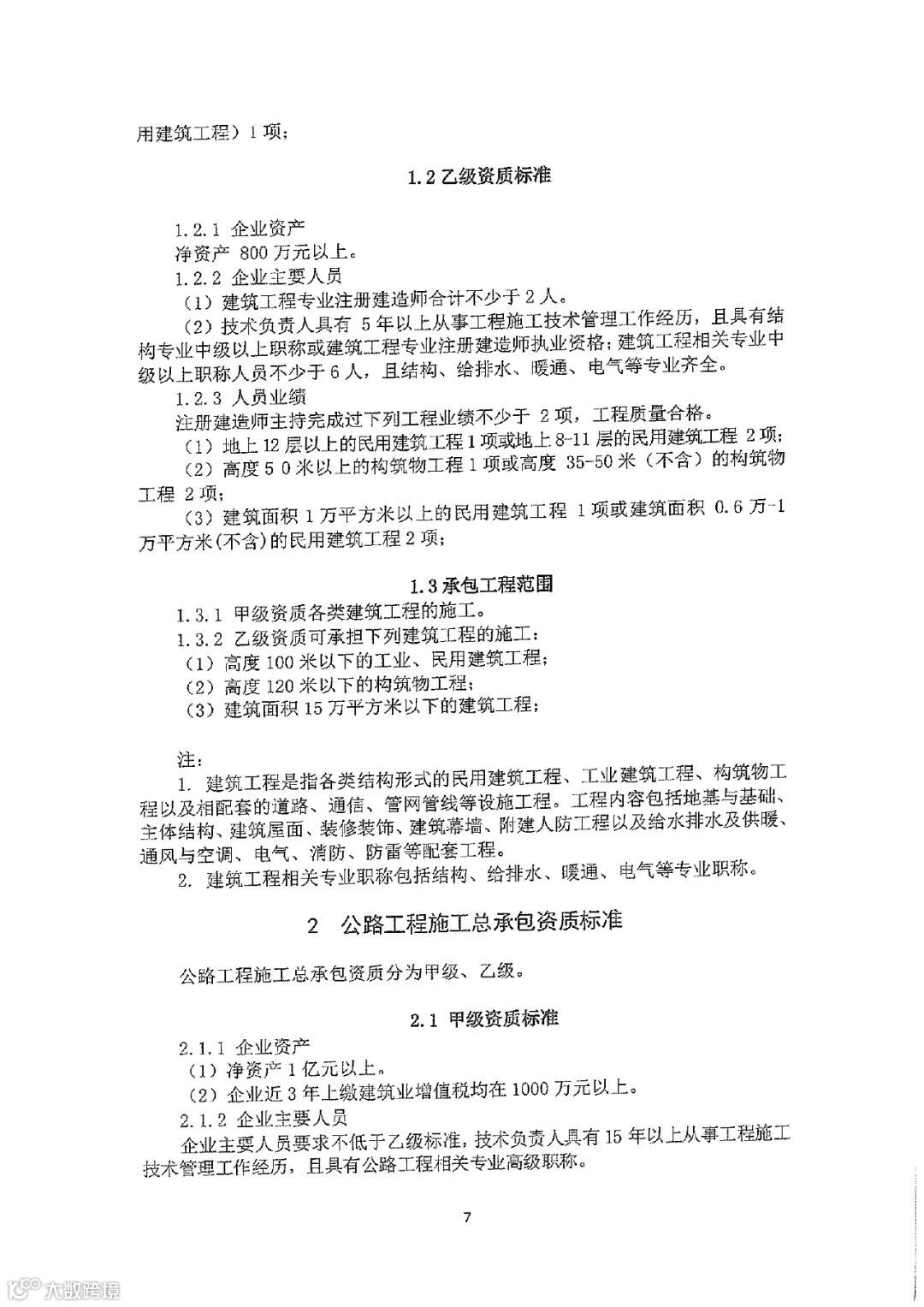
建筑工程施工总承包资质分为甲级、乙级
1.1 甲级资质标准
1.1.1 企业资产
(1) 净资产1亿元以上。
(2) 企业近3年。上缴建筑业增值税均在1000万元以上。
1.1.2 企业主要人员
企业主要人员要求不低于乙级标准,技术负责人具有10年以上从事工程施工技术管理工作经历,且具有结构专业高级职称。
1.1.3 企业工程业绩
近5年承担过下列3类中的2类工程的施工总承包,工程质量合格。
.......
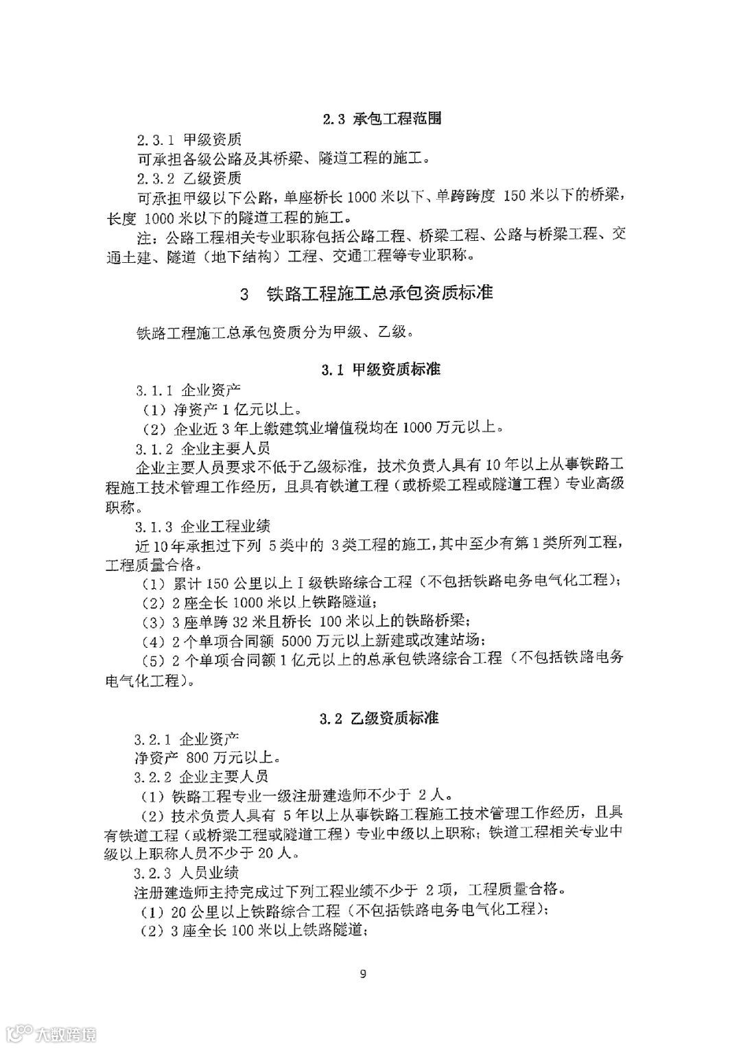
(2) 技术负责人具有6年以上从事工程施工技术管理工作经历,且具有公路工程相关专业中级以上职称或公路工程专业注册建造师执业资格;公路工程相关专业中级以上职称人员不少于15人。
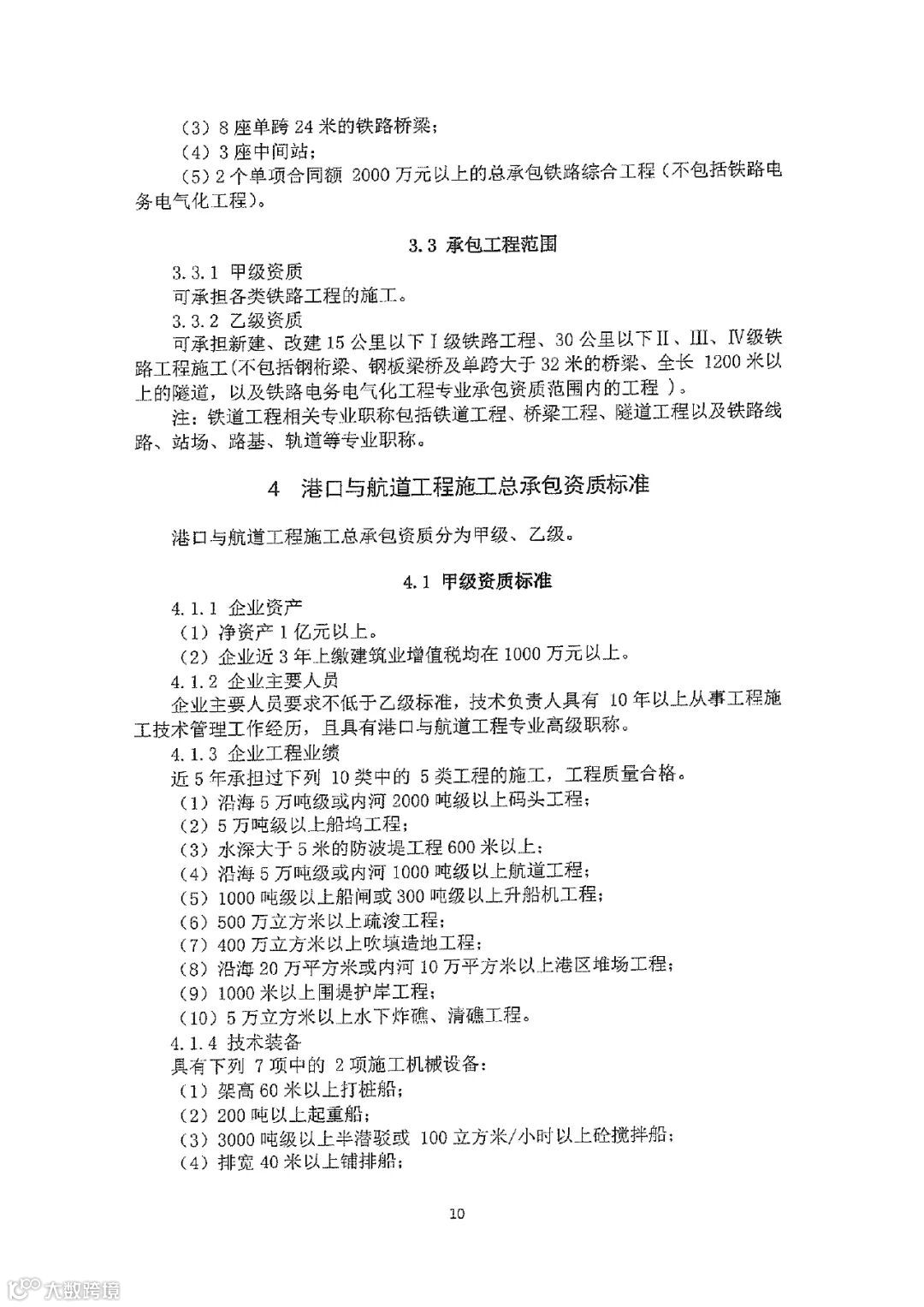
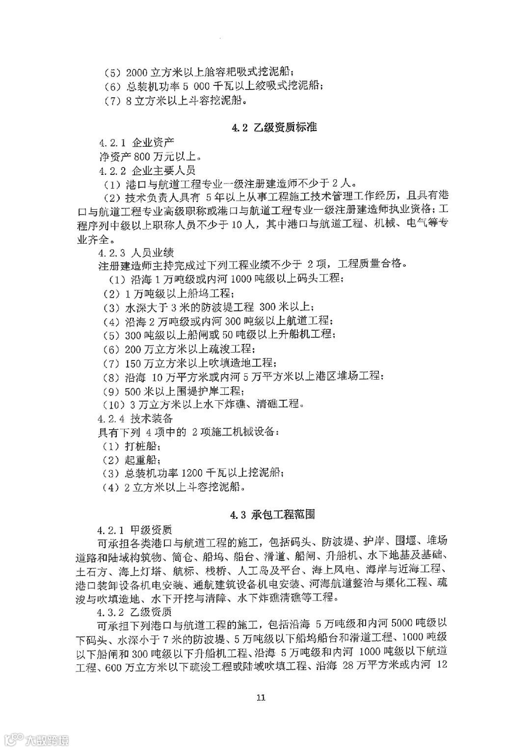
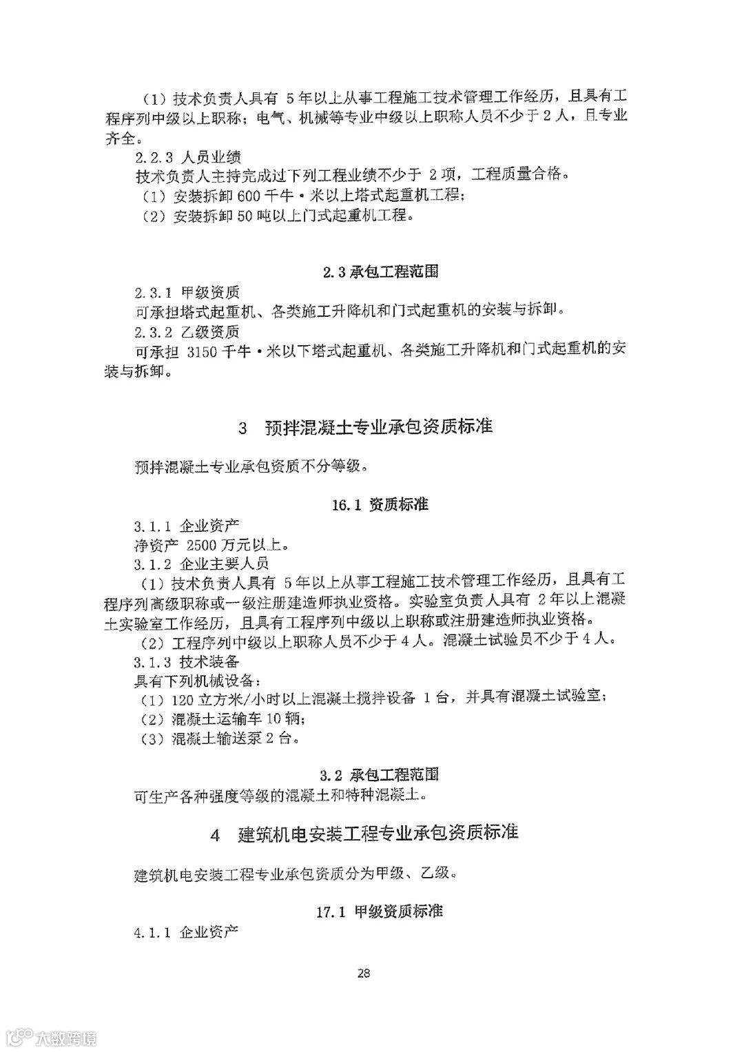
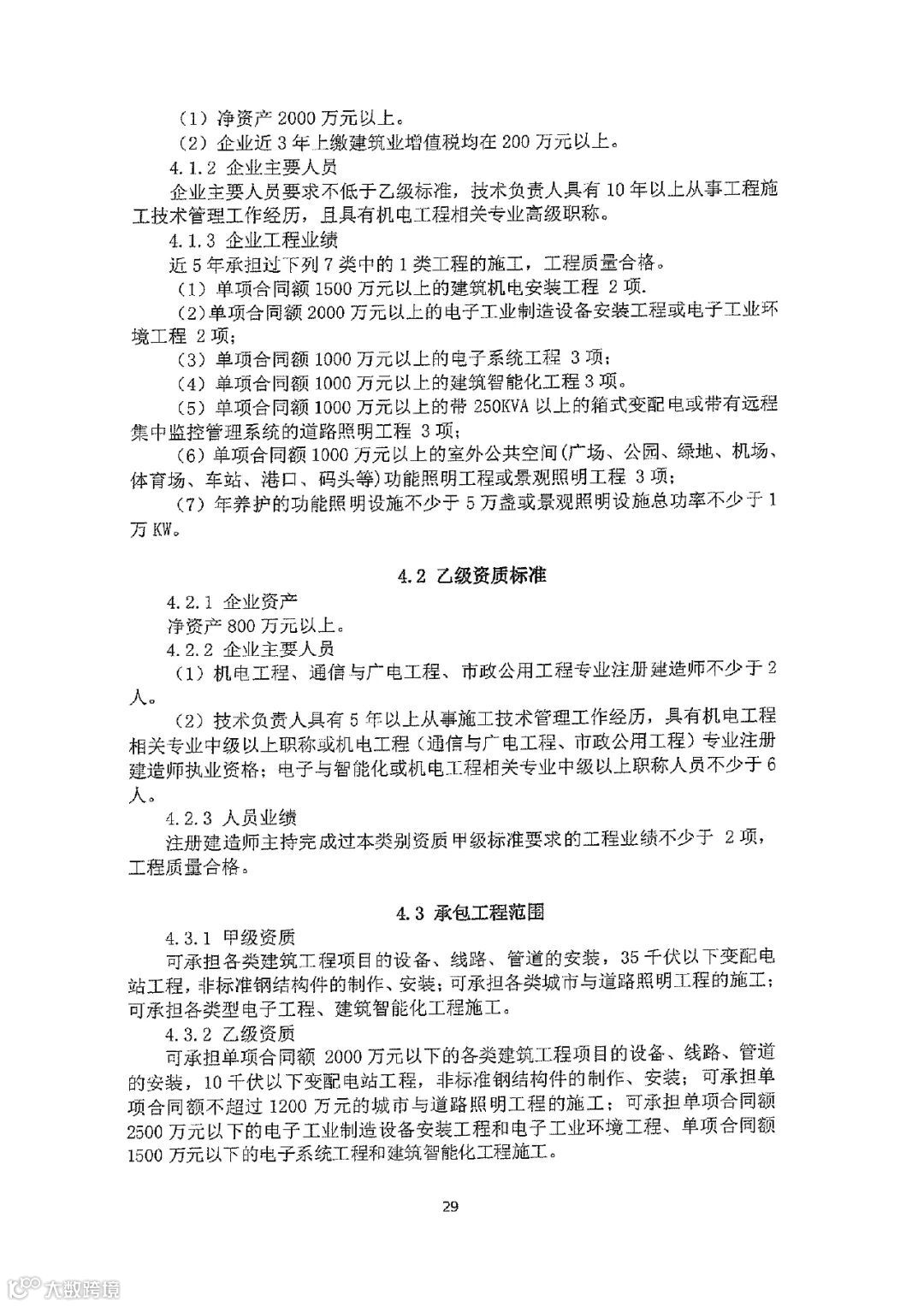
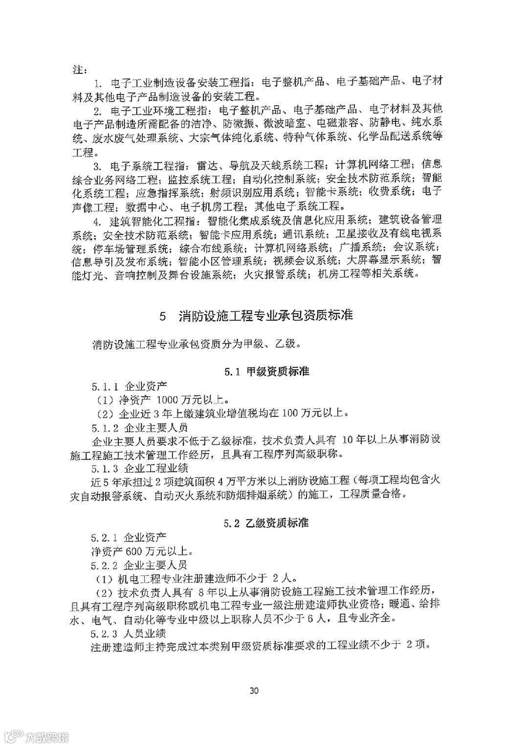
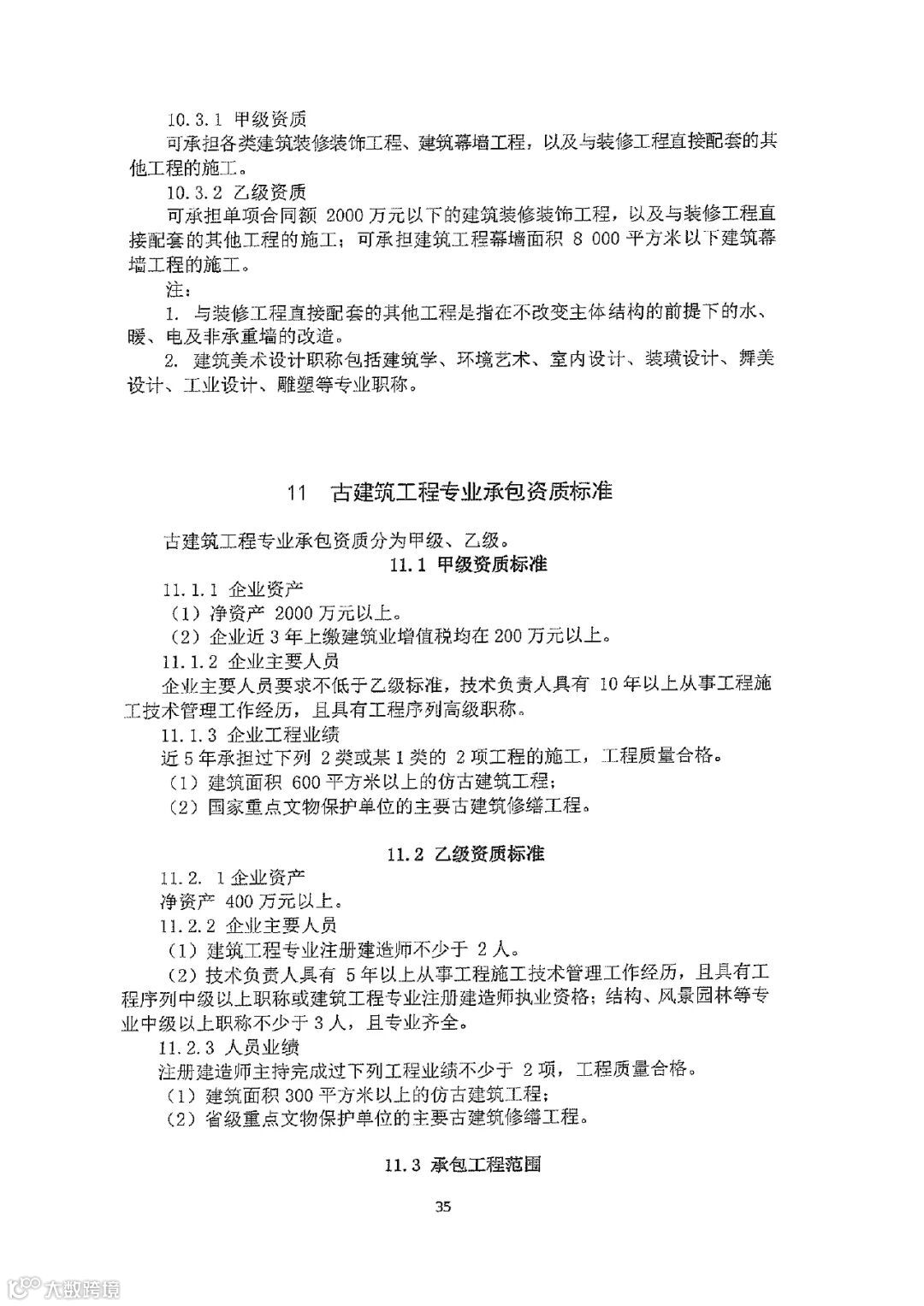
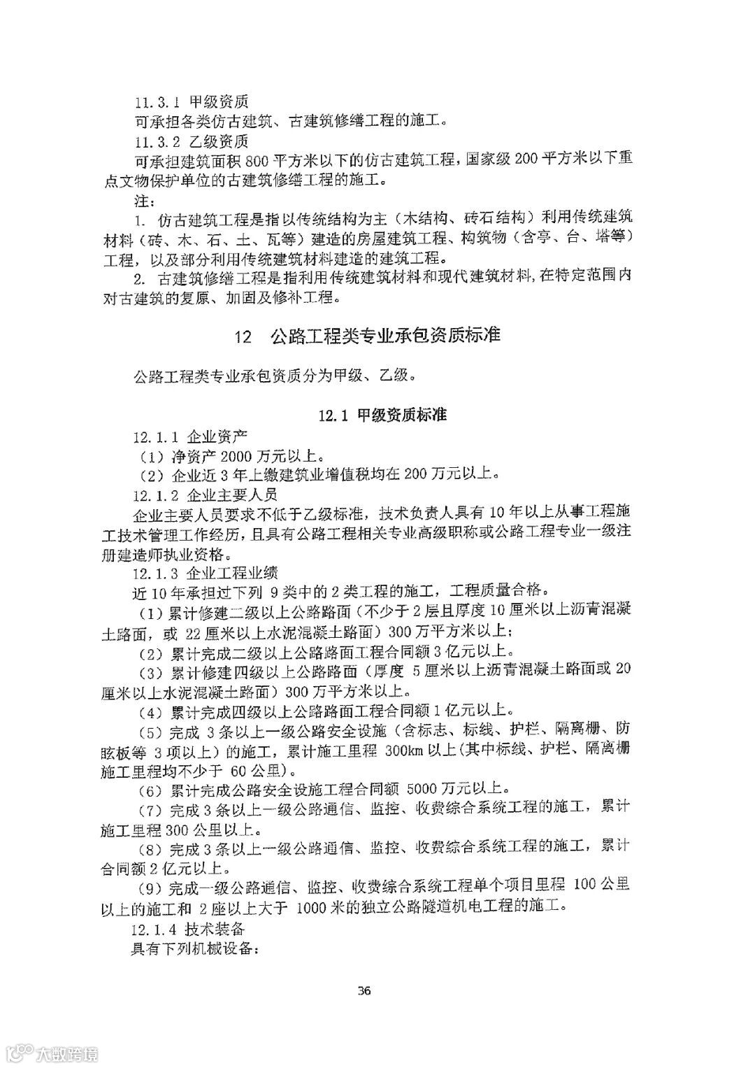
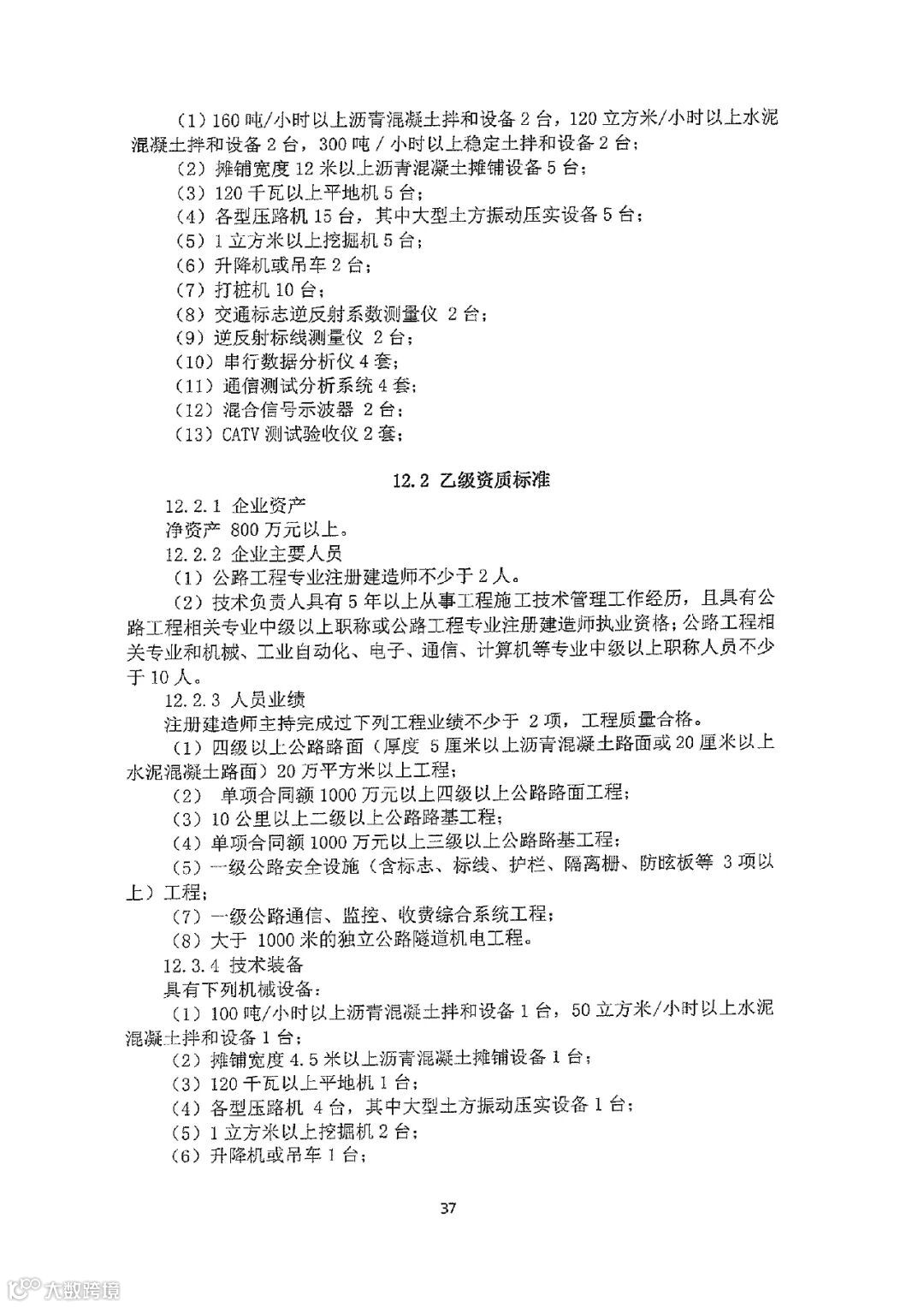
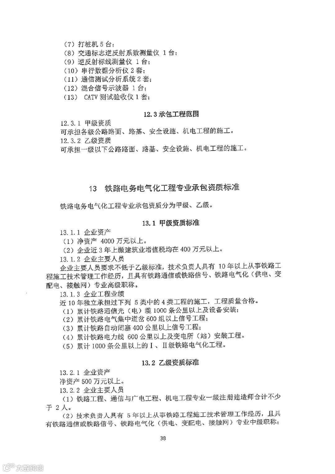
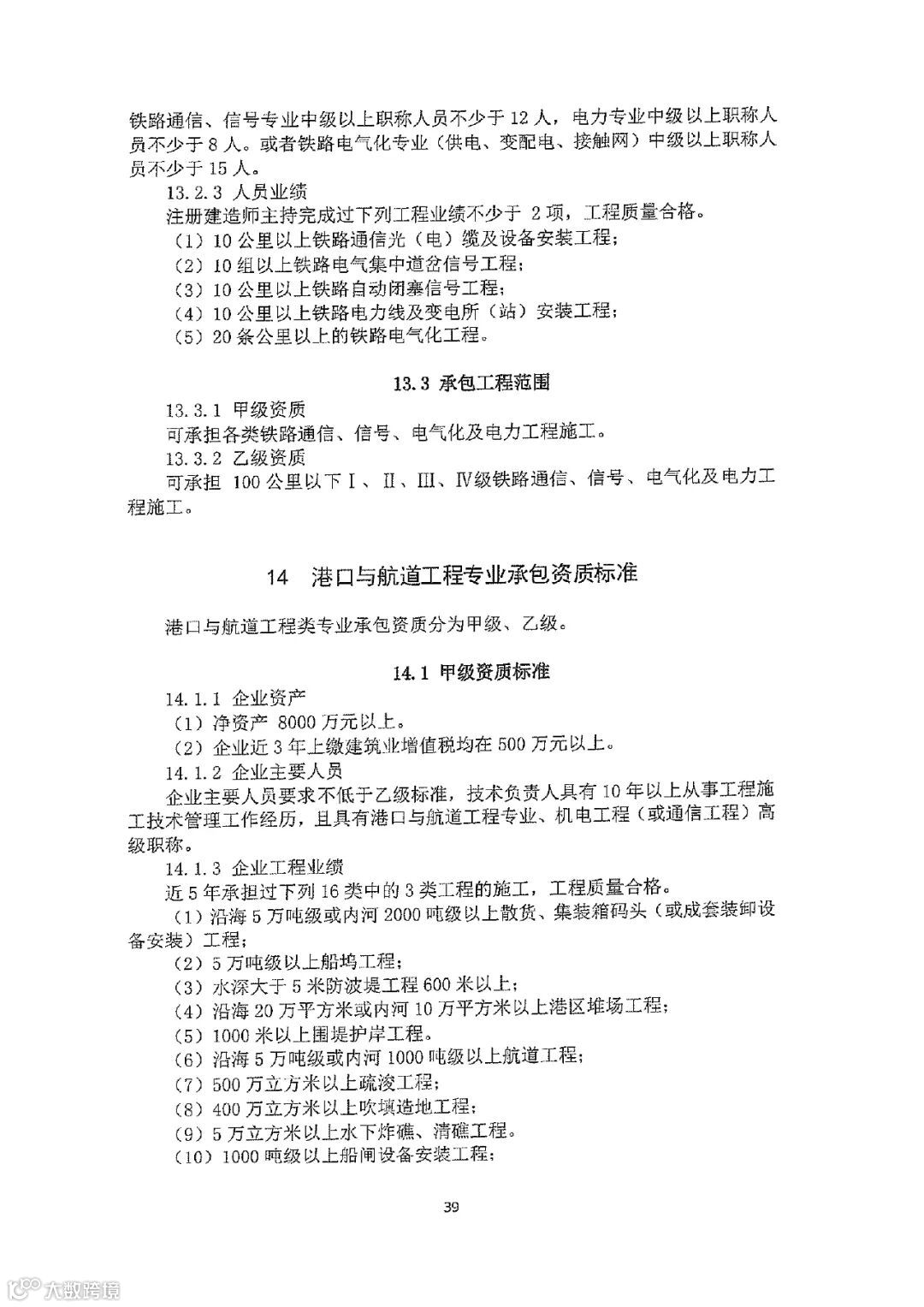
专业承包序列设有18 个类别,分别是:地基基础工程专业承包、起重设备安装工程专业承包、预拌混凝土专业承包、建筑机电工程专业承包、消防设施工程专业承包、防水防腐保温工程专业承包、桥梁工程专业承包资质、隧道工程专业承包、模板脚手架专业承包、建筑装修装饰工程专业承包、古建筑工程专业承包、公路工程类专业承包、铁路电务电气化工程专业承包、港口与航道工程类专业承包、水利水电工程类专业承包、输变电工程专业承包、核工程专业承包、通用专业承包。
专业作业资质不分等级,实行备案制。具有公司法人《营业执照》且拟从事专业作业的企业可在完成企业信息备案后,即可取得专业作业资质。
专业作业资质分为11种作业类型:木工作业、砌筑作业、抹灰作业、石制作作业、油漆作业、钢筋作业、混凝土作业、焊接作业、水暖电安装作业、钣金作业、架线作业。每个企业只能选择不多于2种作业类型进行备案。
一、新资质标准改革重点摘要
随着建筑市场的不断完善,各种资质政策频频发布,多种建筑资质面临取消、合并!资质大改已拉开序幕,取消日渐明朗!近日,关于2021年建筑施工企业资质新标准是大家比较关注的热点,那么新的建筑资质到底都有哪些变化,重点是什么?改革将会带来哪些影响,下面小编将为大家一一解答。
一、资质标准有哪些调整?
1、进一步加大放权力度,除综合资质外,全部下放至省级及以下有关主管部门审批(公路、铁路、水运、民航、水利,通信等资质审批权限由国务院有关主管部门根据实际情况决定)
2、施工资质。将施工总承包企业特级资质改为施工综合资质,可承担各行业、各等级施工业务;保留12类施工总承包资质;将36类专业承包资质整合为14类;将劳务企业资质改为专业作业资质,由审批制改为备案制。综合资质只设甲级,施工总承包资质等级压减为甲、乙两级,专业承包资质和专业作业资质不分等级。改革后,施工企业资质类别和等级由138个压减为40个,压减71%。
3、工程勘察资质。保留综合资质:将4类专业资质及勘察劳务资质整合为岩土工程、工程测量、勘探测试等3类专业资质。综合资质只设甲级,专业资质等级压减为甲。乙两级。改革后,工程勘察资质类别和等级由26个压减为7个,压减73%。
5、工程监理资质。保留综合资质,可承担各类工程监理业务,规模不受限制;取消专业资质中的水利水电工程、公路工程、港口与航道工程、农林工程资质,保留其余10类专业资质,取消事务所资质。综合资盾只设甲级。专业资质等级压减为甲、乙两级。改革后,工程监理资质类别和等级由34个压减为21个,压减38%。
二、建筑资质改革中的14大要点总结
重点一:原特级资质直接换发施工综合资质、一证“封顶”
将施工总承包特级资质调整为施工综合资质,取得原10类施工总承包特级资质中的任一类,即可换发综合资质。
取得综合资质的企业,可承担各类别、各等级施工总承包业务,不再申请或持有其他施工资质。
重点二:原一级(施工)换甲级、原最低等级直接并入乙级,不再重新核定
工程勘察资质:原丙级资质并入相应专业乙级资质。
工程设计资质:原丙级资质并入相应专业乙级资质。
施工资质:甲级资质在本类别内承揽业务规模不受限制,原一级资质调整为甲级资质,其他等级资质合并为乙级资质。
工程监理资质:原丙级资质并入相应专业的乙级资质。
按照新旧资质对应关系直接换发新资质证书,不再重新核定资质。
重点三:以下资质不分等级
改革后,工程勘察资质、工程设计、工程施工、工程监理四大综合资质不分等级。
设计事务所不分等级。
施工资质中的通用专业承包、预拌混凝土专业承包、模板脚手架专业承包、专业作业资质不分等级。
重点四:取消的资质怎么处理
(工程设计资质)取消海洋行业及专业资质,相关企业可以换发相近行业资质;取消其他行业的专业资质,并入相应行业资质;取消环境工程专项资质的5个专项类别,整合为环境工程专业资质。
(工程监理资质)取消水利水电工程、公路工程、港口与航道工程等专业资质,其资质要求执行有关行业主管部门规定;取消农林工程监理资质,建设单位委托农林工程监理业务时,不再作资质要求。上述4个监理专业资质取消后,相关企业可以换发相近专业同等级监理专业资质;取消事务所资质。
重点五:这些设计资质只有甲级
公路行业
市政行业隧道工程专业
市政行业轨道交通工程专业
公路行业特大桥梁专业
公路行业特长隧道专业
铁路行业桥梁专业
铁路行业隧道专业
铁路行业轨道专业
铁路行业电气化专业
铁路行业通信信号专业
重点六:劳务资质取消审批
将劳务企业资质调整为专业作业资质,由审批制改为备案制,不分等级。
重点七:关于乙级含金量
有针对性地调整企业资质标准中的考核指标,原则上不提高标准,最低等级资质可适当降低准入门槛。
重点八:关于过渡期
住建部正式版《方案》指出,新资质标准发布后,设置1年企业资质过渡期,到期后实行简单换证,即按照新旧资质对应关系直接换发新资质证书,不再重新核定资质。
重点九:关于找谁换证
除综合资质外,全部下放至省级及以下有关主管部门审批(其中,涉及公路、水运、水利、通信、铁路、民航等资质的审批权限由住房和城乡建设部会同国务院有关部门确定)。
实行全程网上申报和审批,逐步实现企业资质审批“一网通办”,所有企业资质信息均在全国建筑市场监管公共服务平台公开发布,供社会公众查询。
重点十:审批权限下放
重点十一:审批权限下放承诺制申报
企业通过告知承诺方式申请上述资质填报的业绩项目应为全国建筑市场监管公共服务平台(以下简称平台)中数据等级标记为A级(由省级住房和城乡建设主管部门审核确认)的工程项目。各级住房和城乡建设主管部门要加强对录入平台工程项目的审核把关,确保数据真实、完整、准确。
重点十二:建筑企业跨地区承揽业务要求
重点十三:申请工程设计资质企业专业技术人员社会保险缴纳情况的函
2021年2月19日:住建部发布了:《关于请协助核查部分申请工程设计资质企业专业技术人员社会保险缴纳情况的函》建设工程企业资质审批过程中发现,部分申请工程设计资质企业填报的专业技术人员存在未在申报企业缴纳社会保险或在多个企业缴纳社会保险情况。为严厉打击资质申报弄虚作假和专业技术人员挂靠行为,请通过现场核查、约谈相关企业等方式核实相关专业技术人员是否为申报企业在职员工,并将核查情况(附现场核查记录、约谈笔录、照片等材料及相关企业出具的情况说明)报我司企业资质审查处。
重点十四:有没有后续文件
建设工程企业资质标准框架确定后,住建部已经启动建设工程企业资质管理规定、资质标准等的修订工作。
在住建部还没有正式公布最新文件的同时,大家应先对现有文件加深理解,有助于更好决策如何应对行业变化,我们将持续关注和报道住建部建设工程企业资质管理规定、资质标准等文件的修订情况。
三、未来的资质走向还是简化和取消
关于企业资质未来发展趋势有几点判断:
第一、建筑业企业资质标准逐渐简化弱化是必然的方向;
第二、资质会不会全部取消?认为全部取消的可能性不大!
第三、哪些资质会被取消?认为市场化程度高、施工安全质量风险低、不涉及生命财产安全的资质或将被取消!例如:已经取消的园林绿化资质、专业承包资质将是取消的重点;
第四、哪些资质不会被取消?认为涉及国计民生、安全质量风险高、技术难度大的资质短时间内被取消的可能性低,例如:各类施工总承包资质;
第五、没有取消的资质改革的趋势?简化资质考核条件,重点考核企业信誉和业绩等指标。试点开展对信用良好、能够提供全额担保的企业,取消承揽业务范围资质限制。企业经营的核心是信誉与业绩,这是资质将引导的方向,也是趋势。
















































声明:信息来自网络仅供参考,以官方发布意见稿为准

【广州】
广东盈隆律师事务所
地址:广东省广州市越秀区东风中路418号
华以泰国际大厦6层
电话:020-83379916
【佛山】
广东盈隆(佛山)律师事务所
地址:广东省佛山市三水区南丰大道3号
百利达写字楼20层
电话:0757-87912008
【东莞】
广东盈隆(东莞)律师事务所
地址:广东省东莞市莞城区旗峰路200号
中天大厦18层、23层
电话:0769-23369009
【贵阳】
广东盈隆(贵阳)律师事务所
地址:贵阳市观山湖区金融城MAX·D座22层
电话:0851-84838623
【海口】
广东盈隆(海口)律师事务所
地址:海南省海口市美兰区国兴大道15A
全球贸易之窗A座9层
电话:0898-65319137
【马来西亚吉隆坡】
马来西亚吉隆坡联合办公室
地址:No.D-2-2,Block D,Plaza Damas No.60,Jalan Sri
Hartamas I,Taman Sri Hartamas, 50480 Kuala Lumpur
电话:620-62112101

