

作者 | 罗文哲
盈隆论衡·明理刑辩团队实习人员
刑事申诉也许是刑事辩护较为“冷门”的领域。在群众乃至律师同行的印象中,再审的启动率、改判率均是相当之低,哪怕是成功实现再审改判的案件,往往也是经过了数年乃至数十年的反复申诉、经过媒体的报道、甚至是遇到“亡者归来”“真凶落网”等偶然性事件才得以成功。因此,申诉往往给人一种“临终关怀”的感觉。原最高人民法院第二巡回法庭庭长胡云腾大法官指出,从东北三省的刑事申诉情况看,90%以上的刑事生效判决并没有问题,在余下的不到10%中,有9成左右案件的原审有瑕疵但还没有达到足以改变原审裁判的程度,只有1成左右的案件原审确实在定罪量刑方面存在严重问题,符合应当重新审判的标准。亦即,只有1%左右的申诉符合启动再审的条件,其比例不可谓不低。
但是,我们还可以从另一个角度理解胡云腾大法官的话——虽然法院对再审的启动条件有严格的把握,但现实中大部分申诉缺乏理由支持导致“分母太大”亦是重要原因。打个不恰当的比方,报录比100:1的公务员岗位,看似竞争激烈,实际上相当多的报名者只是碰碰运气,不会认真准备考试甚至不去参加考试。因此,认真努力的考生,完全有考上的可能。作为律师,如果确信生效裁判确有错误,我们不能因为再审启动率低就打退堂鼓。申请再审是法律赋予当事人的权利,亦是纠正既成冤假错案的唯一路径。如果当事人有需求,为当事人提起刑事申诉是我们义不容辞的责任。
1
对原审裁判文书进行细致梳理
刑事申诉并非“平地起高楼”,而是对原一审、二审错误之处的纠正。因此,撰写申诉状的第一步即是对原审判决进行仔细分析,寻找可能存在的问题。这里的汇总应当尽量全面,只要是原审存在的问题,不管是明显的错误还是较轻的瑕疵,都可以全面摘录,即使不作为主要的论点,也可以作为辅助论点或论据。
原审中的问题主要包括实体方面与程序方面。就实体方面而言,原审中辩护人往往已经提出关于事实证据与法律适用方面的辩护意见,此时要仔细阅读一审、二审裁判文书,摘录文书中对相关争议焦点的论述与对辩护观点的回应。如果是涉黑等罪名较多、事实复杂的案件,还应当以表格的形式,详细梳理每一名被告人每一宗事实对应的裁判结果和裁判理由。例如,在笔者撰写申诉状之前,就制作了如下的表格:

2
选取论点,形成提纲
完成原审裁判文书的整理之后,下一步是从这些论点中挑选适合申诉理由纳入申诉状,形成申诉提纲。
并非原审裁判中所有的错误和不当之处均能成为再审的启动事由。从现实角度而言,再审是一种“有限纠错”而非“有错必纠”的制度。在我国,再审是对两审终审制度的补充,是“例外”地对“确有错误的生效裁判”进行纠正的制度,而不是二审之后的“第三审”。再审制度不仅有纠错的功能,还要维护生效裁判的既判力和法的安定性,这一点是我们在撰写申诉状时必须牢记的。
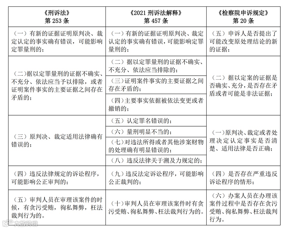
具体而言,启动再审的法定情形规定在2018年《刑事诉讼法》第253条,《最高人民法院关于适用〈中华人民共和国刑事诉讼法〉的解释》(法释〔2021〕1号)第457条和《人民检察院办理刑事申诉案件规定》(高检发办字〔2020〕55号)第20条分别予以了细化。笔者将这三则法条内容的大致对应关系列表整理如下:

上述法律和司法解释的规定比较清晰地体现了再审“有限纠错”的功能。例如,将法律适用错误限定在四种列举的情况。因此,在撰写提纲时,我们应当把生效裁判中错得最明显的、最能证明错了的、最能让法官认为当事人被冤枉了的论点作为主要论点,放在前面,并予以详细论证。对于错误并不明显,或者仅仅是法律适用不统一、未必是生效裁判有错的内容,可以略写并放在后面的部分。
在挑选论点时,对于不同的申诉理由,需要分别注意以下几个方面:
1.出现新证据
新证据是启动再审的“王牌”。根据《刑诉法解释》第458条,新证据不仅包括原判决、裁定生效后新发现的证据,还包括原判决、裁定生效前已经发现但未予收集,或已经收集但未经质证的证据,以及原判决、裁定所依据的客观证据或言词证据等发生变化的情形。
撰写申诉状时,可以引用上述司法解释条文,并着重注意论证:(1)新证据与案件事实的关联性,对定罪量刑的影响;(2)新证据是如何得到的,原审为何没有发现或使用,尽量给出合理理由。
2.原审程序违法
相比实体问题,程序法的规定相对明确,因此也更容易论证违法之处的存在。在申诉阶段应当全面审视一审、二审中存在的程序违法,但由于一审的程序违法一般已经二审审查,审查重点应当是二审的程序违法。例如,二审案件应当开庭而未开庭审理,未听取律师意见,未对变更强制措施申请作出处理决定且未书面说明理由,未在裁判文书中对于律师辩护意见予以回应,改判违反上诉不加刑原则等等。
对于程序违法的依据,除了引用刑诉法和司法解释之外,亦可引用两高三部《关于依法保障律师执业权利的规定》(司发〔2015〕14号)、最高法《关于加强和规范裁判文书释法说理的指导意见》(法发〔2018〕10号)等文件,还可以引用最高人民检察院发布的“全国检察机关保障律师执业权利典型案例”等案例。例如,在“律师侯某某申请发表意见权监督案”中,检察机关纠正了法院二审不开庭且未听取律师意见的做法,律师可以在申诉状中引用。
3.原审事实证据有问题
新证据可遇不可求,因此原审的事实证据问题往往是申请再审的高频理由。然而,由于事实证据问题往往已经经过两级法院的审理,上级法院往往会倾向于维持。因此,在没有新证据的情况下,如何让申诉法官相信原审的事实证据的确出现了问题,相当考验律师的写作能力。笔者认为,一定要讲好一个“辩方版本的故事”,使申诉法官相信当事人“确实被冤了”,才能使他产生认真调卷审查的动力。具体的写法,可见本文的第三部分。
在分析事实证据问题时,要善于利用裁判之间的自相矛盾之处。例如,在(2021)最高法刑申141号案中,最高人民法院指出,生效在先的民事判决确认双方合同是自愿形成、合法有效的,而本案中的刑事判决、裁定中认定是诈骗了借款,以致民事、刑事判决相互矛盾。最高法据此指令吉林高院再审本案。
4.原审适用法律错误
在司法实践中,法律适用往往是见仁见智的问题,裁判尺度不统一亦是正常现象。而再审的启动条件是生效裁判“确有错误”,因此,在申诉状中要尽可能论证原审法律适用有“错误”,例如与法律、司法解释的明文规定不符,与两高发布的指导性案例有抵触等等。单纯提出“另一种可能性”,可能无法达到启动再审的目的。在申请再审时,应当尽量提交案例检索报告,因为此时法官实际上已经不像一审、二审那样可能主动去做法律检索了,律师需要帮助法官完成这个任务。
3
撰写成文
完成提纲之后,下一步即是撰写成文。申诉状与审查起诉、一审、二审阶段的法律意见书、辩护词等文书有不少相似之处,但亦有其特点。任何写作的前提都是了解读者,做到“知己知彼,百战不殆”。具体而言,申诉状的读者是负责受理申诉的法官或检察官,亦即审判监督庭的法官或控告申诉检察部门的检察官。这一读者群体的特点主要有二:
第一,审查申诉的法官、检察官一般不了解原审案情,且他们不同于一审、二审的法官、检察官,不一定会阅卷。根据相关规定(具体条文附于文后),法院审查申诉没有阅卷义务,检察院首次审查申诉应当阅卷。但是,无论是否阅卷,申诉法官对于案件显然没有一二审法官一般的全面审查义务。
第二,对于申诉法官而言,“驳回申诉”几乎已经成为一种“肌肉记忆”式的做法。如文首所言,这既有司法机关对于再审启动严格把握的原因,也有大量申诉缺乏理由的原因。申诉法官面对的申诉状,大部分可能都是对原审未被采纳的辩护意见的简单重复,或是对原审瑕疵的放大,不足以使他们产生“生效裁判确有错误”的怀疑。
针对这些特点,在撰写申诉状时,我们可以着重注意以下几个方面:
1. 重视对案情的叙述
相比于一审、二审辩护词,申诉状要尤其重视对案件事实的叙述。写作时,应把读者设想成完全不了解案情的“一张白纸”,使用适当的篇幅介绍案情经过。如果法官在阅读申诉状时没有搞清案件事实的来龙去脉,自然也就难以理解对应的法律论证。因此,在完稿时,可以请几位完全不了解案情的同仁帮忙阅读,看其是否能仅通过阅读申诉状就对案情经过有清晰的了解,确保法官在了解案情事实方面没有任何障碍。
2. 打好“先手牌”,讲好一个“辩方版本的故事”
一审、二审法官往往先阅读起诉书或一审判决书,再阅读辩护意见,难免先入为主地接受“控方版本的故事”。而受理申诉的法官通常是先阅读申诉状,然后才会去调阅原审文书。因此,对于律师而言,申诉状在某种意义上相比一审、二审的辩护词具有“先手优势”,有机会抢在原审控方文书之前,给法官留下一个当事人无罪或罪轻的第一印象,让法官相信当事人确实是“被冤了”。
作为律师,我们要充分利用好这一优势,在申诉状中讲好一个“辩方版本的故事”。很多案件,尤其是证据不足的案件,从不同的角度看往往是完全不同的图景。例如,在诈骗等财产犯罪案件中,对于被告人“非法占有目的”的认定往往是罪与非罪的重要依据,但是这一主观要件的认定往往依赖于客观证据,此时对客观证据的整理和解读就显得尤为重要。在笔者参与办理的一起涉案金额2亿元的合同诈骗案中,我们通过搜集嫌疑人在贷款时有理由相信自己能够还款、贷款后无法还款是由于嫌疑人无法预料的政策变更导致、嫌疑人一直与被害单位积极协商还款方式等证据,有理有据地讲述了一个“辩方版本的故事”,成功使检察官相信嫌疑人没有非法占有目的,并以事实不清、证据不足为由不予批准逮捕。
在申诉状中,这一“先手优势”会更加明显。但是,如果用之不当,亦会伤及自身。如果对于案件事实有不恰当的夸大或隐瞒,法官调卷查阅后发现实际并非如此,这份申诉状的可信度在法官看来即会大大降低。因此,对于讲述的每一个案情事实,都要认真斟酌遣词造句,并注明证据在案卷中的位置,方便法官迅速查阅。
3. 论述启动再审的意义
在申诉状中,除了要对生效裁判的错误之处进行有力分析之外,还可以通过阐述启动再审的意义,为再审的启动增加推力。例如,近年来,最高法再审了顾雏军、张文中、赵明利等一批民营企业家涉刑案件,并称是人民法院落实党中央产权保护和企业家合法权益保护政策的“标杆”案件。我们在办理涉民营企业家申诉案件时,就可以引用各级法院保护民营企业家的政策文件和最高法的上述论述,强调再审对于维护民营企业家权益、保护民营经济、落实疫情之下“六稳”“六保”政策的意义。
再如,最高人民法院近期印发的《关于完善四级法院审级职能定位改革试点的实施办法》(法〔2021〕242号)中明确了四级法院审级职能定位:高级人民法院重在再审依法纠错、统一裁判尺度;最高人民法院监督指导全国审判工作、确保法律正确统一适用。在申诉状中,律师可以引用上述文件,论证本案的情形是否具有法律争议较大、各级各地人民法院法律裁判规则不一的情形,由高院、最高院予以再审有利于推动法律的统一适用,形成示范效应等等。

古往今来,申诉从来不是容易的工作,再审的启动也往往并非一份申诉状所能决定,我国几乎没有门槛的申诉制度确有诸多值得改进之处。但作为青年律师,写好申诉状是打开再审之门的第一步。如果换位思考,我们不难想象负责申诉的法官、检察官每日重复着驳回申诉的动作,或许也缺少了那么一点职业成就感,他们也许也盼望着有一份撰写精良的申诉状,使他们有充足的动力去调卷审查,有充分的理由向上汇报,推动再审的启动。而作为律师,我们能做的就是尽我们所能,为这件事的发生创造条件,为当事人的合法权益和法律的公平公正不懈奋斗。

罗文哲,盈隆论衡·明理刑辩团队实习人员,湖南师范大学法学学士,香港大学法学硕士,研究方向为刑法、刑事诉讼法,本科期间曾赴台湾地区高校交换修习刑事法学。工作期间,参与多个经济与职务犯罪、网络犯罪、刑事自诉、刑事合规和民刑交叉案件的辩护和代理,取得了良好效果。
联系电话:15361790350,微信同号

【广州】
盈隆律师事务所
地址:广东省广州市越秀区东风中路418号
华以泰国际大厦6层
电话:020-83379916
【佛山】
盈隆(佛山)律师事务所
地址:广东省佛山市三水区南丰大道3号
百利达写字楼20层
电话:0757-87912008
【东莞】
盈隆(东莞)律师事务所
地址:广东省东莞市莞城区旗峰路200号
中天大厦18层、23层
电话:0769-23369009
【贵阳】
盈隆(贵阳)律师事务所
地址:贵阳市观山湖区兴义路7号润鑫广场A栋23层
电话:0851-85525068
【海口】
盈隆(海口)律师事务所
地址:海南省海口市美兰区国兴大道15A
全球贸易之窗A9005室
电话:0898-65319137
【杭州】
盈隆(杭州)律师事务所
地址:浙江省杭州市滨江区滨盛路1508号海亮大厦16层
电话:0571-86682066
【珠海】
盈隆(珠海)律师事务所
地址:珠海市香洲区兴业路88号优特总部大厦26层
电话:0756-2188099
【马来西亚吉隆坡】
马来西亚吉隆坡联合办公室
地址:No.D-2-2,Block D,Plaza Damas No.60,
Jalan Sri Hartamas I,Taman Sri Hartamas, 50480 Kuala Lumpur
电话:620-62112101


