本文作者:彭世明、张思婷、古雅伟、薛乐婷
PART 01
基本案情
某某明知他人在实施犯罪所得洗白行为,仍主动加入该犯罪团伙。其以“高额提成”为诱饵,将好友诱骗至团伙专属群聊。好友轻信其说辞,提供个人银行卡接收了数万元电信诈骗赃款,并按团伙要求完成取现、转账至指定账户的操作。最终,公诉机关以掩饰、隐瞒犯罪所得罪对某某提起公诉,法院判处其有期徒刑数月,并处罚金数千元。
PART 02
深度解析:掩隐罪与帮信罪的核心区别
在司法实践中,掩饰、隐瞒犯罪所得罪(以下简称 “掩隐罪”)与帮助信息网络犯罪活动罪(以下简称 “帮信罪”)的混淆率极高,尤其是在提供银行卡走账这一常见行为中,两者的界限常被模糊。但结合2025年7月28日最高人民法院、最高人民检察院、公安部联合发布的《关于办理帮助信息网络犯罪活动等刑事案件有关问题的意见》(以下简称“意见”)以及2025年8月26日施行的《最高人民法院 最高人民检察院关于办理掩饰、隐瞒犯罪所得、犯罪所得收益刑事案件适用法律若干问题的解释》(以下简称“解释”),两罪在法律构成、行为本质、量刑标准上的差异更趋明确,因此准确区分两罪是定罪量刑的关键。
(一)法律定义与立法目的:从根源看清两罪定位
区分两罪需先明确法律依据与立法初衷,2025年新解释进一步细化了掩隐罪的规制范围:
(1)掩隐罪的法律定位:打击“赃款赃物善后”行为
法条定位:《刑法》第三百一十二条规定:“明知是犯罪所得及其产生的收益而予以窝藏、转移、收购、代为销售或者以其他方法掩饰、隐瞒的,处三年以下有期徒刑、拘役或者管制,并处或者单处罚金;情节严重的,处三年以上七年以下有期徒刑,并处罚金。”
立法目的:掩隐罪设定在“妨害司法罪”章节,核心目的是打击上游犯罪既遂后,通过转移、隐匿、转换等手段“洗白”赃款赃物,阻碍司法机关追赃、侦查的行为,侧重保护司法秩序。
(2)帮信罪的法律定位:打击“网络犯罪协助”行为
法条定位:《刑法》第二百八十七条之二规定:“明知他人利用信息网络实施犯罪,为其犯罪提供互联网接入、服务器托管、网络存储、通讯传输等技术支持,或者提供广告推广、支付结算等帮助,情节严重的,处三年以下有期徒刑或者拘役,并处或者单处罚金。”
立法目的:帮信罪设定在“危害计算机信息系统安全罪”章节,专门针对网络犯罪产业链中的“事中协助”行为(如提供收款工具、技术支持),将帮助行为“正犯化”,侧重从源头切断网络犯罪链条,保护网络安全与公民财产权。
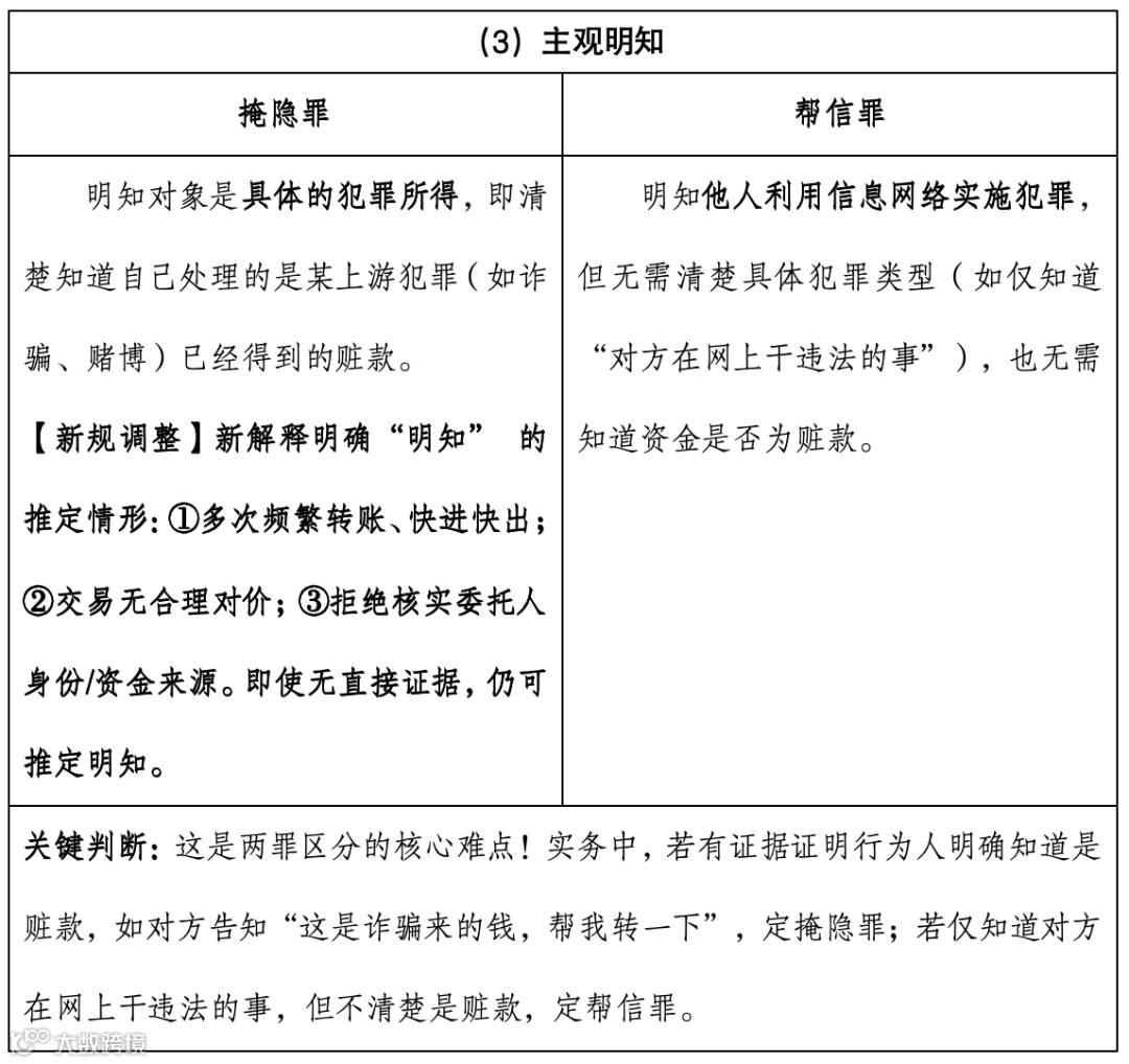
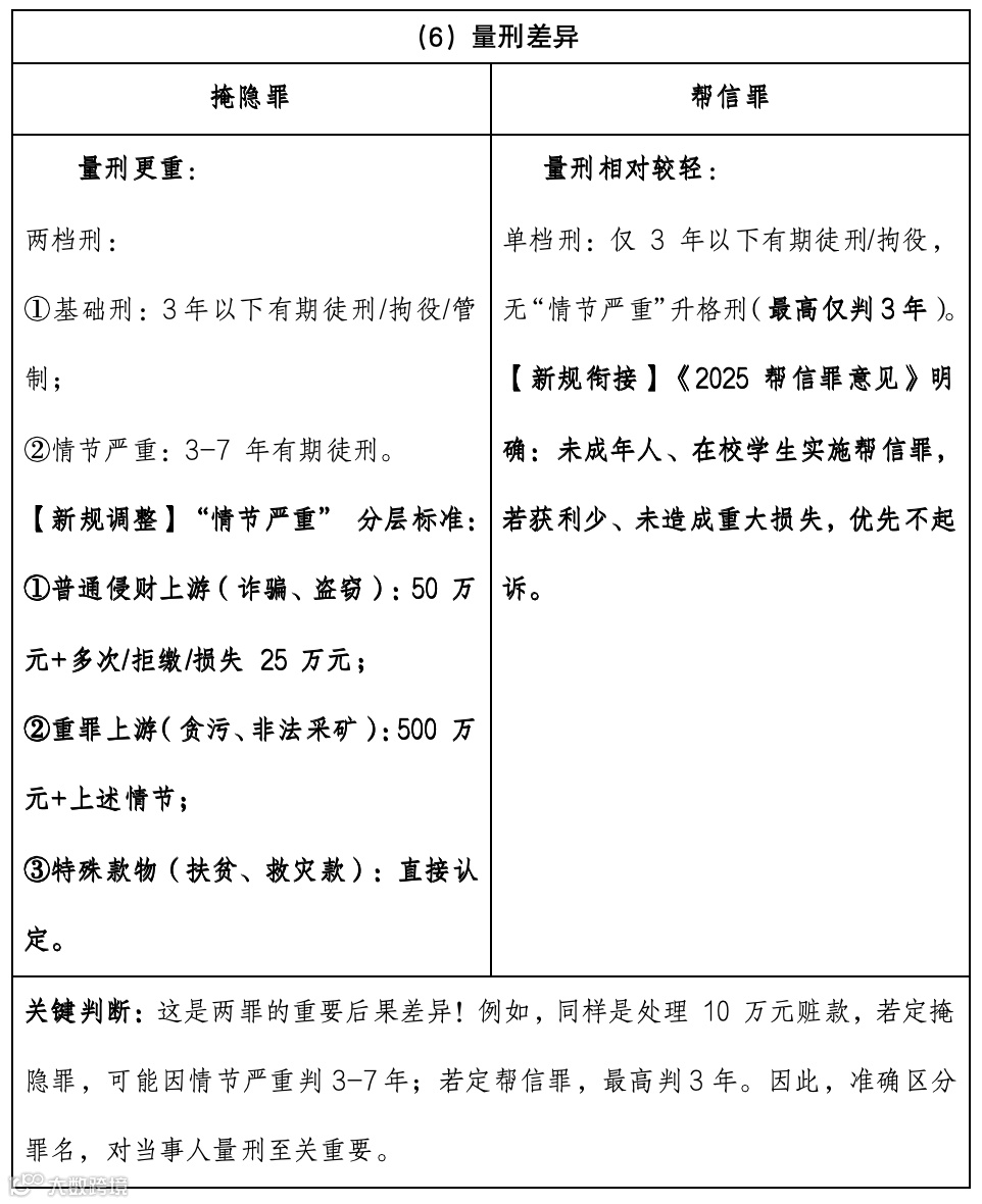
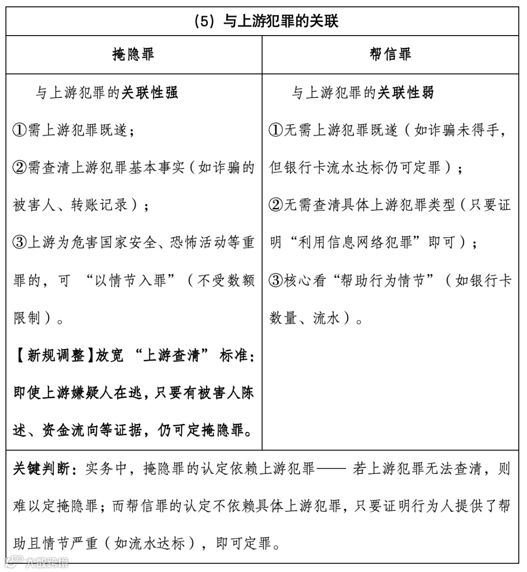
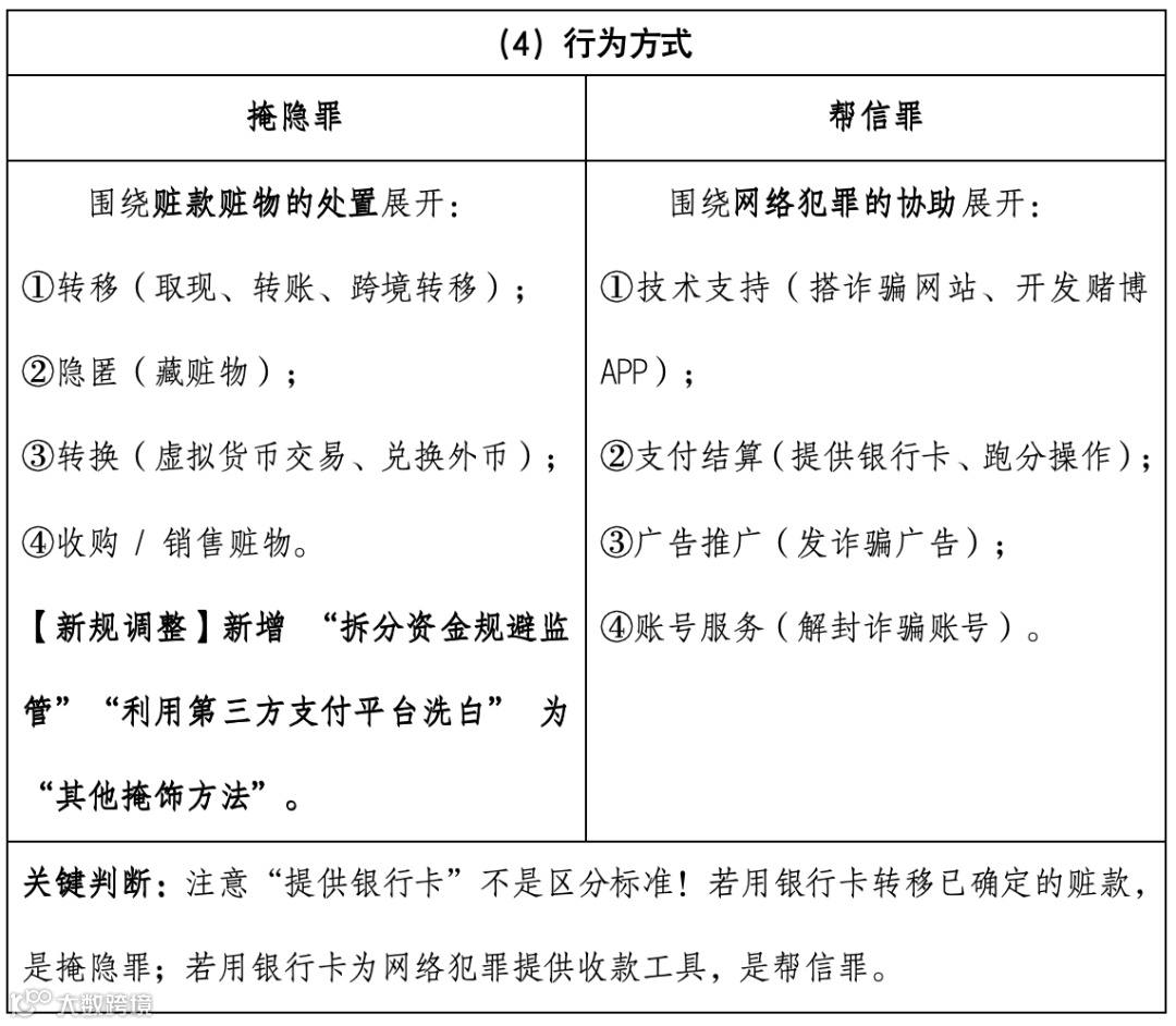
(二)核心区别:从6个维度全面拆解
结合以上条文以及司法实践,本文将从以下6个核心维度进行精准对比,避开认知误区。
(三)结合本案:以本案看两罪区别的实务应用
前文对两罪法律条文、立法目的进行分析,并多维度拆解二者在理论上的区分。以下将结合本案,分析为何对某某定掩隐罪而非帮信罪,看两罪在实务中如何认定。
第一,从行为对象看,某某利用好友银行卡接收的数万元资金,是被害人受骗后基于错误认识处分的资金,属于已确定的电信诈骗赃款,而非尚未明确为犯罪所得的资金。
第二,从行为阶段看,某某的行为发生在上游电信诈骗既遂后转移赃款的阶段,某某帮其完成“接收→取现→转账”的流程,属于赃款善后。
第三,从主观方面看,某某明知他人犯罪且明确知道团伙的目的是洗白犯罪所得,仍然加入该团伙并骗其好友实施接收、取现等行为,并非单纯的网络犯罪协助,其主观上清楚处理的是赃款。
第四,从行为方式看,某某行为的核心是转移赃款,而非为网络犯罪提供收款工具,符合掩隐罪的行为特征。
综上,某某的行为完全符合掩隐罪的构成要件,故最终法院判决某某成立掩饰、隐瞒犯罪所得罪。
PART 03
高危警示:这些行为可能触犯两罪,千万别碰!
随着网络犯罪的高发,掩隐罪与帮信罪已成为“高发罪名”,很多人因法律意识淡薄,无意中成为犯罪分子的帮凶。结合两罪的区别以及2025年新增的《意见》《解释》,两罪的规制范围进一步扩大,以下行为需重点警惕:
(一)易触犯掩隐罪的行为
(1)明知是诈骗、赌博、盗窃所得,仍用自己的银行卡、支付宝、微信账号帮对方“走账”、“取现”或通过地下钱庄跨境转移;
(2)将赃款兑换为比特币、USDT 等虚拟货币,再转入指定账户(【新规明确】属 “其他掩饰方法”);
(3)低价收购他人来路不明的物品(如低于市场价50%的手机、电动车等),或收购赃物后通过二手平台转卖;
(4)为犯罪团伙提供仓库、车辆,用于存放被盗的家电、汽车等赃物或帮助拆分赃款至多个账户(【新规新增】属 “规避监管的掩饰行为”);
(5)帮助犯罪分子销毁赃物证据,如烧毁被盗的身份证、银行卡等。
(二)易触犯帮信罪的行为
(1)出租、出借、出售自己的银行卡、电话卡、支付账号。(【新规标准】:出售本人银行卡3张+流入30万,或出售非本人银行卡流入 30 万即达标);
(2)为网络诈骗、赌博团伙搭建网站、开发 APP,如开发“诈骗话术机器人”“赌博投注系统”等;
(3)在短视频平台、微信群发布刷单兼职、高额理财等诈骗广告,获取推广费;
(4)加入“跑分平台”,用自己的银行卡帮他人接收网络资金,赚取提成(【新规提示】:跑分流水20万+或获利1万+即达标);
(5)为网络犯罪团伙提供解封账号、实名认证服务,如帮被封禁的诈骗账号解封。
以上行为看似常见,实则极易触碰法律红线!在掩隐罪、帮信罪的案件中,许多人会辩称自己不知道这是犯罪,但需注意,法律上的“明知”不仅包括“明确知道”,还包括“应当知道”。《解释》明确,除“报酬明显异常 外,以下情形也可能被认定为“应当知道”:①多次更换账户处理资金;②拒绝提供委托人身份信息;③短时间内资金快进快出且无合理用途。即使行为人辩解 “不知道是赃款”,仍认定为“明知是犯罪所得”。在此关键提醒,“不知情” 不是免责金牌!
PART 04
结语
2025 年掩隐罪与帮信罪的新规,核心是从“机械看数额”转向“实质看危害”:掩隐罪侧重打击 “洗白赃款、妨害司法” 的行为,量刑上限更高(7 年);帮信罪侧重规制“网络犯罪协助”,量刑相对较轻但入罪门槛更低。掩隐罪与帮信罪的边界或许复杂,但防范的核心很简单:别信“轻松赚快钱”的谎言,不借、不出售“两卡”,发现异常操作果断止步,谨记“不知情”绝非免责挡箭牌。若不慎卷入相关案件,需第一时间配合司法机关追赃、提供上游犯罪线索。根据新规,掩隐罪行为人帮助追回主要损失的,可减少基准刑 30% 以下;帮信罪行为人主动退赃的,甚至可能不起诉。
一次轻信的“帮衬”,可能换来牢狱之灾。守住法律底线,才是对自己和家人的最大保护。
承办律师团队介绍
彭世明律师
广东盈隆律师事务所党支部书记、高级合伙人、总所副主任。兼任仲裁员、广州市律师协会越秀区律师工作委员会副主任、广东省律协涉外刑事法律专业委员会委员等职务。曾获“广州市律师行业优秀区律师工作委员会委员”“广州市律师协会业务成果奖”等荣誉。
拥有超过14年的法律职业工作经历,擅长处理合同纠纷、知识产权、涉外刑事等法律事务。曾作为第一届中国国际服务贸易会涉外法律服务展参展代表,为包括瑞士西卡公司在内的多家跨国企业提供知识产权保护服务,并为多家上市公司、国有企业及政府机构提供法律顾问服务。
张思婷律师
广东盈隆律师事务所合伙人,广东省律师协会涉外律师新锐人才,担任广州市律师协会第十一届能源与双碳法律专业委员会副主任、广州市律师协会第十一届参政议政与律师联络工作委员会委员,被选聘为广东省石油燃气协会专家库专家、东莞市能源行业协会专家库专家,荣获广州市律师协会2024年度社会责任贡献奖。
从业以来经办逾千起民商事、金融借款、职务及经济类型犯罪刑事辩护、涉外民商事纠纷案件,为海关、能源、银行、保险、国民企等多家政企单位提供法律服务,经办过众多国内外民商事领域、刑事领域等重大诉讼、仲裁案件,深耕能源环保、破坏社会主义市场经济秩序、职务犯罪类刑事辩护、行政立法及法律顾问等领域。曾作为地方性法规立法专班成员,全程参与广东省发展和改革委员会(广东省能源局)组织起草的《广东省成品油流通管理条例》立法活动,《条例》已经省人大通过并施行。
古雅伟
广东盈隆律师事务所实习律师,毕业于广东技术师范大学,法学学士学位。专注提供民商事争议解决法律服务,具有较强的法律检索和逻辑分析能力。
薛乐婷
广东盈隆律师事务所实习生,就读于广东技术师范大学法学专业,系统掌握法学核心知识,具备扎实的法律专业功底与实务应用能力。
撰稿人丨彭世明、张思婷、古雅伟、薛乐婷
审核人丨彭世明
签发人丨张奕

