搜索
首页
大数快讯
大数活动
服务超市
文章专题
出海平台
流量密码
出海蓝图
产业赛道
物流仓储
跨境支付
选品策略
实操手册
报告
跨企查
百科
导航
知识体系
工具箱
更多
找货源
跨境招聘
DeepSeek
首页
>
国浩观察 | 互联网金融信息平台销售的拆分产品该何去何从?
>
0
0
国浩观察 | 互联网金融信息平台销售的拆分产品该何去何从?
国浩律师事务所
2016-01-04
0
导读:互联网金融信息平台销售的拆分产品该何去何从?中国证券投资基金业协会(以下简称“中国基金业协会”)于2015年
互联网金融信息平台销售的拆分产品该何去何从?
中国证券投资基金业协会(以下简称“中国基金业协会”)于2015年12月16日发布了《私募投资基金募集行为办法(试行)(征求意见稿)》(以下简称《募集行为办法》),该《募集行为办法》对私募投资基金募集行为进行了细化规定。该征求意见稿一经发布,立刻引起各方的关注,而其中第九条关于“私募基金份额或其收益权的拆分转让”问题的规定更是引发了众多热议,结合笔者参与的互联网金融产品的项目经验,笔者认为,无论《募集行为办法》第九条是否会正式实施,对于产品的设计者、参与者以及销售平台,都应该引起足够的重视。
法条规定
《募集行为办法》第九条规定:
任何机构和个人不得为规避合格投资者标准募集以私募基金份额或其收益权为投资标的的产品,或者将私募基金份额或其收益权进行拆分转让,变向突破合格投资者标准。募集机构*应对投资者进到合理的注意义务,包括但不限于:
(一)确保投资者以书面方式承诺其为自己购买私募基金;
(二)在基金合同中约定转让的条件。
任何机构和个人不得以非法拆分转让为目的购买私募基金。
*根据《募集行为办法》第二条,募集机构是指私募基金管理人及在中国证监会注册取得基金销售业务资格的机构
根据上述规定,笔者认为该征求意见稿对以下三种不同情况进行了限制:
1.为规避合格投资者标准,募集以私募基金份额或其收益权为投资标的的产品;
2.将私募基金份额或其收益权进行拆分转让,变相突破合格投资者标准;
3.以非法拆分转让为目的购买私募基金。
前两种情况系从募集机构的
角度
,对其行为作出了限制。在这两种情况下,笔者认为核心点在于“规避/变相突破合格投资者标准”。也就是说,在符合合格投资者标准的情况下,募集机构无论是拆分转让基金份额或其收益权或是以募集资金投向私募基金份额或其收益权为投资标的的产品均是合法可行的,不应当受限。仅在为规避合格投资者标准的情况下,前述行为是禁止受限的。
而第三种情况则是从购买者的角度,对其购买行为作出的限制,即任何机构和个人购买私募基金不得以“非法拆分转让”为目的。但何谓“非法拆分”?在笔者看来,其评判标准亦应结合前两种情况之规定,如购买者在作出购买行为之当时是为了再次转让私募基金份额或其收益权的,且其再次转让将产生规避/变相突破合格投资者标准效果或以之为目的的,则应视为“非法拆分转让”,该等机构和个人的购买行为应当受到本第九条之限制。
笔者简单搜索了如今炒得火热的互联网金融平台产品,发现存在大量以“收益权”作为投资标的的金融产品,其中更不乏以私募基金份额收益权作为标的的产品。而在这些金融产品中,对“收益权”的购买并无任何“合格投资者”的限制。
以现今互联网金融平台上非常普遍的产品为例:
在该产品中,转让方通过互联网金融平台,向平台投资者转让某私募基金份额的收益权。该等通过转让收益权募集到的资金将用于转让方认购某私募基金份额,并间接投资于某房地产项目。该产品的起购金额为100元。
实际上,这个产品即为《募集行为办法》第九条中所述之第一种情况:通过创设以私募基金份额收益权为投资标的的金融产品,在互联网金融平台层面发售给平台用户。其单笔起购标准、投资者标准均未遵守《私募投资基金监督管理暂行办法》(以下简称《监督管理办法》)的相应规定,事实上规避了合格投资者标准的适用。
通过这种做法,使原本不属于合格投资者范畴的平台用户只需投入100元即可间接对私募基金进行投资,而如按照《监督管理办法》的规定,平台用户需达到相应条件且至少认购100万元,方可实现投资。
这些金融产品一般基于如下逻辑创设:
首先,由于“收益权”并非法定概念,作为基础权利的权能之一,其性质应为基金份额持有人因持有基金份额而享有的获得相应收益的权利。将收益权从基础权利中拆分出,并单独进行募集/转让的行为,并不等同于基础权利的直接募集/转让。
其次,由于《监督管理办法》中的合格投资者制度只适用于私募基金份额的募集/转让,而现行法律法规中亦无对“收益权”募集及转让的限制性规定,因此私募基金管理公司先将“基金份额收益权”从基础权利中剥离拆分,再进行募集/转让的行为并不触发合格投资者标准的适用。而通过互联网金融平台关联公司通过首先受让相应的私募基金份额,再拆分“基金份额或其收益权”转让予平台上非合格投资者的方式,直接扩大了产品的受众面。
由于现实中符合合格投资者标准的投资者通常不会通过互联网金融平台购买产品,而只有大多数小额的投资者(非合格投资者)才更青睐于该等在互联网金融平台发售的低门槛产品。因此如果严格按照《监督管理办法》中明确规定的合格投资者标准执行,将使得通过互联网金融平台发售产品的行为失去意义。而只有通过拆分收益权以规避合格投资者标准的适用,才能达到其产品设计的初衷。
但此次《募集行为办法》第九条的规定,笔者认为其显示了监管部门决心杜绝投资者将购买的基金份额拆分,转售给非合格投资者之监管态度,也体现了反对将收益权拆分转让以规避/变相突破合格投资者规定之行为。《募集行为办法》除设定了募集/转让的限制性条件及合理注意义务外,还对募集机构在募集过程中违反相关规定设定了相应的处罚措施:即中国基金业协会有权根据情节轻重对募集机构采取惩罚措施(甚至加重处分):如行业内谴责、加入黑名单、公开谴责、暂停受理或办理相关业务、撤销管理人登记等纪律处分、移送证监会处理;对相关工作人员采取行业内谴责、加入黑名单、公开谴责、认定为不适当人选、暂停基金从业资格、取消基金从业资格等纪律处分。
尽管《募集行为办法》只适用于私募基金管理人、在中国证监会注册取得基金销售业务资格的机构及其从业人员,暂时并未涉及信托公司、证券公司等其他主体所发行的产品,但若禁止以规避合格投资者标准为目的的拆分收益权的监管态度确定,则市场上各种同类产品必将逐步受到监管限制。因此,若第九条正式实施,将会对目前互联网金融平台市场产生极大的冲击。互联网金融平台如何设计出符合法律法规及监管规定的合格产品,已经成为一项必须研究的课题。
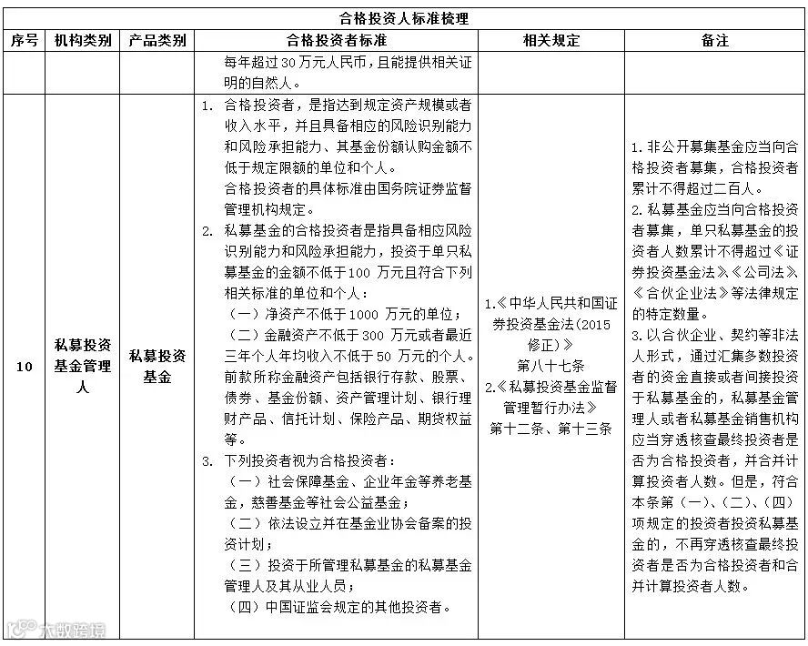
最后,笔者特将各主体发行相关产品所应遵守的合格投资人标准整理如下,供各位参考:
(点击查看大图)
【声明】内容源于网络
0
0
国浩律师事务所
传播法治理念、解读政策法规、研讨律师实务、分析典型案例、评析法律热点、透视财经信息、发布国浩动态。
内容
7464
粉丝
0
关注
在线咨询
国浩律师事务所
传播法治理念、解读政策法规、研讨律师实务、分析典型案例、评析法律热点、透视财经信息、发布国浩动态。
总阅读
6.3k
粉丝
0
内容
7.5k
在线咨询
关注