近日,贵州省司法厅以信息专报形式向贵州省领导报告了贵州省生态文明律师服务团的工作情况。贵州省委副书记、省委政法委书记谌贻琴作出批示,对律师服务团积极、主动服务贵州省生态文明建设,取得显著成效给予了充分肯定,并希望律师服务团再接再厉,继续探索、创新工作方式、方法,为贵州省生态文明建设提供更多优质高效的法律服务。
贵州是推动生态文明实践的“中国窗口”,其在保护生态文明方面实施了一系列创新型举措,于2014年7月24日成立的全国首个“生态文明律师服务团”就是其中之一。国浩贵阳办公室管理合伙人白敏及合伙人郑世红分别受聘担任服务团团长和秘书长。
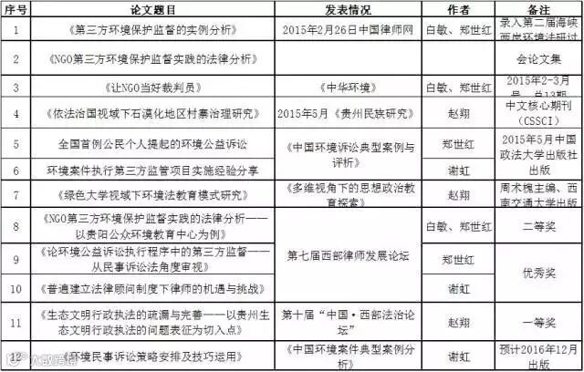
据了解,新《环保法》实施以来,全国律师共办理环境公益诉讼案件80余件。其中,由国浩贵阳办公室代理的各类环境保护公益诉讼达到14件。除此之外,国浩贵阳办公室还参与了《毕节市饮用水水源保护条例》、《毕节市百里杜鹃风景名胜区保护条例》等法律法规的文本起草工作,并通过担任地方政府和政府部门法律顾问,参与了多部党委政府涉及生态文明建设规范性文件的草拟、修改,为推动贵州省生态文明建设科学立法、公正司法、依法行政做出了应有贡献。
与此同时,国浩贵阳办公室还积极参与各类研讨、交流活动,先后参加了在不同地区举办的“重金属污染法律倡导工作坊”、“第十六期环境法律实务研讨会”、“第二届海峡两岸环境法研讨会”暨“环境司法的理论与实践学术讨论会”,以及全国律协环资委2015年年会等活动。
律师服务团非常注重提高服务生态文明建设的理论水平,积极组织律师撰写相关案例总结和理论文章。在日前举办的第七届西部发展论坛上,白敏、郑世红律师共同撰写的《NGO第三方环境保护监督实践的法律分析》荣获二等奖,郑世红撰写的《论环境公益诉讼执行程序中的第三方监督——从民事诉讼法角度审视》荣获优秀奖。同时,国浩贵阳办公室参与的环境保护公益诉讼案件还被收录到了中国政法大学出版的《中国环境诉讼典型案例与评析》一书中。


